Revista Miradas
Recepción: 15 agosto 2024
Aprobación: 16 noviembre 2024

Como citar este artículo APA7:: Sánchez, V., Pérez, A. y Gómez, C. (2024). Formación integral y configuración deproyectos de vida desarrolladores: consideraciones para su adecuada atenciónpsicopedagógica en la Educación Superior. Revista Miradas, 19(2), 25-47.
Resumen: El artículo presenta una aproximación a la importancia de un enfoque integral para acompañar la configuración de proyectos de vida desarrolladores en los estudiantes, desde la perspectiva de la transformación organizacional y cultural en la Educación Superior. A través de una metodología combinatoria que integró la etnografía y la teoría fundamentada, se identificaron barreras y oportunidades para contribuir a la formación universitaria desde la atención psicopedagógica. Los resultados destacan la necesidad de que el proceso aborde tanto el bienestar psicológico como el desarrollo de competencias prácticas. Subrayan la relevancia de la Educación Basada en Competencias (CBE) y reafirman que la integración tecnológica para preparar a los estudiantes para la vida constituye un proceso cardinal. Se concluye que una formación universitaria holística, orientada a futuro y tecnológicamente integrada es esencial para afrontar los desafíos actuales y futuros. Se discuten los resultados alcanzados y se ofrecen pautas que deben favorecer la labor de los líderes educativos, decisores institucionales, desarrolladores de políticas educativas, que favorezcan a los profesores y estudiantes universitarios.
Palabras clave: Atención psicopedagógica, Educación basada en competencias, Educación universitaria, Integración tecnológica, Proyectos de vida.
Keywords: Competency-based education, Higher Education, ICT integration, life projects, psychopedagogical care
Introducción
El desarrollo integral de la persona es uno de los núcleos centrales en la misión de la univer- sidad moderna (Chankseliani et al., 2021; López et al., 2024; Pérez, 2022). En un contexto donde las universidades se orientan cada vez más hacia el mercado laboral y las demandas que este impone, este desarrollo debe alinearse con los vínculos que integran a personas e instituciones dentro de un contexto social rico en relaciones e interdependencias (Santos et al., 2020; Malagón & Graell, 2022; Tight, 2020). Por lo tanto, el proceso de formación debe promover el cumplimiento de metas a partir de la relación que se establece entre individuo, grupo y sociedad, sin descuidar el complejo entramado de necesidades que deben de ser sa- tisfechas.
Es por ello que, existen diversos procesos y categorías que pueden contribuir a este objetivo, el constructo proyecto de vida (PV) ha ganado en visibilidad, significación y es- fuerzos para sistematizar su inclusión como una categoría propia y reguladora del proceso de formación (Pérez et al., 2023; Rodríguez et al., 2024). No obstante, dicha inclusión no está exenta de barreras, ya que el PV es presenta como un concepto complejo que requiere de formación avanzada, especialmente en áreas como la psicología, la educación y la sociología, aunque desde la rama del derecho y los estudios interdisciplinares también ha sido tema fun- damental de estudio.
En el contexto de la Educación Superior, diversos estudios han señalado esta proble- mática, evidenciando la deficiente preparación que manifiesta el profesorado universitario, directivos y líderes, así como los estudiantes, para aprovechar el marco que ofrece el PV para promover el desarrollo integral (Noroña et al., 2023; Pantoja et al., 2020; Sánchez et al., 2024) the search for meaning in the tasks of university teachers has led to consider the importan- ce of educational guidance as a type of pedagogical activity aimed at satisfying the change that involves preparing the teacher as a guide and facilitator of opportunities for dialogue and reflection with students so that they can understand their experiences, develop a sense of autonomous and conscious life, as well as an adequate configuration of their life project. However, in order to make this process a reality, teachers must assume educational guidance as the cornerstone of their pedagogical and didactic work. In spite of the clarity of this objec- tive, the antecedents show the historical and present shortcomings that act to its detriment.
Qualitative research based on observation, interviews, and focus groups was implemented, which yielded the diagnosis of the state of the question and guidelines for its improvement as the main results. These results led to the conclusion that it is necessary to implement teacher training processes solidly based on theoretical, empirical and practical principles.
(Crossref. Sin embargo, a pesar de identificar estas limitaciones, la posible solución está res- tringida por las posibilidades reales que ofrece el contexto actual para implementar dicha preparación. Esto se debe a que las aproximaciones parciales no alcanzan a satisfacer los pro- fundos cambios conceptuales, estructurales y organizacionales que demanda una atención integral a la Configuración de Proyectos de Vida (CPV).
Desde una perspectiva ontológica y sociopsicológica, la construcción consciente y realista del PV es una tarea evolutiva fundamental para los jóvenes, especialmente para los estudiantes universitarios (Barrera et al., 2024). A nivel personal y grupal, la configuración interna del PV constituye el eje central que orienta las relaciones entre distintas esferas vi- tales, especialmente en lo referente a las decisiones personales, académicas-profesionales y familiares.
Aunque parece un axioma frecuentemente repetido, los jóvenes afrontan desafíos complejos al tratar de definir y perseguir sus metas a largo plazo. En el contexto actual, la cultura global del culto a lo presente, las rápidas transformaciones tecnológicas y los cam- bios socioeconómicos, generan una creciente demanda de competencias que promuevan y faciliten comportamientos sanos y adaptativos. Por ello, en la Educación Superior se ha visto reforzada la importancia de brindar una atención psicopedagógica adecuada para acompañar a los estudiantes en la integración de su CPV interno a la configuración externa, determinada por las barreras y retos propios de los diferentes contextos (Delgado et al., 2023; Llanes et al., 2020; Pérez et al., 2023) consequently, the virtualization of the service. The transition to vir- tualization requires the identification of strengths and weaknesses of guidance offices or de- partments for managing virtual psychoeducational guidance services. This paper presents the results of an empirical study carried out in the Psychoeducational Office of the Universidad de Cienfuegos, which demonstrated the conditions for the development of the guidance process
mediated by technologies. Based on observations, interviews, surveys, document review, and triangulation of results, the human and material resources available to the office and the level of preparation of managers and collaborators to carry out the process were determined, as well as potential users and guidance demands in accordance with their interaction contexts. The study represents the first stage in facilitating the deployment of virtual guidance actions, contributing to the socio-emotional well-being of the educational community.”
En contraposición a la tendencia histórica de centrar principalmente los recursos en el desarrollo académico de los estudiantes, el bienestar psicológico y la preparación para la vida posuniversitaria ha ganado protagonismo en discursos y políticas educativas. Sin embar- go, es crucial el reconocimiento de las insuficiencias que dificultan la adopción de un enfoque más holístico de la formación universitaria. Aunque se reconoce que este enfoque integral debe establecer las bases para el éxito académico, el desarrollo personal, social y emocional de los estudiantes, está claro que la mayoría de las instituciones de la Educación Superior aún no están preparadas para implementar de manera efectiva.
En función de lo planteado, la problemática trasciende el ámbito de lo teórico y es necesario profundizar en los aspectos metodológicos, procedimentales y procesuales del uso del PV como una categoría en la Educación Superior. Por ello, se presentan un conjunto de consideraciones para alcanzar una adecuada atención psicopedagógica adecuada que pro- mueva su carácter desarrollador.
Para ello, los autores asumen los códigos y categorías propuestas por (Pérez et al., 2021), en sus aproximaciones a una teoría fundamentada del manejo categorial del PV. Igual- mente, se adopta el modelo integrativo que ofrece la Figura Orientadora Mixta (FOM) como marco conceptual para articular las condiciones internas y externas de la CPV en el proceso de acompañamiento propio del tránsito hacia lo desarrollador (Pérez et al., 2023).
El estudio contó con una metodología cualitativa avanzada, que combina procedi- mientos de la etnografía focalizada y la teoría fundamentada, con el objetivo de crear un marco teórico y procedimental que constituye el objetivo principal de este artículo. Se espera
que los restados faciliten la toma de decisiones por parte de desarrolladores de políticas, pro- fesores, estudiantes y líderes educativos, en función de promover los cambios significativos necesarios en la Educación Superior para ofrecer el acompañamiento adecuado en la confi- guración de proyectos de vida desarrolladores (CPVD).
Qualitative research based on observation, interviews, and focus groups was implemented, which yielded the diagnosis of the state of the question and guidelines for its improvement as the main results. These results led to the conclusion that it is necessary to implement teacher training processes solidly based on theoretical, empirical and practical principles.”
Metodología
Enfoque de la Investigación
El estudio se condujo bajo un enfoque combinatorio o multimodal, con el objetivo de inte- grar los procedimientos metodológicos de la etnografía y la teoría fundamentada. Durante el periodo comprendido entre enero de 2023 y abril de 2024, los autores se centraron en com- prender de manera profunda y contextualizada en cada una de sus instituciones involucradas, el proceso de construcción del proyecto de vida (CPV) de los estudiantes universitarios, así como los soportes psicopedagógicos y organizacionales dirigidos a potenciarlos. Este marco metodológico se asumió para combinar las fortalezas de ambos enfoques metodológicos.
De la investigación etnográfica, que enfatiza en la postura focalizada para reducir el prisma a las cuestiones propias del proceso de CPV y la atención que se le presta, se extrajo el compromiso con la comprensión de los contextos, sus sujetos, las subtramas que condi- cionan las categorías bajo examen, así como la construcción autorreferencial de los autores (Andreassen et al., 2020; Sánchez et al., 2023). Esto permitió explorar las configuraciones identitarias, las relaciones individuales, grupales e institucionales hacia el futuro, los procesos sustantivos, al igual que la vida cotidiana de las universidades, así como entre los agentes ed- ucativos, quienes de manera interconectada, dan forma culturalmente mediada por los PV.
Por otro lado, la teoría fundamentada, con énfasis en los postulados de su variante constructivista (Charmaz, 2020), se buscó la generación de una teoría parcialmente sustanti- va de las consideraciones necesarias para la adecuada atención psicopedagógica de la CPV, de modo que los PV puedan llegar a ser desarrolladores en el contexto de la Educación Superior. Esta integración se produjo a partir de los datos etnográficos recabados, el diálogo entre los investigadores en la relación realidad, dato y experiencia, la comparación constante entre hallazgos emergentes y los datos recopilados, así como la construcción de relaciones proposi- tivas para la creación de las pautas metodológicas.
Proceso, Etapas y Técnicas Empleadas
Etapa 1: Diseño del Estudio y Recolección de Datos Etnográficos
La recolección de datos etnográficos y la aplicación de las técnicas se produjeron en tres universidades diferentes, la Universidad de la Amazonia, la Corporación Unificada Nacional de Educación Superior y la Universidad de Ciego de Ávila. Este enfoque multicontextual se fundamentó en la necesidad de abordar no solo la singularidad de las oportunidades y desa- fíos asociados a la CPVD, sino también de construir una imagen comprensiva y rigurosa de la diversidad de experiencias en estos contextos formativos.
La muestra fue inicialmente diseñada para responder al muestreo teórico de la teo- ría fundamentada, pero en coherencia con la arista de la etnografía hacia el entendimiento de la natividad y la cotidianidad de la etnografía. A lo largo del periodo de investigación, se exploró la configuración del PV de estudiantes de diferentes programas académicos, géne- ros y estratos socioeconómicos. Se exploró el funcionamiento de los dispositivos de apoyo psicopedagógico y los desempeños de los orientadores; así como se entrevistó a profesores universitarios bajos diferentes regímenes de contratación y trayectorias formativas diversas.
En aras de alcanzar una inmersión en los contextos estudiados, los investigadores asumieron la dualidad investigador-miembro, lo que les permitió representar las experiencias entre ambas perspectivas, lo que llevó a la anotación de sesgos específicos para la valoración conjunta y se articuló mediante la observación participante, el examen guiado de las activi- dades cotidianas, ya fuesen estas formales o extraescolares, la introducción de la temática en estudio durante las clases, así como la exploración directa de las dinámicas y desafíos enfren- tados por estudiantes y profesores al debatir sobre el futuro y el papel de los PV.
Estas experiencias fueron registradas mediante diarios de campo detallados para do- cumentar las interacciones entre los agentes educativos, los comportamientos asociados a la atención psicopedagógica y las verbalizaciones significativas sobre la concientización gra- dual de la CPV. Además, se complementaron estos datos con entrevistas semiestructuradas dirigidas al recabado de datos, así como para poner en tensión contradicciones discusivas y comportamentales, historias de vida y proposiciones incongruentes con la realidad percibida por los investigadores.
Etapa 2: Análisis de Datos Mediante un Diseño de Teoría Fundamentada
El proceso de análisis comenzó con la codificación abierta mediante la transcripción, lec- tura inicial y anotación de memos. Este proceso facilitó la familiarización con los datos y la propuesta de posibles códigos a partir de los ya establecidos por Pérez et al., (2021). De esta manera, se inició el trazado de los posibles temas en función de la comparación entre la base de códigos a priori y los patrones emergentes.
Tras esta aproximación inicial a los datos, las unidades de análisis más significa- tivas se etiquetaron con códigos descriptivos y se agrupadas en conjunto de códigos, que posteriormente fueron sintetizados en categorías más amplias para la exploración de las relaciones entre ellas. Este proceso ayudó a identificar categorías principales y subcategorías relevantes para la atención psicopedagógica de la CPVD.
Además, se insertó en el proceso el diseño de un programa fuerte de triangulación de datos, donde se analizó una matriz compuesta por observaciones, entrevistas y notas per- sonales; la teoría básica y la literatura relevante, así como por las perspectivas de los inves- tigadores. Con esta decisión se buscó asegurar la validez y confiabilidad de las categorías emergentes, mediante el establecimiento de un adecuado rigor metodológico de cara a la transferibilidad de los hallazgos.
Finalmente, las categorías se integraron en torno a conceptos centrales que sirvieron de base para la elaboración de las pautas. A partir de estas categorías, se identificó un núcleo teórico-metodológico que articula cómo preparar a los estudiantes para alcanzar un CPV rea- lista, autónoma, integrada y potencialmente desarrolladora, desde la perspectiva mencionada en la introducción.
Integración de Datos, Evaluación del Rigor y Reflexión Autorreferencial
Con el fin de lograr una representación lo más clara posible, se realizó la presentación de los resultados preliminares. Para ello se realizaron sesiones de retroalimentación con participan- tes clave, se organizaron reuniones entre los investigadores y se cotejaron los resultados con los encontrados por estudios anteriores para validar los hallazgos preliminares y evaluar el proceso de interpretación de los datos (Forni & De Grande, 2020).
Resultados y Discusión
Seguidamente, se exponen y discuten los principales hallazgos obtenidos. Estos se organizan en función de dos grandes temas que sirvieron de antesala a la construcción del conjunto de pautas a considerar en la atención psicopedagógica de la CPV, especialmente si se aspira a que estos sean desarrolladores. Además, se presentan los principales resultados de la triangu- lación, de manera que se observen los elementos esenciales contrastados.
Tema 1: Barreras y Desafíos en la Atención Psicopedagógica de la CPVD
Este tema se caracteriza por el análisis de una dificultad ya detectada en la literatura, el mar- cado verticalismo heredado de la concepción trasferencial de la educación. Este verticalismo se manifestó principalmente en verbalizaciones que situaban a los estudiantes universitarios como los únicos agentes que enfrentan barreras para concientizar y concretar su PV.
Esta concepción fue evaluada como nociva, debido a que soslaya el papel de los res- tantes agentes educativos en cuyo encargo social, figura la ayuda y el acompañamiento. Estos escenarios no solo pueden obstaculizar el desarrollo efectivo de su PV, sino que además cons- tituyen una negación de las demandas personales, sociales e instituciones frecuentemente referidas en la literatura sobre la Educación Superior.
En lo referente a las categorías, emergieron cinco categorías que permitieron organi- zar verbalizaciones, observaciones y notas relacionadas con las bases personales y sociales de la CPV, considerándola tanto como una configuración subjetiva como una categoría que comienza a formar parte de acervos, imaginarios y normativas. De esta forma, las categorías de este tema reflejaron la preocupación de los participantes sobre las características de los contextos actuales que no favorecen la CPV y su atención por parte de instituciones (carreras, facultades, campus), profesores (según los roles que ocupen) y de los orientadores profesio- nales que se encargan de proveer la orientación educativa especializada.
Presión Académica y Estrés que Afectan el Bienestar Psicológico
Un elemento compartido por estudiantes y profesores es la creciente dificultad generada por los planes de estudios, los cuales imponen retos académicos, sociales, económicos y adminis- trativos. La presión por alcanzar altos estándares académicos y las expectativas de rendimien-
to pueden provocar niveles significativos de estrés y ansiedad. Según los datos triangulados, esto se debe a la progresiva inclinación de las universidades a elevar la calidad educativa, no solo en el sentido tradicional calificado por los participantes, sino también mediante la inclu- sión de nuevas métricas y baremos de cara a las acreditaciones.
Estas presiones generaron, en los contextos estudiados, una sobrecarga o pobre distri- bución de las ayudas y soportes necesarios, lo que resultó en una dispersión de las acciones que hubiesen facilitado la integración de la categoría PV en la toma de decisiones. Esta falta de recursos adecuados para articular el apoyo socioemocional, la asesoría académica y otras alternativas basadas en la orientación educativa en las instituciones educativas agravaron las problemáticas presentes en la configuración externa de los PV.
Como meta ideal, se destacó que los estudiantes deberían contar con un equilibrio saludable entre los estudios y su bienestar psicológico. No obstante, similar a otras experien- cias investigativas previas, no se logró identificar la creación de redes sólidas para integrar el accionar de los docentes, los recursos de la personalidad de los estudiantes, el funciona- miento de las organizaciones y la participación de los departamentos de bienestar o gabinetes psicopedagógicos.
Desigualdades Sociales y Económicas
Otro aspecto crucial en el entramado externo que da forma a la CPV, tal y como fue represen- tada en las verbalizaciones, fue el sistema de factores socioeconómicos. Aunque no constituyó un elemento central en los juicios emitidos por los orientadores entrevistados, sí fue central en las narrativas de los estudiantes y en la percepción de potencial descrita por el profesorado.
De acuerdo con lo manifestado por los participantes, la literatura señala que las dis- paridades socioeconómicas influyen en el acceso, la socialización y las redes de apoyo, así como en el éxito en la Educación Superior. Tanto en narrativas en primera persona como en tercera, se observó que los estudiantes provenientes de entornos desfavorecidos enfrentaron limitaciones adicionales, como escasos recursos financieros y baja calidad de vida, menor ac- ceso a redes de apoyo y disminuidas oportunidades de desarrollo profesional debido a costos de vida que no siempre son reconocidos por la educación formal.
La experiencia de los investigadores sugiere que estas barreras estructurales impiden que los estudiantes representen su PV de manera adecuada, especialmente lo relacionado con la jerarquía motivacional, la relación entre esferas vitales y el contexto, así como la elabora- ción de planes realizables y satisfactorios. Aunque en algunos casos se observó la presencia de apoyos institucionales, ofrecidos tanto por pares como por el propio profesorado, la dis- cusión de los datos apuntó hacia crecientes barreras en la configuración externa de los PV para los estudiantes provenientes de sectores desfavorecidos. Estos estudiantes, además de enfrentar limitaciones económicas, deben afrontar retos propios de la diferencia entre su ca- pital cultural, las demandas identitarias que supone la Educación Superior y el capital cultural de sus compañeros.
Desconexión entre la Formación y el Mercado Laboral
Esta fue una categoría central en el análisis, ya que refleja la brecha existente entre el valor afectivo otorgado por los estudiantes a la preparación para insertarse en el mercado y los escenarios de dicho proceso. Las verbalizaciones se dividieron en dos direcciones fundamen- tales, bien representadas en la literatura internacional, donde crece la preocupación por la transición y las posibilidades de anticipar career pathways.
La primera fue concerniente a la brecha significativa entre las habilidades que los es- tudiantes desarrollan en la universidad y las demandas del mercado laboral, así como al grado de conciencia que tienen los agentes educativos al respecto. Según los estudiantes y profesores entrevistados, los programas curriculares no siempre están alineados con las competencias prácticas requeridas por los empleadores. Esto no solo generó incertidumbre y una prepara- ción motivacional y profesional, sino que también se relacionó verbalmente con vivencias de desorientación, pérdida del propósito, ansiedad, depresión, intención de abandono.
Sin embargo, los orientadores destacaron que este fenómeno y las vivencias mencio- nadas son cada vez más frecuentes, lo que supone una demanda organizacional para atender al sistema de causas que lo origina. Además, señalaron un aspecto bien documentado en la literatura y en la experiencia del segundo autor, la necesidad de invertir en estrategias basadas en orientación educativa, capacitación al profesorado para ejercer su función orientadora y desarrollar programas de mentoría y tutoría, especialmente entre pares.
La segunda dirección estuvo relacionada directamente con la CPV y estuvo repre- sentada en verbalizaciones dispersas que señalaron que, sin la preparación adecuada y la información necesaria, los estudiantes no pueden tomar decisiones vitales informadas. Esto implicó reconocer que la vitalidad de las decisiones tiene un correlato identitario y vivencial que se fortalece o debilita en tanto la persona puede valorar si determinado campo o función (entiéndase career pathway) se ajusta a sus fortalezas y limitaciones, así como a su autoima- gen y lo que el contexto puede proveer como mundo laboral.
Evolución Tecnológica y Cambios en el Mercado Laboral
De manera similar a la categoría anterior, la vertiginosa evolución tecnológica y la automati- zación han transformado el panorama laboral. En la atención psicopedagógica de la CPV, a partir de los datos examinados, esto supone entender cómo la demanda creciente de litera- cidad digital e informacional supone un potencial estresor y limita las posibilidades adapta- tivas. Si se toma en consideración el periodo estudiado, es crítico señalar que la integración tecnológica constituyó un proceso traumático que develó problemáticas como la deficiente infraestructura organizacional, la baja alfabetización frecuente de los agentes educativos, y la pérdida del valor orientador de los espacios educativos en la transición hacia modalidades mixtas y a distancia, entre otros similares.
Un elemento crítico fue que los estudiantes deben estar preparados para futuros in- ciertos, lo que requiere que desarrollen competencias transversales que sustenten la adapta- ción a múltiples contextos profesionales. Asimismo, los datos evidencian que estos escenarios reclaman una mayor preparación del profesorado para comprender que la integración tecno- lógica es un proceso más complejo que la digitalización de la instrucción tradicional, y que requiere nuevas competencias personales y profesionales para ejercer su rol a cabalidad y con dirección al bienestar. Estas incertidumbres añadieron una capa adicional de complejidad a la CPV en los contextos estudiados, pero también destacaron la necesidad de las ayudas especializadas.
Insuficiencias en la Orientación y Pobre Apoyo Psicopedagógico
Por último, esta categoría resultó central en el análisis, ya que exponen la contradicción en- tre el señalamiento del desarrollo integral, como componente de la misión y la visión de la
universidad moderna y la manera en que este desarrollo es abordado como parte del proceso formativo. Varios resultados recurrentes en las entrevistas revelaron un bajo grado de con- cientización de la CPV por parte de estudiantes y profesores, una escasa inclusión del PV como categoría y tema de interés en el diseño de los programas, así como la escasa integración de la categoría a los procesos de extensión universitaria e investigación.
Este análisis develó que la mayoría de los estudiantes y profesores perciben que care- cer de la orientación y el apoyo necesarios para incorporar las complejidades del desarrollo personal y profesional a su rol profesional. Aunque, por regla general, y bajo distintas presen- taciones conceptuales (ayuda, asesoría, soporte), los participantes en los tres contextos seña- laron que la atención psicopedagógica es esencial para ayudarles a identificar sus fortalezas, intereses y valores, facilitando así la construcción del CPV desde una perspectiva coherente y realizable. Este resultado es consistente con investigaciones previas que han señalado cómo, a nivel discursivo, se reconoce la importancia de los sistemas de ayuda y acompañamiento en la CPVD, pero sin una verdadera concreción en cuanto a la transformación de procesos sustantivos.
Al respecto, los orientadores entrevistados sí señalaron la realización de acciones de prevención y promoción, así como la posibilidad de acceder a servicios de orientación espe- cializados o contar con asesoría para el consumo de estos servicios fuera de la institución. Sin embargo, también señalaron la desconexión entre lo que hacen habitual y la vida cotidiana de las instituciones, destacando que su participación suele limitarse a casos problemas o inter- venciones remediales. Este escenario limitó las posibilidades de llevar a cabo iniciativas que tuvieran al PV como categoría central.
Tema 2: Potencialidades y Oportunidades
El segundo tema se articuló alrededor de las verbalizaciones, observaciones y valoraciones re- lacionadas con las oportunidades que ofrecían los contextos estudiados. En el análisis de este tema, se prestó especial atención a la triangulación de los datos con los resultados de estudios antecedentes y con las principales tendencias identificadas en la literatura.
Desarrollo Holístico del Estudiante
Entre las potencialidades señaladas, se destacó que las instituciones estudiadas habían co- menzado la adopción de un enfoque integral de formación. De acuerdo con los participantes, se hizo más frecuente el llamado a considerar no solo el desarrollo académico, sino también el personal, social y emocional de los estudiantes. Este resultado es importante, ya que refleja la voluntad institucional como factor crítico, pero también sugiere la posibilidad de solicitar los recursos necesarios para trascender lo discursivo y apuntalar la CPV como una categoría reguladora de la formación.
La triangulación de los resultados señaló que esta potencialidad propicia la investi- gación e implementación de programas de bienestar, el uso de recursos y plataformas online para la atención a salud mental, la oferta de entrenamientos especializados al profesorado, y el aprovechar espacios investigación y extensión para el aprendizaje experiencial, así como conectar iniciativas para promover la resiliencia y la comunicación como estrategia de con- creción de PVD.
Formación Basada en Competencias
Otra potencialidad fue la transición hacia enfoques de formación centrados en competencias, ya que ambas categorías se manifestaron de manera diferenciada. Según los participantes, esta transición ha favorecido diseñar procesos de enseñanza-aprendizaje que permitan a los estudiantes progresar en función de conocimientos, habilidades y desempeños para la vida, en comparación con los enfoques que buscan un logro puntual en el aula.
De acuerdo con el análisis realizado, este enfoque constituye una importante platafor- ma para conectar intereses cognoscitivos, cualidades personales y posibles trayectorias for- mativas y profesionales. De esta manera y en conjunción con los servicios de orientación y la función orientadora del claustro, los datos indican que el empoderamiento de los estudiantes es una línea futura para la CPVD, al permitir personalizar la trayectoria formativa desde una perspectiva consciente y orientada al futuro, no solo en el ámbito laboral, sino en las restantes esferas (familiar, personal, recreativa, sociopolítica y amorosa).
Tecnología y Aprendizaje Híbrido
Una potencialidad destacada en la literatura y en la experiencia de los autores fue la relaciona- da con la innovación educativa y la integración de las TIC. Aunque es indiscutible que la inte- gración de tecnologías avanzadas, como la realidad aumentada y la inteligencia artificial, han transformado las experiencias de aprendizaje, se destacó que su uso ha estado primariamente encaminado a la instrucción. Por tanto, favorecer una mejor explotación de las prestaciones orientadoras para la ayuda-acompañamiento que ofrecen estas plataformas y herramientas podría ser una de las líneas investigativas y aplicadas más relevantes de la orientación educa- tiva de cara al futuro.
Un elemento esencial fue la creciente inclusión de los modelos blended learning en la vida cotidiana de las instituciones. Estos modelos híbridos no solo combinan componentes didácticos en línea y presenciales, sino que ofrecen una amplia variedad de potencialidades como la flexibilidad, una formación más dinámica y ajustable a necesidades individuales y grupales, la posibilidad de empoderar a los estudiantes a asumir el rol de diseñadores y eva- luadores de sus aprendizajes, entre otras. El principal reto apreciado fue lo que los autores de- nominaron des-didactizar, término que busca señalar que estos espacios también pueden ser construidos en función de promover la CPVD sobre la base de aprendizajes para toda la vida.
Aprendizaje Permanente y Microcredenciales
De manera similar, surgió la necesidad de desarrollo de competencias como un proceso con- tinuo, lo que podría impulsar la oferta de cursos modulares, micro credenciales y grados apilables. La experiencia de los autores y el análisis de la literatura indicaron que, a través de estas estrategias, las universidades podrían integrar la CPVD, como categoría rectora, a las colaboraciones que establecen con la industria, la sociedad civil, los diferentes ministerios, la educación no formal y las comunidades.
Aunque estas aspiraciones supondrían una extensa y costosa preparación, este enfo- que ayudaría a garantizar que las competencias desarrolladas sean relevantes y aplicables en el mundo real, donde se formarían en conjunción con demandas y problemas socioprofesio- nales reales. Bajo esta misma línea, resultó crucial la idea de pensar de manera consciente y articulada cómo los PV se transformarían desde realidades emergentes y más dinámicas, así
como el valor identitario de la preparación para la vida futura a partir de la experiencia desa- rrollada en el tiempo evolutivo de cada estudiante.
Al igual que en la categoría anterior, el principal reto es superar el enfoque didacticista y extender el concepto de aprendizaje a situaciones, conocimientos, habilidades y desem- peños, propios de la vida organizacional, cotidiana, de las instituciones. Además, se repitió la necesidad de desarrollar modelos mixtos y flexibles, de forma que las micro credenciales también puedan ser validadas desde experiencias presenciales y aplicadas, virtuales o mixtas.
Enfoque en la Salud Mental y el Bienestar
Finalmente, esta categoría resultó en el tema al representar lo que podría ser el núcleo de la transformación conceptual y organizacional que se requiere en la Educación Superior en vistas a promover la CPVD. El trabajo de campo y las entrevistas mostraron que los agentes educativos y las instituciones han incrementado su interés en el desarrollo de iniciativas de salud mental. Sin embargo, también reforzó la necesidad de contratar orientadores educati- vos profesionales y expandir los servicios disponibles como gabinetes o centros de bienestar.
En este sentido, si busca que el desarrollo integral de la persona sea el núcleo de la formación integral, es crítico deconstruir creencias relacionadas con el valor del estrés y los patrones comportamentales nocivos, alentar la comunicación aplanada y bidireccional, así como crear espacios de aprendizaje mutuo. Igualmente, este enfoque realza una potenciali- dad fundamental, según los resultados encontrados por estudios previos en lo relativo a las brechas generacionales, en tanto permitiría abordar las problemáticas desde una perspectiva intra e intergeneracional abocada al futuro y no desde la imposición de criterios que emulan el carácter verticalista y transferencial mencionado previamente.
Además, la triangulación señaló que la literatura ha hecho hincapié en la implementa- ción de tecnologías para apoyar el acceso a los servicios de orientación, el desarrollo de aplica- ciones o plataformas que se centran en el bienestar, así como la puesta a disposición del claustro de herramientas para su formación bajo este enfoque. En tal sentido, el enfoque en la salud mental y el bienestar constituyó una de las principales avenidas para integrar la CPV a las prác- ticas de los agentes educativos, en tanto constituye una dimensión emergente que atraviesa todo el proceso de formación y abre nuevos espacios para la atención psicopedagógica a la CPVD.
Integración de Datos y Pautas para la Adecuada Atención Psicopedagógica de la CPVD
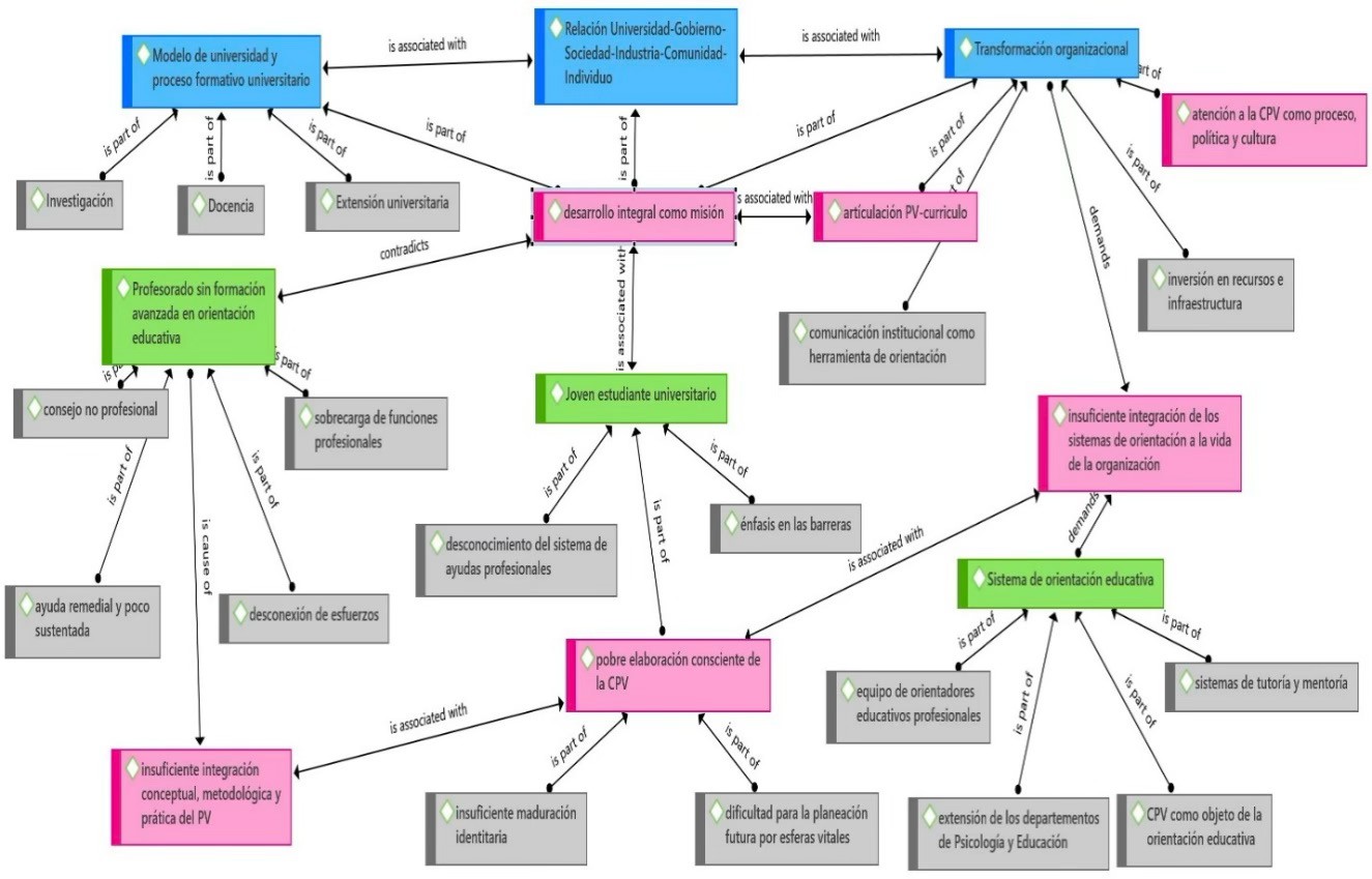
En virtud del proceso investigativo y la triangulación, se ofrecen pautas y precisiones que deben contribuir a una mejor comprensión de la categoría y tributar a su uso fundamentado por parte de los agentes educativos. Al respecto, se destaca que solo en la integración de sus agencias, pues en última instancia son los principales promotores de la CPVD, se podrán al- canzar las metas establecidas. A continuación, se presenta la representación de la matriz final de datos (Figura 1).

Definición del PV y de la CPVD
En primer lugar, es necesario definir qué es el PV. Al revisar la literatura especializada, se observó un predominio de aproximaciones diagnósticas que sitúan al PV como un proceso o estructura psicológica, mientras son menos visibles aquellas que proponen un acercamiento integral. Por lo tanto, la primera pauta es definir al PV no solo como una estructura de la per- sonalidad, sino como una configuración compleja que integra conceptualmente dimensiones psicológicas, sociológicas y pedagógicas.
Por consiguiente, para promover PVD hay que lograr cambios en individuos y gru- pos, sí; pero también en procesos sociales y educativos que convergen al interno de la forma- ción universitaria. Especialmente, se debe prestar atención desde los procesos de liderazgo, a la gestión para elevar la calidad, a los métodos de enseñanza, a las representaciones sociales de los agentes educativos y a sus prácticas, así como a las particularidades de la cultura orga- nizacional que promueven/dificultan la atención psicopedagógica integral de la CPVD.
Por tanto, se puede afirmar que, para lograr una adecuada atención del PV, no basta con ofrecer a los estudiantes las herramientas para llevar a papel y lápiz dicho proyecto. No alcanza con la elaboración consciente de metas, planes, temporalidad y posibles barreras. En tal sentido, es necesaria una conceptualización que implique transformaciones internas, pero también externas, estructurales, sobre la base de integrar la categoría PV al funcionamiento de las universidades y las carreras, siendo estas últimas las unidades primarias de atención a la CPVD.
Integralidad y Parcialidad
Los datos resaltaron un debate aún por resolver, referente a si se debe considerar al PV como un todo o solo atender a la esfera profesional del mismo. Existen trabajos valiosos sobre el proyecto de vida profesional (PVP) y su incorporación como una categoría de la formación universitaria, como la propuesta de del Río Marichal y Cuenca Arbella (2024). Sin embargo, es necesario entender las complejas mediaciones que se ejercen entre las distintas esferas del PV (personal, profesional, familiar, sentimental amorosa, cultural recreativa y sociopolítica), pues la forma en que se configuran los contenidos del mismo no solo concierne a lo interno, lo psicológico, sino que se expresa en la vida cotidiana.
Por tanto, las relaciones entre estas esferas no solo se producen en la consciencia, sino también en la actividad. Esto implica entender la relación que los jóvenes establecen con la universidad, con su carrera, con los pares, la familia (la de origen y la que aspiran formar), así como con el tiempo libre. Esta es una noción fundamental, pues sitúa la integralidad como premisa, lo cual hace necesario cuestionarse si la misma hace referencia solo a lo profesional o al desarrollo integral de la persona como ser total. De ahí que la recomendación sea asumir al PV en toda su complejidad y que la atención psicopedagógica se realice en todas sus esferas.
La CPV como Categoría Núcleo
Esta pauta hace referencia a varias problemáticas asociadas al uso del constructo PV. En pri- mer lugar, se aprecia una creciente tendencia a su empleo como un adorno o palabra de moda que eleva el discurso, pero sin una adecuada sustentación y sin que se busque transformar el contexto. Por tanto, se requiere una apropiada relación evaluación-diagnóstico-intervención/ implementación de propuestas con diseño colaborativo.
En segundo lugar, la CPV, ya sean desarrolladores tendencialmente o no, solo es fac- tible estudiarla desde diseños avanzados, ya sean mixtos o desde la lógica multimétodos, que permitan representar la categoría en toda su complejidad. Se recomiendan diseños que tras- ciendan lo exploratorio, lo transeccional y al binomio estudiante-profesor como objetos (sí como sujetos) de investigación.
Ello implica que cualquier propuesta debe transitar de lo multi a lo interdisciplinar e incluir a todos los agentes socioeducativos implicados en la formación integral (directivos, gabinetes y sus orientadores, colectivos pedagógicos y estudiantiles). De tal manera, la trans- formación del contexto y sus procesos responde a todo el sistema de necesidades evaluadas y no exclusivamente a las de los estudiantes.
Finalmente, es necesario atender a una cuestión irresuelta que se refiere a la forma en la que se expresa concretamente el PV. Es decir, son múltiples los sustantivos empleados para definir tal expresión (construcción, desarrollo, formación, estructuración, configura- ción, elaboración, determinación, entre otros similares), sin embargo, esto implica analizar cómo se produce concretamente el PV en el comportamiento de los sujetos. Por consiguiente, se recomienda asumir la categoría configuración, debido a que brinda una visión mucho más completa y precisa, a la vez que permite evaluar y acompañar el proceso de concreción del PV desde todas las aristas que tributan así mismo.
Manejo Categorial en la Práctica Formativa y Procesos Estructurantes
El PV puede ser abordado desde múltiples procesos, tales como el trabajo educativo, la orien- tación educativa en su sentido amplio, la labor orientadora y tutorial del profesorado, entre otros. En la medida en que dichos procesos estén sesgados más fácil será su manejo categorial,
a la vez que más pobre resultará la propuesta, pues estará limitada a lo que se pueda lograr a partir de los objetivos de cada uno de ellos. Sin embargo, la clara identificación de los proce- sos, así como de sus potencialidades y limitaciones, permitirá integrarlos progresivamente a la cultura organizacional, las políticas y la gestión de la institución.
Se recomienda partir de la propia estructura del proceso de formación, tanto en sus dimensiones como procesos sustantivos. De este modo, el PV debe pasar a formar parte no solo de lo instructivo y de lo educativo, sino también de lo desarrollador. Otro tanto sucede con los procesos sustantivos, pues el PV debe pasar a formar parte del acervo categorial y procedimental de la docencia, la extensión y la investigación.
De igual manera, se recomienda delimitar con precisión qué procesos tributarán a la atención psicopedagógica del PV, si bien los que mayores potencialidades presentan, desde la disciplina (y macroproceso) Orientación Educativa son la tutoría, la mentoría y las diversas formas que puede revestir la orientación (vocacional, profesional, familiar, psicológica). Por lo tanto, resulta vital un adecuado diseño de las estrategias de acompañamiento integral en el vínculo carrera-gabinete.
Conclusiones
La configuración de proyectos de vida desarrolladores, que respondan a las necesidades tan- to individuales como sociales, constituye una necesidad de primer orden para Educación Superior. Sin embargo, es necesario aún perfeccionar el manejo categorial y las propuestas a implementar para lograr una adecuada atención psicopedagógica de dichos proyectos. Es por ello que, se hace imprescindible lograr aproximaciones complejas y equipos de trabajo multi e interdisciplinares, en los cuales el estudiantado ocupe un rol central.
Referencias
Andreassen, P., Christensen, M., & Møller, J. (2020). Focused ethnography as an approach in medical education research. Medical Education, 54(4), 296–302. https://doi. org/10.1111/medu.14045.
Barrera, D., Tello, R., Ramos, F. & Pérez, A. (2024). Acompañamiento a la promoción de proyectos de vida de jóvenes seropositivos. Un estudio cualitativo complejo. Región Científica, 3(1), 2024248. https://doi.org/10.58763/rc2024248.
Chankseliani, M., Qoraboyev, I., & Gimranova, D. (2021). Higher education contributing to local, national, and global development: New empirical and conceptual insights. Higher Education, 81(1), 109–127. https://doi.org/10.1007/s10734-020-00565-8.
Charmaz, K. (2020). “With constructivist grounded theory you can’t hide”: Social justice re- search and critical inquiry in the public sphere. Qualitative inquiry, 26(2), 165–176. https://doi.org/10.1177/1077800419879081.
Del Río, S. & Cuenca, Y. (2024). Efectividad del procedimiento para la formación del proyecto de vida profesional en estudiantes de Medicina. Edumecentro, 16. http://scielo.sld.cu/ scielo.php?pid=S2077-28742024000100017&script=sci_arttext&tlng=pt.
Delgado, L., Pérez, R. & Dávila, J. (2023). La gestión del componente laboral a través del acompañamiento a estudiantes en formación. Región Científica, 2(2), 202383. https:// doi.org/10.58763/rc202383.
Forni, P. & De Grande, P. (2020). Triangulación y métodos mixtos en las ciencias sociales contemporáneas. Revista mexicana de sociología, 82(1), 159–189. https://www.scielo. org.mx/scielo.php?pid=S0188-25032020000100159&script=sci_arttext.
Llanes, J., Méndez, L. & Montané, A. (2020). Motivación y satisfacción académica de los es- tudiantes de Educación: Una visión internacional. Educación XX1, 24(1). https://doi. org/10.5944/educxx1.26491.
López, M. M., Inguanzo, M. y Guerra, E. (2024). La Orientación Educativa. Desafíos teóricos y prácticos. Región Científica, 3(1), 2024245. https://doi.org/10.58763/rc2024245.
Malagón, J. & Graell, M. (2022). La formación continua del profesorado en los planes estra- tégicos de las universidades españolas. Educación XX1, 25(1), 433–458. https://doi. org/10.5944/educxx1.30321.
Noroña, Y., Colala, L. & Peñate, J. (2023). La orientación para la proyección individual y social en la educación de jóvenes y adultos: Un estudio mixto sobre los proyectos de vida. Región Científica, 2(2), 202389. https://doi.org/10.58763/rc202389.
Pantoja, A., Molero, D., Molina, M. & Colmener, J. (2020). Valoración de la práctica orienta- dora y tutorial en la universidad: Validación de una escala para el alumnado. Educa- ción XX1, 23(2). https://doi.org/10.5944/educxx1.25632.
Pérez, A., Torres, C. & Hernández, M. (2023). Evaluación de las condiciones del Gabinete Psicopedagógico de la Universidad de Cienfuegos en la gestión de servicios de orien- tación virtual. Región Científica, 2(2), 202384. https://doi.org/10.58763/rc202384.
Pérez, J. (2022). La orientación educativa universitaria en Cuba: Situación actual en la forma- ción no pedagógica. Conrado, 18(89), 75–86.
Pérez, J., Echerri, D. & García, Y. (2021). Proyecto de vida como categoría de la pedagogía de la Educación Superior: Aproximaciones a una teoría fundamentada. Transformación, 17(3), 542–563.
Pérez, J., García, Y., García, J. & Raga, L. (2023). La configuración de proyectos de vida desa- rrolladores: Un programa para su atención psicopedagógica. Actualidades Investigati- vas en Educación, 23(1), 1–35. https://doi.org/10.15517/aie.v23i1.50678.
Pérez, J., Rodríguez, E. & Camejo, Y. (2023). Fundamentos de la atención psicopedagógica para la configuración del proyecto de vida en estudiantes universitarios. Educación y sociedad, 21(2), 67–89. https://doi.org/10.5281/ZENODO.7979972.
Rodríguez, E., Dávila, D. & Gómez, A. (2024). La formación para la configuración de pro- yectos de vida: Una experiencia mediante situaciones de enseñanza-aprendiza- je. Varona. Revista Científico Metodológica, 79. http://scielo.sld.cu/scielo.php?pi- d=S1992-82382024000100007&script=sci_abstract.
Sánchez, P., Amaiquema, F. & Ruíz, M. (2024). Orientación educativa y formación continua del profesor universitario. Reflexiones de una experiencia en Ecuador. Región Cientí- fica, 3(1), 2024240. https://doi.org/10.58763/rc2024240.
Sánchez, Y., Pérez, A. Hernández, A., Díaz, L., Marqués, M., Pancorbo, J. & Rodríguez, E. (2023). Hospital culture and social responsibility: A mixed study of the main lines for its development. Salud, Ciencia y Tecnología - Serie de Conferencias, 2, 451. https:// doi.org/10.56294/sctconf2023451.
Santos, G., Marques, C. S., Justino, E., & Mendes, L. (2020). Understanding social responsibil- ity’s influence on service quality and student satisfaction in higher education. Journal of Cleaner Production, 256, 120597. https://doi.org/10.1016/j.jclepro.2020.120597.
Tight, M. (2020). Student retention and engagement in higher education. Journal of Further and Higher Education, 44(5), 689–704. https://doi.org/10.1080/0309877X.2019.1576860.
Información adicional
Como citar este artículo APA7:: Sánchez, V., Pérez, A. y Gómez, C. (2024). Formación integral y configuración deproyectos de vida desarrolladores: consideraciones para su adecuada atenciónpsicopedagógica en la Educación Superior. Revista Miradas, 19(2), 25-47.
*Doctora en Antropología. Ingeniera Agroecóloga por la Universidad de la Amazonia. Directora del Grupo de Investigación GIADER, categoría A ante Minciencias-Colombia, Investigador Asociado (I). : Docente e investigadora de la Universidad de la Amazonia.
** Doctor en Ciencias de la Educación. Licenciado en Psicología.: Coordinador de Investigaciones en el Centro de Investigación en Educación, Naturaleza, Cultura e Innovación para la Amazonia.
*** Magister en Ciencias de la Educación de la Universidad de la Amazonia; Magister en Gestión y Evaluación de Proyectos de Inversión de la Universidad Externado de Colombia.: Corporación Universitaria Minuto de Dios. Bogotá, Colombia.

