Abstract: —The transition to cleaner and more sustainable energy sources involves the use of solar photovoltaic energy. This energy source has the potential to reduce greenhouse gas emissions and dependence on fossil fuels. The research project focused on the development of a web-based tool for sizing photovoltaic systems in Ecuador. This tool considers several factors, including technical, theoretical, economic and environmental aspects. The tool allows sizing based on electricity consumption and power requirements. Furthermore, the tool provides technical information, CO2 reduction data and economic perspectives based on the operation of the electricity system in Ecuador. The comparative validation with installed systems and similar web tools demonstrated the reliability and robustness of the developed tool.
Keywords: photovoltaic systems,self-consumption,renewable energy,photovoltaic production.
A web-based tool for the sizing of grid-connected photovoltaic (PV) systems in Ecuador
Received: 05 September 2024
Accepted: 28 October 2024

Solar photovoltaics is currently the fastest growing generation technology in terms of capacity expansion and has become one of the main sources of power generation [1]. In Latin America, the increase in electricity demand has highlighted the importance of solar PV as a crucial element to foster economic development and social welfare [2]. In Ecuador, despite the remarkable growth of renewable energies in recent years, a high dependence on fossil fuels persists, especially in sectors such as transport and industry [3]. The expansion of renewable energy sources, such as solar photovoltaics, has emerged as a pivotal strategy to mitigate the high costs and emissions associated with conventional energy sources, thereby facilitating the transition towards a more sustainable energy system [4].
Considering the aforementioned circumstances, there is a pressing need for the development of specialized analytical and dimensional tools for the analysis and assessment of photovoltaic systems, with particular emphasis on self-consumption modalities. In this context, we propose the development of a web tool to assess the technical and economic feasibility of implementing grid-connected photovoltaic systems in Ecuador. The objective is to provide significant support in decision-making in this area.
Renewable energy is obtained from natural sources that are virtually inexhaustible and plays a crucial role in meeting global energy demand while preserving the environment [5]. Renewable energies, including solar, wind, water and biomass, do not generate greenhouse gas emissions during their operation, making them a sustainable and environmentally friendly alternative. These energies are essential for the transition towards a cleaner and more sustainable energy system. In this context, grid-connected photovoltaic systems (GRPS) for self-consumption represent an important innovation in the use of renewable sources. SFCRs generate electricity that can be fed into the grid. Their main components include photovoltaic modules, an inverter for grid connection, a grid exchange device and a bi-directional energy meter. The grid acts as an accumulator with indefinite capacity, and the user connected to this grid represents the load. The security of SFCRs is enhanced compared to standalone systems, as they can continue to operate in the event of a battery system failure, provided that a connection to the grid is available [6]. In the PV distribution mechanism, some countries have opted to give benefits to the system owner for the energy fed into the grid [7].
Ecuador benefits from considerable solar radiation, reaching a Global Horizontal Irradiation of 2,264 kWh/m2 (kilowatt hour per square meter) in the highland [8]. This makes it one of the countries with high solar energy potential. However, there are variations in radiation levels, with levels ranging between 30 % and 40 % across different regions due to atmospheric conditions [9]. The country has a solar energy potential that covers approximately 9.3 % of its national territory, with around 805 square kilometers suitable for photovoltaic systems. This translates to a gross theoretical potential of 35.7 GWp and an annual production of approximately 61.5 GWh [10].
In terms of energy policy, Ecuador is promoting the adoption of photovoltaic systems due to their advantages, in line with the Electrification Master Plan 2019-2027. In 2022, approximately 61.21 % of the total nominal capacity of electricity generation will come from renewable sources, with solar PV contributing a total of 27.76 MW, representing 0.53 % of the total energy supply generated by PV systems. These systems have been installed in several Ecuadorian provinces such as Cotopaxi, El Oro, Galapagos, Guayas, Imbabura, Loja, Manabí, Morona Santiago, Pastaza and Pichincha [11].
In Ecuador, the implementation of photovoltaic systems is governed by various regulations that promote the sustainable use of solar energy and ensure technical safety. Regulation ARCONEL 003/18 allows for PV micro-generation of up to 100 kW in residential and commercial buildings, with the possibility of feeding excess power into the grid [12]. ARCONEL 057/18 extends these conditions to systems of up to 300 kW for residential buildings and up to 1,000 kW for commercial and industrial buildings, encouraging the uptake of PV [13]. The 2019 Organic Law on Energy Efficiency establishes a legal framework for the efficient and sustainable use of energy, contributing to the fight against climate change and improving the quality of life. Regulation ARCERNNR-001/2021 authorizes distributed generation systems with renewable energy sources up to 1 MW and introduces "net metering" to balance energy supplied and surplus. Regulation ARCERNNR-004/23 of 2023 establishes guidelines for the installation of photovoltaic micro-generation systems and mandates the implementation of metering and customer care systems, promoting sustainable projects to meet the growing demand for electricity [14].
An analysis of the customer's electricity consumption was carried out, covering daily, monthly and annual consumption. This study is crucial to determine the average consumption in kWh on a bimonthly and annual basis and is essential to calculate the number of solar panels and inverters required for the PV system. To calculate a household's daily consumption, the consumption of each appliance is broken down according to its average hours of use [15].
The calculation of the average monthly electricity consumption typically involves the aggregation of the electricity consumption data recorded during a particular month. The calculation of the average monthly consumption is calculated using Equation 1 [15].
(1)Where:
: Average monthly consumption;
: Average daily consumption.
Furthermore, total annual consumption refers to the total amount of a resource or service utilized over the course of a specific year. This can be calculated using Equation 2 [16].
(2)Where:
: Total average annual consumption;
: Monthly average consumption.
The cost of the public electricity service in Ecuador is regulated by the Electricity Regulation and Control Agency (ARCERNNR, by its Spanish acronym of Agencia de Regulación y Control de Energía y Recursos Naturales no Renovables), which establishes principles of solidarity and equity in the allocation of costs. Annual tariff parameters detail the costs of all stages of electricity supply, from generation to marketing [17]. In the residential category, billing costs focus on domestic use, considering consumption in kWh and a marketing charge. In the commercial category, the cost varies according to the amount of electricity used, with an additional marketing value. For medium voltage connections, the price is USD 0.095/kWh and USD 1.414 for marketing. In the industrial category, companies pay USD 0.083/kWh for energy and USD 1.414 for marketing [11].
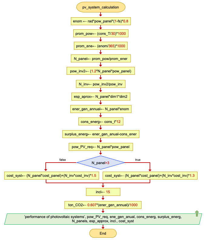
A methodology combining data collection based on the scientific method with deductive and analytical approaches was employed for the dimensioning (sizing) of solar photovoltaic systems. The analysis of the information enabled the definition of project objectives and the steps to be followed. Algorithms were developed to facilitate the visualization of dimensioning processes, which are illustrated in flow charts detailing the necessary calculations. Figure 1 shows the steps for programming the dimensioning page according to consumption, beginning with the selection of the connection type to obtain the corresponding tariffs. Additionally, an option is provided to calculate consumption based on appliances if consumption data is not available.

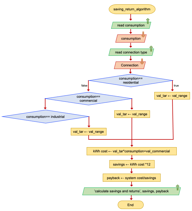
o calculate savings and returns, we used the diagram in Fig. 2, which shows how the system works. The sizing page is programmed according to the system power.

The scientific method was used to ensure the validity and reliability of the data, allowing a thorough interpretation of the results. Relevant information was collected for the project, such as monthly averages of solar irradiation in Ecuador's 24 provinces, local electricity tariffs and the power ratings of household appliances. Solar radiation data was obtained from the Global Solar Atlas [18], which is essential for accurate analysis in project sizing.
Equally important, data on electricity tariffs and operating companies in Ecuador was obtained from the 2022 tariff schedule. Monthly irradiation data was collected for the 24 provinces of Ecuador for the sizing of the PV systems. This data was then used to determine the annual global radiation, enabling the calculation of the annual average Global Horizontal Irradiance (GHI) for each province. This process was conducted using Equation 3.
(3)Where:
: Global Horizontal Irradiance (GHI);
: Monthly average irradiance;
: Effective irradiance;
: Average Global Horizontal Irradiance (GHI).
To calculate the Global Horizontal Irradiance, it is first necessary to determine the mean annual irradiance on a sloping surface. This is related to the optimum angle of slope and to the annual irradiance in the horizontal plane. The optimum angle of slope, denoted as βopt in degrees, can be found using Equation 4 [7].
=1-4.46 10-4 βopt-1.19 10-4 β2opt (4)
In the second step, the effective irradiance was calculated using regressions that consider angular losses and annual soiling losses for static systems. The following Equation 5 proposes this calculation [7].
(5)Where:
g1, g2, and g3 are values of the coefficients for the case of a module with average soiling.
In the third step, the optimal tilt angle of the solar panel, which varies according to the specific geographical location, was calculated. This value can be determined using Equation 6 [19].
(6)Where:
Optimum tilt angle;
Latitude.
The average global horizontal radiation is obtained using Equation 7 [20]:
(7)Where:
Horizontal global radiation kWh/ m²;
Direct radiation kWh/ m²;
Diffuse radiation kWh/ m²;
Zenith angle.
Direct radiation can be calculated by [21] and diffuse radiation by applying the formula used in [22].
The calculation of the zenith angle is of paramount importance for the accurate determination of global radiation, particularly in contexts pertaining to solar energy. This angle is defined by Equation 8 [23].
(8)Where:
: Declination angle;
: Hour angle.
To calculate the solar declination, the equation relating it to the zenith angle is used. A specific day, in this case, day 183, corresponding to July 2 2022, is chosen to calculate this parameter using Equation 9.
(9)The data obtained for each of the provinces are presented in Table I.

Once all the requisite data has been gathered, the nominal photovoltaic (PV) power generated by a 405-watt panel is calculated. For the purposes of sizing, this panel is employed as a reference. The estimation of the energy production of the PV generator is conducted using Equation 10, which permits the estimation of the energy generated on a daily, monthly or yearly basis [7].
(10)Where:
Nominal energy produced per year (kWh);
Nominal power of the PV generator (1 kW/m²);
Average annual incident radiation in the plane of the generator;
Shadow factor (kWh/m²);
Performant ratio which is 0.7 or 0.8.
The sizing of the photovoltaic (PV) modules is based on the monthly daily consumption, as defined in Equation 11.
(11)Where:
: Annual total consumption;
: Monthly average consumption
The required number of PV modules is determined by the ratio of the monthly average daily consumption to the energy produced by a PV module, as shown in Equation 12 [15].
(12)Where:
: Monthly daily consumption.
Nominal energy produced per year (kWh)
When sizing the inverter, the AC power requirement of the load must be considered, so that the rated power is 20% higher than the load requirement. The sum of the power of the devices to be operated simultaneously is considered. This sizing can be done using Equation (13) [16]. It is important to avoid oversizing the inverter so that it operates in optimum conditions.
(13)Where:
: is the nominal capacity of the inverter (in kW or kVA),
: is the annual energy generated by the photovoltaic system (in kWh);
is sizing factor, generally ranges between 0.8 and 1.25 depending on the system and climate conditions).
The following Equation 26 is used to calculate the CO2 savings [24].

Where:
: is the annual energy generated by the photovoltaic system (in kWh);
: is the CO₂ emission factor of the grid electricity (in kg CO₂/kWh).
The website has been developed entirely in Spanish, as its purpose is to be used as a tool for residents of this country. The domain chosen was: "www.solecuador.com" and it is currently active (see Fig. 3.). The design and programming of the research web tool was based on the use of WordPress, a software widely recognized as a Content Management Platform (CMS) due to its ease of use and versatility, which made it the ideal choice for creating the tool for sizing photovoltaic systems. Below, there is a clear and concise presentation of the techniques and steps used to develop the project.

To design and implement a web tool to simulate SFV with connection to the electricity grid, which allows the technical and economic analysis of these systems, a MySQL database was created to store the different data to be used for the sizing of the system. The design of the database is shown in Fig. 4, where the organization and structure of the tables, as well as the relationships between them, can be appreciated.

One of the outstanding features of the database is its interactivity. An interface has been developed that allows the administrator to easily update key data. This includes information on provinces, solar radiation data, equipment specifications and the company's electricity tariff, as shown in Fig. 5. This real-time update capability gives the management team the flexibility to keep the data up to date and accurate. It also facilitates adaptation to changing environmental conditions, such as new regulations or equipment upgrades, ensuring the continued effectiveness and relevance of the site.

For the development of the web pages, the Twenty Twenty-Two Version: 1.4 theme was used, considering its relevance for the personalization and aesthetics of the site. The Akismet Anti-Spam Version 5.2 and Elementor Version 3.14.1 plugins were installed, for spam protection and efficient visual page creation, respectively. After installing Elementor, we proceed to edit the web page, addressing the structure, content and design, either through the visual editor or through HTML and CSS code. Once the main page is finished, the creation of the secondary pages begins, adapting the design to the structure and specific content of each page. Figure 6 shows the structure of the consumption-based simulator 1, designed according to equations 11, 12 and 13. This visual representation illustrates the organization and calculations required to simulate energy consumption and size the PV system based on the data provided.

(a)

On the other hand, Figure 7 shows the structure of simulator 2 based on its power output, using equations 10, 12 and 13. This figure shows how the necessary power of the photovoltaic system is organized and calculated to meet the defined energy demand.

(a)

The data for the validation of the tool are taken from different web simulators, where the calculation was made for a consumption of 228 kWh, as shown in Table II, where the percentage difference that exists with each of the tools can be seen.

To validate the web tool, real data from three operational stations currently connected to the electricity grid was used. Station 1 is in the city of Manta, while stations 2 and 3 are in the city of Quito. All three stations are fully operational and monitored by the FRONIUS SolarWeb system. Table III shows the comparison between the data obtained from the real systems and the data generated by the tool. There is a significant difference in the results, since the radiation values used by the tool are for the period between 2019 and 2020. In addition, the tool not only provides information on the energy produced, but also calculates the tons of CO2 that could be saved by installing the PV systems.

The sizing of the developed system is based on the consideration of several key parameters, such as the solar radiation at the specific system location, the orientation and tilt of the solar panels, and the efficiency of the components. The comprehensive assessment, which includes electricity consumption as a direct indicator of energy demand, is crucial in determining the right size of the system, requiring considered decisions on inverter capacity, panel power and storage capacity. This approach promotes efficient sizing.
The research highlights the potential of photovoltaic systems as a sustainable and renewable energy source. The literature review was not limited to theoretical, technical and economic aspects, but also addressed fundamental environmental considerations, such as calculating the amount of CO2 that will be avoided by the operation of these systems, allowing for an effective and sustainable implementation.
Current regulations in Ecuador promote clean, renewable technologies and energy efficiency, as evidenced by the 2019 Organic Law on Energy Efficiency and specific regulations such as ARCONEL 057/18, ARCERNNR 001/2021, No. ARCERNNR-004/23 and No. ARCERNNR-008/23. These regulations define requirements for photovoltaic generation, the connection of distributed generation systems and energy storage, with the aim of effectively regulating the energy sector and moving towards a more modern, efficient and sustainable system.
When comparing the results of the Solecuador web tool with well-known tools such as PVGIS and SOLARGIS, minimal variation in the performance of PV systems was observed. However, when compared with data from operational PV systems, a greater difference in results was observed, possibly due to the increase in solar radiation in recent years. For this reason, an option has been implemented to allow the tool administrator to frequently update the solar radiation data by province, which will improve the reliability of the results.
The relevance of the economic factor has been crucial in the sizing of photovoltaic systems, highlighting key values such as the cost of energy, the cost of the photovoltaic system and the cost of installation. The tool has allowed a comprehensive economic analysis to be carried out, considering the specific parameters of the Ecuadorian environment, particularly through the application of cost per consumption bands. This attention not only optimized the technical efficiency of the system, but also provided a comprehensive assessment of the profitability and economic viability of implementing PV systems.
Anonymous







(a)


(a)




