INVESTIGACIONES
Recepción: 13 Septiembre 2022
Aprobación: 25 Octubre 2022
Publicación: 24 Julio 2023
Resumen: En la escuela se suele enseñar a los estudiantes a controlar su espontaneidad, reflexionar antes de actuar y a cuestionar sus primeras respuestas, con el propósito de promover una convivencia más justa. El propósito de este estudio fue analizar la eficacia de la improvisación teatral como medio para mejorar la educación inclusiva en estudiantes de educación secundaria. Para ello, se llevó a cabo un estudio cualitativo, de tipo interpretativo, bajo el diseño fenomenológico con la finalidad de ampliar los conocimientos sobre la improvisación teatral; se usó como herramienta de recolección la guía de entrevista y como medio de análisis la app Atlas.ti. Como hallazgo se precisa que la improvisación teatral es una herramienta efectiva para mejorar la educación inclusiva, esto se debe principalmente al hecho de que la improvisación promueve la superación de la timidez, el aumento de la confianza y la expresión completa de emociones y expresiones tanto verbales como corporales mediante el teatro.
Palabras clave: Improvisación Teatral, Estrategia Pedagogica, Expresión corporal, Teatro, Habilidades sociales, Participación en clases.
Abstract: In school, students are usually taught to control their spontaneity, to reflect before acting and to question their first responses, with the purpose of promoting a fairer coexistence. The purpose of this study was to analyze the effectiveness of theatrical improvisation as a means to improve inclusive education in secondary school students. For this purpose, a qualitative, interpretative study was carried out under the phenomenological design in order to expand knowledge about theatrical improvisation; the interview guide was used as a collection tool and the Atlas.ti app was used as a means of analysis. As a finding it is specified that theatrical improvisation is an effective tool to improve inclusive education, this is mainly due to the fact that improvisation promotes overcoming shyness, increased confidence and full expression of emotions and expressions both verbal and bodily through theater.
Keywords: Theatrical Improvisation, Pedagogical Strategy, Body Expression, Theater, Social Skills, Class Participation.
Resumo: Na escola, os alunos são frequentemente ensinados a controlar sua espontaneidade, a refletir antes de agir e a questionar suas primeiras respostas, com o objetivo de promover uma convivência mais justa. O objetivo deste estudo foi analisar a eficácia da improvisação teatral como um meio de melhorar a educação inclusiva em alunos do ensino médio. Para isso, foi realizado um estudo qualitativo e interpretativo sob um design fenomenológico com o objetivo de expandir o conhecimento sobre improvisação teatral; o guia de entrevista foi usado como ferramenta de coleta e o aplicativo Atlas.ti foi usado como meio de análise. Os resultados mostram que a improvisação teatral é uma ferramenta eficaz para melhorar a educação inclusiva, principalmente devido ao fato de que a improvisação promove a superação da timidez, o aumento da confiança e a expressão completa de emoções e expressões verbais e corporais por meio do teatro.
Palavras-chave: Improvisação teatral, Estratégia pedagógica, Expressão corporal, Teatro, Habilidades sociais, Participação em classe.
INTRODUCCIÓN
En la escuela se suele enseñar a los estudiantes a controlar su espontaneidad, reflexionar antes de actuar y a cuestionar sus primeras respuestas, con el propósito de promover una convivencia más justa. Sin embargo, en este proceso de socialización, el individuo suele perder valores innatos como la imaginación, la originalidad, la flexibilidad y la iniciativa. Estos valores son vistos como negativos, pero más tarde son requeridos tanto en el ámbito laboral como académico (Robinson y Aronica, 2015).
En este sentido, la improvisación teatral es utilizada en todo el mundo tanto en el ámbito artístico como fuera de él. La improvisación teatral en el ámbito educativo, puede ser una herramienta útil para incluir a estudiantes provenientes de diferentes partes del país. En países como Venezuela y España, se han observado factores favorables en el uso de la improvisación teatral para la inclusión educativa, con una gran cantidad de grupos sociales que proporcionan evidencias sobre su eficacia (Valenzuela, 2016). Respecto a la inclusión de estudiantes se destaca el potencial de esta herramienta, ya que es vista como una técnica de actuación espontánea y libre, que refiere a la creación de escenas teatrales en el momento, sin ningún tipo de preparación previa. El proceso se realiza en equipo, de manera espontánea, utilizando una técnica específica. Todos los participantes son necesarios para el proceso ya que nadie puede construir solo, el resultado final es siempre el trabajo del grupo. El proceso creativo se basa en un ambiente de equidad, confianza y libertad, y la interiorización de la técnica permite fomentar actitudes creativas e innovadoras. (Atencia, 2015)
La improvisación teatral en Perú ha evolucionado con el tiempo, y es aplicada tanto en teatros como en la vida cotidiana y profesional. Sin embargo, se ha observado que, en algunas instituciones culturales, la enseñanza de esta herramienta es rígida y alejada de su verdadero propósito, no aprovechando todos los beneficios para la población; agregando que el Ministerio de Educación no promueve talleres de improvisación teatral en entidades educativas, teatros, municipalidades y otras entidades culturales. Por lo que la presente investigación estudia la improvisación teatral como un recurso educativo para fomentar la inclusión.
METODOLOGÍA
Se realizó un estudio de tipo interpretativo, donde se recopilaron las percepciones y vivencias de los participantes sobre el tema de investigación (Finol y Vera, 2020). Amparado bajo el enfoque cualitativo debido a las características naturalista de los participantes, los cuales respondieron y expresaron sus opiniones basadas en su experiencia cotidiana (Maldonado, 2018). En necesario considerar que en la investigación cualitativa se emplean diversas formas de análisis, pero es esencial tener en cuenta a los participantes al momento de realizar la entrevista. El diseño de la investigación estuvo orientado en la hermenéutica-fenomenológica porque se analizó el fenómeno en común a través de las entrevistas con los participantes reconociendo las experiencias vividas, y el valor pedagógico de esta experiencia. Este diseño proporciona una forma coherente y rigurosa de analizar las estrategias ética relacionadas en las prácticas de la pedagogía cotidiana (Fuster, 2019).
A continuación, se enuncian las categorías y subcategorías de la presente investigación:

El lugar donde se llevó a cabo la investigación, fue en una escuela y una universidad en donde fueron entrevistados los directivos de ambas instituciones, profesores especializados en teatro y lenguajes artísticos. En esta investigación contó con 8 participantes compuestos por directivos y profesores de educación básica regular y de universidades de la facultad de Educación Artística.
Como herramienta de recolección de información fue utilizada la técnica de la entrevista, así como también la revisión documental, la cual se llevó a cabo con directivos, docentes de teatro, arte y cultura. La entrevista se llevó a cabo mediante la plataforma de videoconferencia Meet u otra similar. Se elaboró una guía de entrevista en base a las categorías temáticas propuestas como instrumento para recolectar los datos. La entrevista se define como una conversación entre dos personas (entrevistador y entrevistado) para compartir e intercambiar información (Hernández et al., 2014).
Los instrumentos utilizados en esta investigación fueron aplicados con el consentimiento de la entidad para la revisión documentaria y con el consentimiento de los colaboradores en cuanto a la entrevista. Estas se llevaron a cabo de forma virtual mediante correo electrónico o WhatsApp. Se siguieron los procedimientos del método científico y se aplicaron los criterios de credibilidad y transferibilidad para garantizar el rigor científico del estudio para ello, se presenta la triangulación de la información.
Descripción de la técnica de análisis de la entrevista de datos cualitativos
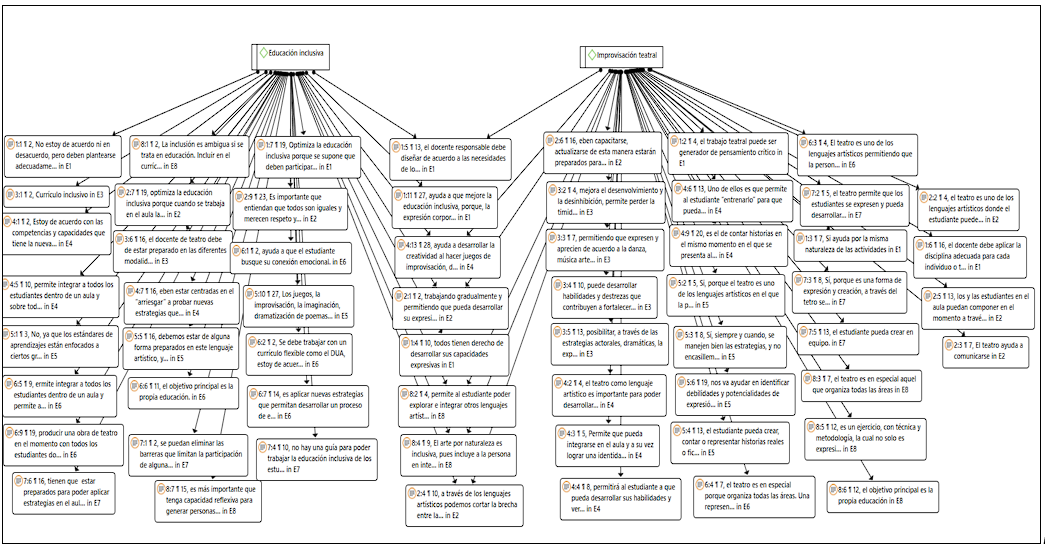
La Figura 1 muestra que, dentro de la categoría de improvisación teatral, existen varias subcategorías relacionadas entre sí, las cuales están vinculadas también con la categoría de educación inclusiva. Según las respuestas de los entrevistados, existe una relación de "Es parte de" entre las subcategorías de pedagogía de la improvisación teatral, expresión corporal de la improvisación teatral y juego de la improvisación teatral con la categoría principal de improvisación teatral, ya que son características esenciales de ésta. Además, la categoría de improvisación teatral "optimiza" con la categoría de educación inclusiva, ya que, según las respuestas, la improvisación teatral ayuda a mejorar y promover la educación inclusiva.

La Figura 2 muestra una nube de palabras generada a partir de las entrevistas realizadas. Al examinarla, se puede observar que las palabras más recurrentes son: inclusiva, educación, respuesta, improvisación y teatral. Al ordenarlas de manera coherente, se puede entender que la educación inclusiva es una consecuencia de la improvisación teatral, ya que esta última ayuda a promover la inclusión en el ámbito educativo.

HALLAZGOS Y DISCUSIÓN
La Tabla 1 muestra que la categoría de improvisación teatral se subdivide en tres áreas: el juego de la improvisación teatral, la expresión corporal de la improvisación teatral y la pedagogía de la improvisación teatral. Según las respuestas de los entrevistados, se identificó que para lograr una educación inclusiva es esencial tener un plan educativo claro y no ambiguo, donde el arte, el teatro, la danza y la música son herramientas importantes para permitir que los estudiantes con discapacidades expresen sus emociones sin prejuicios. Además, es crucial que los docentes estén debidamente capacitados para llevar a cabo estas actividades.


Código a priori asignando
Para separar las distintas categorías de esta investigación, se emplearon etiquetas previamente establecidas que nos ayudaron a ordenar las respuestas a las preguntas específicas. Estas etiquetas son: improvisación teatral, pedagogía de la improvisación teatral, juego de la improvisación teatral, expresión corporal de la improvisación teatral y educación inclusiva. A continuación, se presenta una lista de citas relacionadas con cada etiqueta.

De acuerdo con la Tabla 2, se agrupan las respuestas relacionadas con la subcategoría intervención de la pedagogía, las cuales abarcan las preguntas 7 y 8. Destacando lo dicho por los entrevistados 7 y 8, se puede concluir que la pedagogía de la improvisación teatral ayuda a mejorar la educación al permitir identificar las fortalezas y debilidades de los estudiantes, con el objetivo principal de fortalecer su autoestima y explorar su yo interno.




De acuerdo con la Tabla 4, se reúnen las respuestas relacionadas con la subcategoría expresión corporal de la improvisación teatral, que abarcan las preguntas 11 y 12. Destacan los comentarios de los entrevistados 1 y 2, concluyendo que la expresión corporal contribuye al mejoramiento continuo de la educación inclusiva, ya que fortalece las habilidades físicas expresivas de los estudiantes. Además, cuando se habla de creatividad, se considera que un cuerpo saludable es esencial para permitir una expresión corporal creativa, adaptándose a los estudiantes que la practican.

Discusión
La investigación arrojó que el uso de la improvisación teatral es efectivo para mejorar la educación inclusiva en la educación secundaria en Lima en 2022. La improvisación ayuda a los estudiantes a superar su timidez y aumentar su confianza al permitirles expresarse de manera completa con sus compañeros, ya sea verbal o corporalmente a través del teatro. Los participantes coinciden en que la principal meta de la improvisación teatral es promover un ambiente educativo donde todos puedan participar. Esto se apoya en la teoría de Méndez (2017) quien en su investigación considera que la improvisación teatral es una forma de brindar recursos concretos y prácticos para aumentar la motivación de los estudiantes y mejorar la dinámica del grupo. Asimismo, argumenta que las actividades grupales que promueven la igualdad y el trabajo físico, facilitan la inclusión de todos los participantes en la vida académica. Del mismo modo, Recasens et al., (2022) recomienda el uso del teatro como una herramienta para promover la inclusión educativa en niños y jóvenes con necesidades específicas de apoyo educativo, ya que asegura que es de utilidad para promover la incluso y el desarrollo de las de habilidades sociales. Se plantea un desafío para optimizar los beneficios del teatro mediante la formación específica del profesorado, una actitud de aceptación de la diversidad e intervenciones orientadoras para promover la equidad. Castañeda (2019) que sugiere que la improvisación debe ser utilizada como una estrategia para generar conocimiento, creencias y actitudes a partir de las experiencias de los estudiantes.
El objetivo específico 1, se analizó la relación entre la técnica de la improvisación teatral y la educación inclusiva, respondiendo a las preguntas 7 y 8, se concluye que la improvisación contribuye a mejorar la educación inclusiva al involucrar a todos los estudiantes dentro de un aula en donde puedan expresarse de forma espontánea y compartir sus experiencias, fortaleciendo el grupo. Según investigadores como Vargas y López (2020) las herramientas como el teatro son consideradas arte por lo que todos tienen el derecho de participar. Asimismo, Smagorinsky (2016) considera que integrar la actuación y el juego en personas con trastorno del espectro autismo aumentará el compromiso de los estudiantes con otros y con sus necesidades propias, permitiendo de esta forma autorregularse y socializar. Asimismo, Méndez (2017), en su estudio considera que la improvisación teatral es una forma de brinda recursos prácticos y concretos para incrementar la motivación de los estudiantes y en consecuencia promover la dinámica grupal, ya que promueven el trabajo físico y la igualdad.
En resumen, el objetivo específico 2 se enfocó en evaluar el impacto de la improvisación teatral a través del juego en la educación inclusiva. Se concluyó que, a través de estrategias lúdicas, los estudiantes logran superar cualquier discapacidad y mejoran habilidades críticas, lo que a su vez promueve la integración social, una mejora en la autoestima y una mayor creatividad. Los expertos Mantovani (2016) y Sánchez-Domínguez et al., (2020) consideran que el teatro es una herramienta valiosa para el desarrollo de las habilidades de los estudiantes, mientras que Zyga et al., (2017) y Thergaonkar y Daniel (2019) consideran que mejora las habilidades de socialización en individuos con trastorno del espectro autista así como otros grupos con discapacidades intelectuales y educativas; así como grupos inclusivos en los que participan individuos en situaciones con discapacidad y sin estas. Además, Gil (2018) asegura que al utilizar la improvisación mediante el juego se fomenta la inclusión e interacción social. En general, el juego es una acción esencial para desenvolver integralmente a los estudiantes en la educación y debería ser usado como una estrategia pedagógica.
Se encontró también que el impacto de la expresión corporal en la improvisación teatral en la educación inclusiva, permite que la expresión corporal ofrece muchas estrategias pedagógicas, como la imaginación y la exploración de movimientos, que permiten a uno descubrirse a sí mismo y tener un cuerpo saludable y una mente sana. Además, se recordó a los actores que su cuerpo es esencial para su actuación y representación. Según Gimeno (2019), la expresión corporal a través de la improvisación ayuda a fortalecer los movimientos corporales y aumentar la seguridad de los estudiantes. El sustento teórico se basó en la idea de que la expresión corporal en la improvisación teatral permite la creatividad motriz y los movimientos corporales se adaptan al contexto en el que los estudiantes se desenvuelven (Guillén, 2019).
A MANERA DE CIERRE
Se determinó que el uso de la improvisación teatral es una herramienta efectiva para mejorar la educación inclusiva en estudiantes de nivel secundario en Lima. Esto se debe a que la improvisación promueve la pérdida de timidez, el aumento de confianza y la capacidad de los estudiantes para expresar sus emociones y expresiones tanto verbales como corporales a través del teatro. Los entrevistados coinciden en que el objetivo principal de la improvisación teatral es fomentar una educación inclusiva en la que todos puedan participar. Además, se concluyó que la intervención de la pedagogía de la improvisación teatral en la educación inclusiva optimiza esta al vincular a todos los estudiantes en un aula donde puedan improvisar sus expresiones y contar sus propias experiencias de manera espontánea, uniendo al grupo.
También se determinó que el uso de juegos de improvisación teatral en la educación inclusiva ayuda a desarrollar habilidades, permite a los alumnos olvidar cualquier discapacidad y fomenta el pensamiento crítico, logrando beneficios como la integración social, una buena percepción de la autoestima y mejora de la creatividad. Además, se concluyó que la intervención de la expresión corporal en la improvisación teatral en la educación inclusiva proporciona diversas estrategias pedagógicas, como la imaginación y la exploración de movimientos, lo que permite a los estudiantes descubrirse a sí mismos y fomenta un cuerpo y mente saludables, recordando a los actores que su cuerpo es esencial en su actuación.
CONFLICTO DE INTERESES. Los autores declaran que no existe conflicto de intereses para la publicación del presente artículo científico.
REFERENCIAS
Atencia, J. (2015). El Juego de la apariencia. Una ontología de la improvisación. Madrid: Devenir.
Castañeda, J. (2019). La improvisación como estrategia en la construcción del personaje teatral en estudiantes de secundaria. Escuela Superior de Arte Dramático, Trujillo. http://renati.sunedu.gob.pe/handle/sunedu/1607168
Finol, M., y Vera, J. (2020). Paradigmas, enfoques y métodos de investigación: Análisis teórico. Mundo Recursivo, 3(1), 1-24. https://www.atlantic.edu.ec/ojs/index.php/mundor/article/view/38
Fuster, D. (2019). Investigación cualitativa: Método fenomenológico hermenéutico, Universidad San Ignacio de Loyola Lima -Perú. http://www.scielo.org.pe/scielo.php?script=sci_arttext&pid=S2307-79992019000100010
Gil, M. (2018). El teatro como recurso educativo en el aula de Primaria / The theater as an educational resource in the Primary classroom. ARTSEDUCA, (21), 10-33. https://www.e-revistes.uji.es/index.php/artseduca/article/view/3524
Gimeno, V. (2019). El teatro como recurso educativo para el desarrollo integral: una propuesta didáctica, Universidad Internacional de la Rioja. https://reunir.unir.net/bitstream/handle/123456789/8954/Devis%20Gimeno%2c%20Vicent.pdf?sequence=3&isAllowed=y
Guillén, E. (2019). Análisis y reflexión sobre el alcance del desarrollo de conciencia corpórea en la formación docente universitaria. Calle14: revista de investigación en el campo del arte, 14(25), 123-139. https://www.redalyc.org/journal/2790/279063839009
Maldonado, J. (2018). Metodología de la investigación social. Paradigmas cuantitativos, sociocrítico, cualitativo, complementario. Ediciones de la U. https://www.ebooks7-24.com/stage.aspx?il=&pg=&ed=
Mantovani, A. (2016). 90 juegos y ejercicios de improvisación teatral. Barcelona, España: Octaedro Ediciones S.L
Méndez, E. (2017). Improvisación teatral como herramienta favorecedora de la inclusión educativa. Rodríguez, A (Eds). Prácticas Innovadoras inclusivas: retos y oportunidades. Oviedo: Universidad de Oviedo. (1495-1501). https://digibuo.uniovi.es/dspace/bitstream/handle/10651/50244/ImprovisacionTeatral.pdf?sequence=4
Recasens, L., Marín, D., y Gabarda, V. (2022). El teatro como herramienta para el desarrollo de las habilidades sociales y la inclusión educativa. 33(1):128-147. https://redined.educacion.gob.es/xmlui/bitstream/handle/11162/224610/Teatro.pdf?sequence=1&isAllowed=y
Robinson, K. y Aronica, L. (2015). Escuelas creativas. La revolución que está transformando la educación. Madrid: Vintage español. https://www.educacionyfp.gob.es/dam/jcr:190ffbbb-9106-4c0b-ac3f-33bebd6041d2/pe-n9-rec02-mteresa-bejarano.pdf
Sánchez-Domínguez, J., Castillo, S., y Hernández, B. (2020). El juego como representación del signo en niños y niñas preescolares: un enfoque sociocultural. Revista Educación, 44(2). https://doi.org/10.15517/revedu.v44i2.40567
Smagorinsky, P. (2016) Creativity and Community among Autism-Spectrum Youth. New York: Palgrave Macmillan.
Vargas, D., y López, O. (2020). Experiencias de artistas con discapacidad frente a la promoción de la inclusión social. Arte, Individuo y Sociedad, 32(1):31-44. doi:10.5209/ARIS.60622
Zyga, Olena., Russ, Sandra., Meeker, Heather., y Kirk, Jodi. (2017). A preliminary investigation of a school-based musical theater intervention program for children with intellectual disabilities. Journal of Intellectual Disabilities, 22(3), 262–278. https://doi.org/10.1177/1744629517699334

