Recepción: 20 febrero 2026
Aprobación: 05 marzo 2026

Resumen: En este artículo se presenta una solución al traslado de ondas de crecida a través de la aplicación del método de Muskingum-Cunge de parámetros variables. El ingreso de datos, la ejecución del modelo de traslado y la visualización de resultados se realiza mediante una herramienta informática desarrollada en el entorno de Microsoft Excel, a partir de un script programado en lenguaje Visual Basic y de la interfaz gráfica original del programa. Se describe el modelo de traslado y los algoritmos construidos para su automatización. Como ejemplo del desempeño de la herramienta se presenta su implementación en el estudio del traslado de crecidas en el tramo El Soberbio - Garruchos del río Uruguay.
Palabras clave: Crecidas, Propagación de crecidas, Muskingum - Cunge, Ecuaciones de Saint Venant, Río Uruguay.
Abstract: This paper presents a solution for flood wave routing through the application of the Muskingum-Cunge method with variable parameters. Data input, model execution, and results visualization are carried out using a software tool developed within the Microsoft Excel environment, based on a script programmed in Visual Basic and the program's original graphical interface. The routing model and the algorithms developed for its automation are described. To illustrate the tool's performance, its implementation is presented in the study of flood wave propagation along the El Soberbio–Garruchos reach of the Uruguay River.
Keywords: Floods, Flood wave propagation, Muskingum-Cunge, Saint Venant equations, Uruguay River.
Introducción
Durante el siglo XX, el crecimiento de los centros urbanos y la influencia de la variabilidad climática sobre la frecuencia e intensidad de los eventos hidrometeorológicos, así como el avance extraordinario en la capacidad de cálculo favorecieron el desarrollo de modelos para representar distintos procesos hidrológicos que contribuyen a predecir las respuestas de los sistemas hídricos.
El traslado o propagación de ondas de crecida en canales es un proceso hidrológico cuya modelación representa la forma y desplazamiento de una creciente en su tránsito a lo largo de un canal. En este proceso se estudia la deformación que sufre, bajo condiciones geométricas e hidráulicas definidas, el hidrograma entrante en la sección aguas arriba cuando alcanza la sección de aguas abajo. Los hidrogramas en la sección aguas abajo pueden presentar una atenuación del caudal pico, un retardo del pico y un aumento del tiempo de base.
El sistema de ecuaciones diferenciales de Saint Venant en su versión simplificada unifilar, donde el análisis del escurrimiento se limita a la longitud del canal y en las secciones transversales se trabaja con valores medios, describe adecuadamente la física del proceso. Es un modelo hidráulico de base física pero como no tiene solución analítica presenta dificultades de cálculo. Por otra parte, exige una descripción detallada de la geometría del curso de agua para brindar una modelación con un buen ajuste. Este modelo permite conocer el caudal en cualquier sección del canal.
Debido a las dificultades de aplicación del sistema de ecuaciones de Saint Venant, en 1938 G. T. Mc Carthy propone el modelo hidrológico Muskingum de fácil aplicación el cual fue adoptado y aplicado ampliamente. Es un modelo de dos parámetros agregados (K y X), calibrados a partir de información hidrológica observada en las estaciones de entrada y salida del tramo de canal. Este modelo permite simular únicamente el hidrograma en la descarga. Por otra parte, sólo es aplicable con crecientes dentro del rango de eventos observados (imposibilidad de extrapolación).
En 1969 Cunge propuso una mejora al modelo de Muskingum que permitió considerar las características geométricas del río, resultando un modelo cuyos parámetros (K y X) se estiman a partir de la geometría del canal y solamente es necesario calibrar el coeficiente de Manninng n. Cunge demuestra que la estimación de los parámetros propuesta mejora el grado de aproximación a la solución del sistema de ecuaciones de Saint Venant.
Los avances en el ámbito de la computación dieron lugar al desarrollo de modelos distribuidos, que permiten el cálculo del caudal y del nivel de agua como funciones del espacio y del tiempo. Con posterioridad se siguió trabajando sobre el modelo Muskingum-Cunge, se discretizaron en el tiempo los parámetros K y X en función de las características hidráulicas del escurrimiento en cada intervalo de tiempo.
Tanto el modelo Muskingum como su versión mejorada, Muskingum-Cunge siguen vigentes en la actualidad, cuando ya se han superado ampliamente las dificultades de cálculo vigentes hasta la primera mitad del siglo XX. Esto se debe a que el nivel de información requerido por el sistema de ecuaciones de Saint Venant para lograr un buen resultado requiere de mucha información tanto geométrica como hidrológica la cual en muchos casos resultaría muy difícil, costoso y tal vez imposible de obtener.
En este artículo se presenta la codificación del modelo de Muskingum-Cunge para el traslado de ondas de crecida realizada en el entorno de Microsoft Excel, aprovechando la interfaz gráfica ampliamente conocida que proporciona el programa y la posibilidad de implementar scripts en lenguaje de programación Visual Basic, disponible en las opciones de desarrollador. Asimismo, se comparte la experiencia de su aplicación en el tramo medio del río Uruguay y los resultados obtenidos.
Fundamento conceptual
a) Modelos hidráulicos de traslado: Sistema de ecuaciones de Saint Venant
El traslado de una onda de crecida en un curso de agua analizado como flujo unidimensional puede simularse mediante el sistema de ecuaciones de Saint Venant que se basa en las siguientes hipótesis:
Pendiente del lecho S0 pequeña, θ<10° θ: ángulo con la horizontal.
Distribución de presiones hidrostática (pequeña curvatura de las líneas de corriente y aceleraciones verticales despreciables).
Distribución de velocidades uniforme en la sección, asimilables a la velocidad media: Se desprecia el efecto de la curvatura del canal y de la forma de la sección asumiéndose una superficie libre horizontal.
Variación gradual en el espacio y en el tiempo de las variables velocidad (V), tirante (y), caudal (Q). Primeras derivadas unívocamente definidas.
Cálculo de la pendiente de rozamiento Sf según las teorías para escurrimientos estacionarios:

Este sistema está compuesto por una ecuación de continuidad que plantea la conservación de la masa y una ecuación dinámica de conservación de la cantidad de movimiento:

Donde x se asume en coincidencia con la longitud del canal y t representa el tiempo.

Se trata de un sistema de ecuaciones diferenciales sin solución analítica, de difícil aplicación que requiere una descripción detallada de la geometría del cauce para lograr una buena simulación. Su solución es por métodos numéricos de discretización en el espacio y en el tiempo como los métodos de Diferencias Finitas o de Curvas Características. Este modelo permite conocer las variables hidráulicas como caudal (Q), velocidad (V) y tirante (y) en cualquier sección del canal.
Debido a la dificultad de aplicación de los modelos que resuelven este sistema de ecuaciones diferenciales y dado que no todos los términos de la Ecuación Dinámica (Tabla 1) toman igual peso en los distintos escenarios geográficos, surgen soluciones aproximadas. En estas soluciones se descartan los términos poco significativos y son aplicables cuando no se requiere una descripción detallada de la línea de energía.
A partir de la Ecuación Dinámica y considerando las fuerzas dominantes tendremos las siguientes soluciones aproximadas:

El modelo de Onda Cinemática es el modelo más simple; no tiene en cuenta los términos de inercia y difusión, es decir, supone que S0=Sf y que las fuerzas de fricción y las de gravedad se equilibran entre sí. Las características de este tipo de ondas son: independencia de las condiciones aguas abajo, desplazamiento de las perturbaciones en el sentido del escurrimiento, imposibilidad de introducción de atenuación, capacidad de representación de la deformación de la onda.
El modelo de Onda Cinemática es aplicable en escurrimientos supercríticos, en rigor F>1. Henderson (1966) propone aplicarlo cuando Sf≈S0 es decir S0>0.002 y hasta F=2. Siendo F= número de Froude.
El modelo de la Onda de Difusión plantea el equilibrio entre las fuerzas de gravedad, rozamiento y gradiente hidrostático. Desprecia los términos de inercia. Las características de este tipo de ondas son: influencia de las condiciones aguas abajo, desplazamiento de las perturbaciones en ambos sentidos (hacia aguas arriba y aguas abajo), posibilidad de introducción de atenuación.
El modelo de Onda de Difusión es aplicable a un gran espectro de las crecidas naturales (siempre que se cumplan las hipótesis en base a las cuales se dedujo el sistema de ecuaciones original). Henderson (1966) propone aplicarlo en pequeñas pendientes So F<<1. Por tratarse de una solución más completa que la de la Onda Cinemática es aplicable en todos los casos donde es aplicable la Onda Cinemática. No es aplicable en la desembocadura de ríos de llanura.
La solución de la Onda Dinámica Completa es aplicable a todos los escurrimientos donde se cumplan las hipótesis de base. Se recomienda su aplicación en la desembocadura de ríos de llanura y siempre que los términos de inercia sean significativos.
b) Modelos hidrológicos de traslado de ondas de crecida
Lo modelos hidrológicos de traslado surgieron como una alternativa antes la dificultad de aplicación de los modelos de traslado hidráulicos (que resuelven el sistema de ecuaciones de Saint Venant). En la actualidad, a pesar de que la capacidad de cálculo y de tratamiento de la información no es una limitante para la aplicación de un modelo de traslado hidráulico los modelos hidrológicos de traslado siguen en vigencia debido a que:
Con frecuencia se cuenta con un escaso relevamiento de las características físicas del río, arroyo, canal por lo cual las simplificaciones realizadas deterioran la precisión de las simulaciones del modelo. Por este motivo, si no se tiene un relevamiento de la geometría detallado, resulta poco efectivo aplicar un modelo hidráulico de traslado ya que no se lograría una mejora en la simulación resultante.
Frecuentemente los modelos de traslado forman parte de modelos que simulan el comportamiento de sistemas hídricos e incluyen la simulación de otros procesos hidrológicos con mayor incertidumbre como la transformación Precipitación-Caudal (P-Q). Los modelos hidrológicos de traslado tienen un grado de precisión compatible con los modelos de transformación P-Q. Dada la incertidumbre intrínseca al proceso de simulación P-Q, no es posible mejorar las simulaciones con la aplicación de un modelo hidráulico de traslado a un hidrograma resultante de una modelación P-Q.
Muchos modelos hidrológicos de traslado se fundamentan en una ecuación de continuidad como la que se muestra a continuación y una ecuación de almacenamiento que puede tomar distintas formas.

i. Modelo Muskingum
El modelo hidrológico de traslado Muskingum (Mc Carthy, 1938) se desarrolla a partir de la ecuación de continuidad (5) y una ecuación que representa el almacenamiento mediante prismas y cuñas, simulando la traslación y atenuación de las ondas de crecida mediante dos parámetros invariantes en el tiempo: la constante de tiempo de almacenamiento (K) y el factor de ponderación (X). Estos parámetros son calibrados a partir de información hidrológica registrada en las estaciones a la entrada y salida del canal. Únicamente es posible simular el hidrograma en la descarga. Por otra parte, sólo es aplicable con crecientes dentro del rango de eventos observados (imposibilidad de extrapolación). Las hipótesis del modelo son las siguientes:
Aportes y pérdidas en el tramo despreciables.
Se desprecian los efectos dinámicos.
El almacenamiento es una función unívoca del caudal lo que lleva a una Q(A) y por lo tanto a una Q(h) unívocas.
El sistema de ecuaciones resulta:

Resolviendo el sistema anterior por diferencias finitas, planteando una malla en el plano x-t formada por una red de puntos distribuidos regularmente a intervalos incrementales de distancia Δx (siendo la longitud del tramo) y de tiempo Δt, donde los puntos sobre el eje x están indexados por n y los puntos de tiempo por t, (Figura 1) la expresión de trabajo del método resulta:


Donde:



Es necesario que el paso de tiempo de la discretización (Δt) sea igual o menor al tiempo de traslado en el tramo para poder representar el pico de hidrograma de salida adecuadamente. Por este motivo debe respetarse la condición Δt/K ≤ 1 entre el paso de tiempo de la discretización y el tiempo de almacenamiento en el tramo (K).
Esta solución por discretización es la más utilizada y puede presentar problemas de estabilidad cuando los coeficientes C1, C2 y C3 toman valores negativos. Para que la modelación sea estable debe cumplirse la siguiente condición:

ii. Modelo Muskingum-Cunge
En 1969 Cunge estudia el Método Muskingum y realiza las siguientes observaciones:
El Método Muskingum, plantea una relación unívoca y - Q (altura caudal).
Demuestra que si y - Q es unívoca entonces la solución de este sistema de ecuaciones será solución de la Onda Cinemática.
Demuestra que si es solución de la Onda Cinemática entonces no debería introducir atenuación.
Y enuncia las siguientes conclusiones:
La atenuación obtenida con el Método Muskingum es artificial.
Está provocada por una elección arbitraria y sin sentido físico de los valores numéricos de los parámetros X y K.
El único par de valores que lleva a una solución con sentido físico es X=0.5 y K=Δt donde hay traslación simple.
Cunge demuestra que la solución discreta del Método Muskingum puede ser solución en diferencias finitas de la Onda de Difusión, para un canal rectangular, cuando los parámetros X y K son estimados a partir de características geométricas del canal y del escurrimiento según la expresión:

El aporte de Cunge dio sentido físico al modelo Muskingum al estimar los parámetros X a partir de las características geométricas del canal y del escurrimiento y extendió la aplicabilidad del método a escenarios con datos escasos.
Una ventaja adicional del aporte de Cunge es que dio paso a la posibilidad de plantear un modelo donde los parámetros X y K fueran variables en el tiempo en función de las características del escurrimiento. Por otra parte, fue posible subdividir la longitud del canal en tramos más cortos.
Modelo de parámetros variables desarrollado
En el año 1969, cuando Cunge presentó el trabajo, todavía no se disponía a nivel masivo de computadoras con la capacidad de cálculo necesaria para desarrollar el modelo Muskingum-Cunge con coeficientes variables en el tiempo.
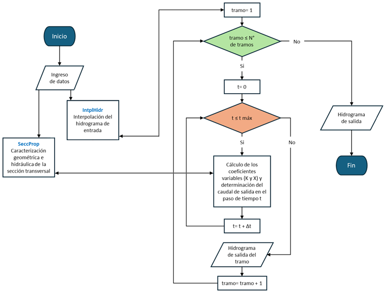
En este trabajo se presenta el modelo de propagación de crecidas desarrollado y se analiza su aplicación en un tramo del Río Uruguay. En el entorno de Microsoft Excel se programó en Visual Basic el modelo Muskingum-Cunge de coeficientes variables en el tiempo. El programa está compuesto por la subrutina SeccProp que caracteriza la sección geométrica e hidráulicamente, la subrutina IntplHidr que interpola el hidrograma de entrada para adaptar su paso de tiempo al adoptado en la modelación y el modelo de propagación propiamente dicho contenido en la subrutina principal MusCun. La Figura 2 sintetiza en un diagrama de flujo la estructura general del modelo.

Inicialmente se define la geometría del canal, el coeficiente de Manning, el hidrograma de entrada, el paso de tiempo de la modelación y la cantidad de tramos. Los datos que debe incorporar el usuario son:
hidrograma de entrada (tiempo en minutos, caudal en m3/s),
longitud del río o canal en estudio (m),
pendiente longitudinal del fondo (m/m),
coeficiente de rugosidad de Manning,
cantidad de tramos (opcional),
paso de tiempo de cálculo (minutos),
tipo de sección (rectangular o irregular)
dimensiones de la sección (ancho y altura para sección rectangular, coordenadas de los puntos cuando se trata de sección irregular, en ambos casos en metros).

Sobre el hidrograma de entrada se determina el caudal pico, el tiempo al pico y se procede a la interpolación del mismo con la subrutina IntplHidr, para que el paso de tiempo del hidrograma coincida con la discretización en el tiempo adoptada en la simulación.

Luego, se procede a la caracterización geométrica e hidráulica de la sección transversal mediante la subrutina SeccProp, que permite caracterizarla geométrica e hidráulicamente. En función de la altura de agua en la sección del canal se calcula el área, perímetro mojado, radio hidráulico, caudal y celeridad. El rango de alturas incluye el punto más bajo de la sección (y=0) y el punto más alto (y=H), el paso de altura Δy está configurado en 0,01 m.
En el caso de secciones rectangulares las variables geométricas e hidráulicas pueden estimarse mediante expresiones matemáticas. La celeridad, definida como la velocidad a la cual se propaga una variación de caudal a través del canal o río, para un canal rectangular está dada por la expresión:

donde:
B= ancho superficial
n= coeficiente de rugosidad de Manning
Q= caudal
S0= pendiente del fondo
y= altura de agua en la sección del canal
En el caso de secciones irregulares el perímetro mojado, el ancho superficial y el área deben determinarse a partir de las coordenadas de los puntos que describen la geometría del canal. El cálculo de la celeridad se realiza a partir de la expresión planteada por McCuen (1998):

Donde:
c= celeridad de la onda cinemática
y= altura para el caudal Q
En la hoja “Sección”, se presentan los resultados obtenidos con la rutina SeccProp para cada paso de altura de la sección transversal del escurrimiento.


Ponce propone una longitud de tramo (∆x) máxima recomendable como criterio para preservar la consistencia del método (Engineers, U. A. C. O, 1994). Esta longitud depende de la geometría del canal y de las características de la onda de crecida a propagar y del intervalo de tiempo:

Para el caudal de referencia Qo se determinan el ancho superficial y la celeridad con la subrutina SeccProp. A partir de la longitud máxima (∆x) estimada con la expresión (16) se determina la cantidad mínima de tramos de propagación. Cuando el usuario ingresa la cantidad de tramos N el programa alerta si la longitud excede la longitud máxima recomendable. Así la longitud del canal queda dividida en N tramos inicializados con i:
tramo(1),…, tramo(i), tramo(i+1), …, tramo(N)
La subrutina MusCun simula el proceso de traslado aplicando el modelo Muskingum-Cunge con coeficientes variables en el tiempo. Presenta dos bucles anidados donde el exterior itera sobre el número de tramo y el interior itera sobre el hidrograma de entrada a cada tramo de modo que el hidrograma de salida de un tramo(i) es el hidrograma de entrada del tramo i+1.
El cálculo de los coeficientes variables se realiza directamente, con el promedio de los valores en los puntos de malla computacional (j,n), (j+1,n) y (j,n+1). Los parámetros K y X se estiman a partir de las expresiones (12) y (13).
Ponce (1982) afirma que en la práctica se ha comprobado que pequeños apartamientos de las condiciones de estabilidad (11) no produce inestabilidad numérica. Demuestra que algunos valores positivos de X se asocian con tramos largos, típicos del cálculo manual utilizado en el desarrollo y la aplicación temprana del método de Muskingum clásico donde X se interpreta como un factor de ponderación. Por otra parte, argumenta que en el método Muskingum-Cunge X se interpreta como un factor vinculado a la difusión y en consecuencia es posible que X tome valores negativos. Esta característica permite el uso de tramos más cortos de lo que sería posible si X estuviera restringido a valores positivos. Con el propósito de estudiar el desempeño del modelo, para cada paso de cálculo se verificaron los criterios de estabilidad del método presentados en el acápite Muskingum.
El hidrograma propagado, un resumen las principales variables calculadas y una representación gráfica del hidrograma entrante y de descarga del canal se muestran en las figuras 6 y 7.


Finalmente, los hidrogramas calculados para cada tramo, así como los valores obtenidos en los cálculos intermedios, se vuelcan en la hoja “Resultados” (figura 8).

Aplicación del modelo
Inicialmente se controló el desempeño del modelo con el tránsito de un hidrograma sinusoidal del “problema de Thomas”, con resultados satisfactorios, semejantes a los obtenidos por Ponce et al (1994).
Posteriormente, se aplicó el modelo para estudiar el traslado de crecidas en el tramo medio del río Uruguay, entre las secciones de El Soberbio y Garruchos (Figura 9). La fuente de información fue el Sistema Nacional de Información Hídrica.

La longitud del tramo considerado es de 292 km y la pendiente de fondo de 0,022%. La sección transversal fue aproximada a una sección rectangular de ancho medio 400 m. El tiempo de traslado medio en este tramo es de 48 h. En la figura 10 se presentan los perfiles de las secciones transversales en la entrada y en la descarga del canal.
Dado que este tramo del río Uruguay recibe aportes del área de mayor productividad hídrica de la cuenca del Plata, fueron seleccionadas 15 crecidas para asegurar un escaso aporte en el tramo. En la etapa de calibración se ajustó el modelo con 7 crecidas y se reservaron 8 para la etapa de validación. La calibración fue realizada sobre los ajustes a los caudales pico.
Se modelaron escenarios con distintas subdivisiones del tramo e intervalos de tiempo adecuados al tiempo de traslado de la onda en las mismas, y la rugosidad de Manning fue el único parámetro que se ajustó en calibración.


Se evaluó la capacidad predictiva del modelo sobre los ajustes en el tiempo al centro de gravedad del hidrograma de descarga, en el volumen descargado, en el caudal pico y en la forma entre los hidrogramas observados y simulados. Se utilizaron los indicadores r2, Nash-Sutcliffe (NSE) y el índice de Schultz.
Resultados
Para estudiar la incidencia de la discretización en espacio y tiempo, es decir, de cada escenario de modelación, en la capacidad predictiva del modelo se evaluaron los ajustes sobre el tiempo al centro de gravedad del hidrograma de descarga, el volumen descargado y el caudal pico. Para cada escenario, sobre el conjunto de crecidas analizadas se estimó el indicador r2 y la media y el desvío estándar de los errores en las sobre el tiempo al centro de gravedad del hidrograma de descarga, el volumen descargado y el caudal pico. En la tabla 3 se resumen estos resultados para los 9 eventos de validación.

Para estudiar el ajuste de la modelación sobre la forma del hidrograma de descarga se estimaron los indicadores de Nash-Sutcliffe (NSE) y el índice de Schultz. Estos indicadores se obtuvieron para cada escenario de modelación y para cada crecida. En la tabla 4 se muestran los indicadores Nash-Sutcliffe y Schulz resultantes del análisis de la forma de la crecida para eventos simulados en validación. En las tablas 5 y 6 se detallan los criterios de ajuste para estos indicadores.


Discusión
El modelo se presenta parsimonioso con buenos indicadores en general. En las modelaciones considerando un tramo único y un ∆t de 24 h para algunas crecidas se observaron problemas de convergencia en calibración. Por otra parte, para ese escenario se observó una importante variabilidad en el coeficiente n ajustado con respecto a los restantes escenarios. Cabe destacar que los problemas de convergencia son fácilmente detectables en calibración mientras que en validación pueden pasar inadvertidos.
En los casos donde el paso de tiempo coincide con el tiempo medio en el tramo para la subdivisión considerada, se observa cierto deterioro en el coeficiente de ajuste r2 de los ajustes sobre los centros de gravedad de los hidrogramas, los volúmenes descargados y los caudales pico.
Para subdivisiones en 4 y 8 tramos algunos coeficientes del modelo pueden tomar valores negativos pero no se observaron problemas de estabilidad ratificando lo expresado por Ponce et al (1982) “el no cumplimiento de la condición de estabilidad, expresada de forma equivalente como ∆t ≤ ∆x/c no deriva en inestabilidad numérica” siendo c la celeridad.
El análisis sobre los centros de gravedad mostró ajustes con r2 superiores a 0,9 presentando un retraso por lo general inferior a ocho horas para los escenarios simulados. Este retraso podría deberse, en parte, al aporte de caudal en el tramo, proceso que no es modelado en este trabajo.
En referencia a la consideración de los volúmenes descargados cabe aclarar que para los tiempos de inicio y fin de los hidrogramas observados en Garruchos se calcula el volumen descargado por el hidrograma simulado y se compara con el volumen observado en Garruchos en ese período. El r2 en validación es superior a 0,95. Varios escenarios de validación presentan una descarga ligeramente inferior a la observada.
Como el modelo fue calibrado ajustando los caudales pico, el control de los mismos se realizó únicamente en validación. Los coeficientes r2 estimados fueron superiores a 0,9, a excepción de los casos en que se considera un tramo único.
Los valores de n ajustados en calibración fueron consistentes en casi todos los escenarios ubicándose en el entorno de 0,1 a excepción del escenario de tramo único donde se obtuvieron valores de n variables según las crecidas superando n=0,2. Para las simulaciones en todos los escenarios de validación se consideró n=0,1. Se observó que cuando el caudal pico en El Soberbio supera los 28000 m3/s este coeficiente puede tomar valores entre 0,11 y 0,13.
Para las crecidas modeladas el coeficiente de Schultz mostró valores que se mantuvieron entre 5 y 7 (ajuste bueno) y el coeficiente de Nash-Sutcliffe se mantuvo cercano a 0,9 (muy buen ajuste) (Moriasi, 2007). En concordancia con lo ya expresado se observó un deterioro en la capacidad predictiva para un tramo único.
A modo de ejemplo se muestran los hidrogramas observados en las estaciones El Soberbio y Garruchos y el hidrograma simulado en Garruchos. En la Figura 11 se muestra la crecida de calibración del 11 de julio de 2023 con un volumen de aporte en El Soberbio de 6250 hm3 y un caudal pico de 17800 m3/s, un volumen de descarga en Garruchos de 7550 hm3 y una duración de 10 días para un escenario de 3 tramos y un ∆t de 12 horas.

En la Figura 12 se muestra para un escenario de 2 tramos y un ∆t de 12 horas la crecida de validación del 28 de mayo de 2017 con un volumen de aporte en El Soberbio de 21000 hm3 y un caudal pico de 21200 m3/s; un volumen de descarga en Garruchos de 28400 hm3 y una duración de 16 días.

Conclusiones
El modelo Muskingum-Cunge de coeficientes variables demostró ser parsimonioso y capaz de modelar adecuadamente la propagación de crecidas en el tramo El Soberbio-Garruchos, con coeficientes r² >0,90 en la mayoría de los escenarios y las variables analizadas.
Para garantizar convergencia y evitar valores cambiantes del coeficiente de rugosidad de Manning, se recomienda dividir este tramo en al menos 2 subtramos.
El valor óptimo de n es cercano a 0,10 para subdivisiones de más de 2 tramos. Para crecidas con caudal pico superiores a 28 000 m³/s, considerar n entre 0,11 y 0,13.
La aparición de coeficientes negativos no ha demostrado generar inestabilidad en las simulaciones tal como lo señala Ponce et al (1982).
Por otra parte, la herramienta desarrollada en Excel para la implementación del modelo se destaca por la facilidad de uso, en virtud del aprovechamiento de la interfaz gráfica del programa, y la accesibilidad de los resultados, cuya disposición en planillas facilita su consulta y verificación. La velocidad de cálculo y el desempeño general de la aplicación fueron satisfactorios para el volumen de datos analizados, sin que se presentaran problemas de estabilidad.
Agradecimientos
Se agradece muy especialmente a la memoria del Ing. Ángel Florencio Queizán, quien con su espíritu curioso y entusiasta concibió la idea que dio origen a este trabajo. Aunque la vida no le permitió acompañarnos para ver el inicio del proyecto, su visión fue el motor que lo hizo posible.
Se agradece a la Universidad Tecnológica Nacional (FRLP y FRBA) y al Instituto Nacional del Agua por el apoyo brindado durante el desarrollo del proyecto que dio lugar a este trabajo.
Se agradece al Sistema Nacional de Información Hídrica (SNHI) que generosamente permite el acceso a su Base de Datos, con un enorme y sostenido esfuerzo releva información hídrica de la República Argentina haciendo posible el conocimiento de su potencial hídrico.
Referencias bibliográficas
Chow, V. T., Maidment, D. R., Mays, L. W. (1993). Hidrología aplicada. Colombia: McGraw-Hill.
Cunge, J. A. (1969). On the subject of a flood propagation computation method (Muskingum method). Journal Of Hydraulic Research, 7(2), pp. 205-230.
Engineers, U. A. C. O. (1994). Engineering and Design: Flood-Runoff Analysis. Engineer Manual 1110-2-1417.
McCuen, R. H. (1998). Hydrologic Analysis and Design. Reino Unido: Prentice Hall.
Moriasi, D. et al. (2007). Model Evaluation Guidelines for Systematic Quantification of Accuracy in Watershed Simulations. American Society of Agricultural and Biological Engineers, ISSN 0001−2351 885 Vol. 50(3): 885−900 2007, USA.
Ponce, V. M. and F. Theurer. (1982). Accuracy criteria in diffusion routing. J. Hydraul. Div., ASCE, 108(HY6), pp. 747-757.
Ponce, V. M. (1989). Engineering Hydrology: Principles and Practices. Prentice Hall.
Ponce, V., & Changanti, P. (1994). Variable-parameter Muskingum-Cunge method revisited. Journal Of Hydrology, 162(3-4), 433-439. https://doi.org/10.1016/0022-1694(94)90241-0.
Ven T Chow, (1994). Hidráulica de los Canales Abiertos. Mc Graw-Hill.
Sistema Nacional de Información Hídrica/Red Hidrológica Nacional. (s.f.). Red Hidrológica Nacional. https://snih.hidricosargentina.gob.ar

