Artículos
Recepción: 05 marzo 2025
Aprobación: 07 julio 2025
Resumen:
Este trabajo busca identificar las diferentes estructuras sociales agrarias concretas que existen al interior de la formación social argentina actual. En aproximaciones anteriores se trabajó con información proveniente de fuentes censales (de población y agropecuarios) y tales ejercicios quedaron limitados (debido a la forma de presentación de algunos datos censales) a un nivel departamental. Sin embargo, la publicación posterior de dos fuentes novedosas hacen posible sortear estas limitaciones (aunque introducen nuevos desafíos): la base de datos de los Núcleos de Agricultura Familiar (NAFs), que abarca el período 2009-2018, producida por el ex-Ministerio de Agricultura, Ganadería y Pesca y la tabla de establecimientos agropecuarios que contrataron al menos un asalariado en 2020, proveniente del Mapa Productivo, producido por el Centro de Estudios para la Producción, ex-Ministerio de la Producción. Ambas fuentes brindan información sobre la ubicación espacial específica de las unidades del sector agropecuario ubicadas en dos polos extremos: unidades familiares pequeñas que reciben ayuda estatal de algún tipo y unidades que contratan diferentes cantidades de asalariados, lo cual puede ser considerado como un indicador “proxy” de su tamaño.
A partir del teselado de la superficie de Argentina en hexágonos de 5km² se analizan (mediante técnicas de reducción de dimensionalidad y clustering) la articulación de los diferentes tipos de productores a ese nivel de desagregación, constituyendo una tipología actualizada de estructuras agrarias concretas. El estudio distingue siete microestructuras, cada una con composiciones y articulaciones diferentes de formas productivas, distribuidas en dos grandes territorios sociales. Estos territorios se diferencian por la prevalencia de un grupo de productores (y trabajadores) que enfrentan serias dificultades para su subsistencia bajo condiciones mínimas normales.
Palabras clave: cuestión agraria, clustering, estructuras agrarias, tipología.
Abstract:
This paper aims to identify the different concrete agrarian social structures that currently exist within Argentina’s social formation. Previous approaches were based on information from census sources (population and agricultural censuses), but such analyses were limited to the departmental level due to the way some census data were presented. However, the later publication of two novel data sources makes it possible to overcome these limitations—although they also introduce new challenges. These sources are: the database of Family Farming Units (Núcleos de Agricultura Familiar, NAFs), covering the period 2009–2018, produced by the former Ministry of Agriculture, Livestock and Fisheries; and the table of agricultural establishments that employed at least one wage laborer in 2020, drawn from the Productive Map, produced by the Center for Production Studies, formerly under the Ministry of Production. Both sources provide information on the specific spatial location of agricultural units situated at opposite ends of the agrarian spectrum: small family units receiving some form of state assistance, and establishments employing varying numbers of wage workers, which can serve as a proxy indicator of their size.
Using a tessellation of Argentina’s territory into 5 km² hexagons, this study analyzes (through dimensionality reduction and clustering techniques) the spatial articulation of different types of agricultural producers at this fine-grained level, resulting in an updated typology of concrete agrarian structures. The study identifies seven microstructures, each with distinct compositions and linkages among productive forms, distributed across two broad social territories. These territories differ in the prevalence of a group of producers (and workers) who face serious difficulties in meeting basic subsistence conditions.
Keywords: agrarian question, clustering, agrarian structures, typology.
Resumo:
Este trabalho busca identificar as diferentes estruturas sociais agrárias concretas existentes no interior da formação social argentina atual. Em abordagens anteriores, trabalhou-se com informações provenientes de fontes censitárias (populacionais e agropecuárias), mas essas análises ficaram limitadas ao nível departamental, devido à forma como alguns dados censitários eram apresentados. No entanto, a publicação posterior de duas fontes inéditas possibilita superar essas limitações (ainda que introduzam novos desafios): o banco de dados dos Núcleos de Agricultura Familiar (NAFs), que abrange o período de 2009 a 2018, produzido pelo antigo Ministério da Agricultura, Pecuária e Pesca; e a tabela de estabelecimentos agropecuários que contrataram ao menos um trabalhador assalariado em 2020, proveniente do Mapa Produtivo, elaborado pelo Centro de Estudos para a Produção, vinculado ao antigo Ministério da Produção. Ambas as fontes oferecem informações sobre a localização espacial específica das unidades do setor agropecuário situadas em dois polos extremos: pequenas unidades familiares que recebem algum tipo de assistência estatal e estabelecimentos que contratam diferentes quantidades de trabalhadores assalariados, o que pode ser considerado um indicador "proxy" de seu tamanho.
A partir da tesselação da superfície da Argentina em hexágonos de 5 km², analisa-se (por meio de técnicas de redução de dimensionalidade e agrupamento) a articulação dos diferentes tipos de produtores nesse nível de desagregação, constituindo uma tipologia atualizada das estruturas agrárias concretas. O estudo identifica sete microestruturas, cada uma com composições e articulações distintas de formas produtivas, distribuídas em dois grandes territórios sociais. Esses territórios diferenciam-se pela predominância de um grupo de produtores (e trabalhadores) que enfrentam sérias dificuldades para garantir sua subsistência em condições mínimas normais.
Palavras-chave: questão agrária, clustering, estruturas agrárias, tipologia.
INTRODUCCIÓN
La literatura sobre la cuestión agraria en Argentina (y a nivel mundial) ha detectado la existencia de diferentes procesos (como la concentración del control de la tierra y la producción, la desaparición de explotaciones, el incremento en la asalarización de la población o los procesos de repulsión de población) que se constituyen como indicadores del avance y profundización del capital en el campo argentino. Así, entre 1988 y 2018 las explotaciones agropecuarias descendieron un 40% y el tamaño medio de las explotaciones pasó de 469 a 681 has. en el mismo período (Rosati y Chazarreta, 2025). A su vez, de acuerdo a los censos de población, desde la década de los noventa la proporción de población inserta en relaciones salariales (ya sea como patrones o como trabajadores) no baja del 65% de la población activa en el campo. Finalmente, la población que mantiene alguna relación con el campo tiende a descender: entre 1991 y 2010, el número de personas ocupadas en el campo (en la rama “Agricultura, ganadería, silvicultura y pesca”) desciende casi un 20%. En 2010, esa población apenas superaba el millón de personas y representaba el 6% de la población activa total del país y la población rural constituía menos del 10% del total de población residente en el territorio nacional. Parece evidente, entonces, que el campo argentino está dominado desde hace unos 40 años por relaciones capitalistas.
Sin embargo, este dominio del capital sobre la actividad agraria no es homogéneo en términos territoriales. Efectivamente, se ha acumulado una gran cantidad de literatura sobre las diferentes estructuras agrarias a partir de la profusión de análisis de casos particulares, cada uno realizado a diferentes niveles de agregación (nacional, regional, provincial, departamental, etc.). Esto ha producido una serie de descripciones y análisis sumamente detallados. Sin embargo, aún parece faltar una mirada integradora de carácter general que permita identificar las diferentes estructuras agrarias que componen la formación social argentina y sus dinámicas de cambio. ¿Cuáles son las formas concretas en que se expande y profundiza el capital en el campo argentino? Es decir, ¿qué estructuras agrarias concretas genera? ¿Qué articulaciones pueden encontrarse entre relaciones salariales y pequeña propiedad? Finalmente, ¿cuáles son las estructuras agrarias que existen en la formación social argentina actual?
Para abordar estas preguntas, la literatura clásica acerca de las diferentes formas de penetración y avance de las relaciones salariales sobre estructuras agrarias no capitalistas constituye un punto de referencia metodológico sumamente útil. En efecto, se han englobado bajo el término “vías al desarrollo capitalista” una amplia serie de trabajos que han abordado las transiciones al capitalismo en el campo. Así, existen tres grandes formas clásicas en que se produce dicho desarrollo. En primer lugar, la descripta por Marx (2004), cuyo referente empírico fundamental es la expansión de las relaciones salariales en el campo británico y que identifica tres grandes figuras que componen la estructura agraria: los terratenientes (propietarios de la tierra y perceptores de renta), los arrendatarios (dueños del capital) y los trabajadores asalariados. Los estudios empíricos posteriores ampliaron el alcance de este enfoque al revelar combinaciones híbridas que integran las figuras señaladas por Marx en distintos contextos. Una segunda forma de desarrollo del capitalismo en el campo es la “vía junker”, estudiada por Lenin (1981). Ésta muestra a partir de un proceso histórico diferente y una estructura agraria divergente una vía en la cual fueron los grandes terratenientes los sujetos impulsores de la expansión y el desarrollo capitalista en el campo, unificando las figuras del terrateniente y del arrendatario capitalista. De manera similar, la tercera, denominada “vía farmer” (Lenin, 1985), cuyo ejemplo histórico es la expansión de la frontera agrícola hacia el oeste norteamericano a inicios y mediados del siglo XIX, tuvo como resultado una estructura social en la que los pequeños productores combinaban las tres figuras del modelo inglés: propiedad de la tierra y del capital, y el uso de trabajo familiar (y en ocasiones asalariado). Al mismo tiempo, el análisis del caso ruso (Lenin, 1981) permitió identificar las formas específicas de expansión de las relaciones salariales en un contexto de relaciones serviles y los procesos de diferenciación social resultantes.
Investigaciones posteriores, como las de Byres (1986), han encontrado otros patrones de transición en el este asiático. En países como Japón y Corea del Sur, por ejemplo, el desarrollo del capitalismo en el campo no implicó la expropiación directa de pequeños agricultores, sino que estos fueron sometidos a una intensa presión fiscal, con un papel destacado del estado en la dirección de este proceso.
En todos estos casos, se muestra la diversidad de estructuras sociales que emergen de distintos caminos hacia el desarrollo capitalista en la agricultura. Es decir que así como no existe una única forma de transición hacia el capitalismo, tampoco existe una única estructura agraria resultante de dicha expansión. Por el contrario, las estructuras que emergen de los procesos de expansión capitalista se encuentran localmente determinadas y su forma dependerá del tipo de estructura que pre-existía a la penetración del capital.
Ahora bien, ¿qué ocurre cuando ya no nos encontramos ante un proceso de expansión capitalista sobre áreas de frontera o sobre formas no capitalistas de producción? Es decir, ¿qué formas asumen las estructuras agrarias como consecuencia de un capitalismo que ya no se expande sino que profundiza su desarrollo?
Este trabajo busca abordar esa pregunta identificando las diferentes estructuras sociales agrarias concretas que existen al interior de la formación social argentina, presentando una serie de criterios metodológicos para su identificación. En ese sentido, se retomará la sugerencia metodológica de las discusiones sobre la transición al capitalismo y sus vías: la posibilidad (y la necesidad) de identificar elementos que pertenecen a diferentes formas productivas pero que coexisten en un mismo espacio social. Así, las estructuras agrarias concretas (como la de Argentina) se caracterizan por algún tipo de combinación entre las relaciones propias del capital con otras que eran dominantes en momentos previos e, incluso, con otras relaciones que pueden haber surgido como efecto de la expansión misma del capitalismo (así, el trabajo en los ingenios azucareros del noroeste a fines del siglo XIX, donde se combinaban relaciones capitalistas con sistemas coercitivos de contratación, como el enganche, es un ejemplo histórico claro). A cada combinación existente entre esas diferentes formas productivas se la llamará estructura agraria concreta.
APROXIMACIONES PREVIAS Y PRECISIONES METODOLÓGICAS
Un primer aspecto a considerar es el nivel de agregación adecuado para identificar tales estructuras. La unidad provincial, a menudo utilizada, podría no ser la más apropiada, dado que dentro de una misma provincia coexisten diversas estructuras agrarias con características y articulaciones variadas. Es por ello que la unidad departamental (el siguiente nivel administrativo-estadístico) ha sido utilizada en una gran variedad de trabajos que intentan diferentes tipos de regionalizaciones rurales o agrarias de la Argentina.
Algunas propuestas se basan en criterios estrictamente productivos, empleando variables como la superficie destinada a cultivos o ganadería (Barsky et al., 1997; Slutzky, 1968;Taylor, 1948), el valor de la producción (Barsky, S/F) o elementos relacionados con la agroecología y la aptitud de los suelos (Cirio, 1984; Gómez et al., 1991). Otras integran múltiples dimensiones, como los productos y sistemas de producción predominantes (CONADE-CFI, 1964), el uso del suelo junto con el valor de la producción (CONADE-CFI, 1964; Secretaría de Agricultura, Ganadería y Pesca, 1984) o la superficie implantada con cultivos y forrajeras, las existencias ganaderas, el número de explotaciones con distintas orientaciones ganaderas y el valor de la producción (Barsky, 1997). Por último, hay regionalizaciones que incorporan un enfoque demográfico, incluyendo variables como el empleo y la densidad de población rural (Forni y Benencia, 1993)[2], la densidad de mano de obra permanente y la absorción de trabajadores asalariados permanentes (Bisio y Forni, 1980) o la principal actividad económica de la población (Vicien y Dejean del Castillo, 1948).
En trabajos previos (Rosati y Chazarreta, 2020) hemos explorado el uso de la escala departamental para identificar diversas estructuras agrarias en Argentina. A partir de datos censales, tanto agropecuarios como de población (correspondientes a 2002 y 2001, respectivamente), realizamos un análisis de clustering que nos permitió identificar cuatro estructuras agrarias específicas: 1) alto grado de desarrollo de relaciones salariales; 2) alto grado de desarrollo de relaciones salariales y existencia de superpoblación latente; 3) alto desarrollo de relaciones salariales articulada con fracciones de pequeños propietarios simples y acomodados, y 4) pequeña producción mercantil simple con elementos de descomposición. Cada una de estas estructuras se distingue por la proporción de tipos de explotaciones y grupos sociales, reflejando distintos grados y formas de desarrollo del capital en el ámbito rural argentino.
No obstante, esta aproximación presenta ciertas limitaciones. En primer lugar, sería deseable alcanzar un nivel de desagregación mayor al departamental. Sin embargo, algunas de las fuentes empleadas, particularmente los Censos Nacionales Agropecuarios (CNA), no ofrecen información con un nivel de detalle más fino. En segundo lugar, no es posible replicar el análisis para el período 2010-2018, ya que el Censo Nacional de Población y Vivienda (CNPyV) de 2010 no relevó una dimensión crucial de la ocupación: la calificación. Como resultado, no es posible reconstruir los grupos sociales fundamentales para dicho censo. Un último impedimento estuvo vinculado a la no disponibilidad de bases usuarias de los censos agropecuarios. En el caso del CNA de 2002, en parte esta limitación se enmendó utilizando la tipología de pequeños productores que construyó el Instituto Interamericano de Cooperación para la Agricultura (IICA) (Obschatko et al, 2007). Pero para los datos de 2018, esta institución no repitió su estimación de pequeños productores.
Es por ello que en este trabajo intentaremos una aproximación alternativa a partir de dos fuentes de reciente publicación y, por ende, todavía poco exploradas. La primera de ellas es una base de datos de los Núcleos de Agricultura Familiar -NAFs-, producida por el Registro Nacional de la Agricultura Familiar (hasta 2023 dependiente del ex-Ministerio de Agricultura, Ganadería y Pesca). La segunda fuente está constituida por el Mapa Productivo (MP), producido por el Centro de Estudios para la Producción dependiente del ex-Ministerio de la Producción. La misma brinda información georreferenciada de todos los establecimientos productivos de todas las ramas de actividad con al menos un asalariado. En este trabajo, utilizaremos solamente los clasificados en la rama agropecuaria.
CARACTERIZACIÓN DE LAS FUENTES Y DEFINICIONES OPERATIVAS
A continuación presentaremos las fuentes de datos mencionadas anteriormente.
Núcleos de Agricultura Familiar (NAFs)
Los NAFs “... refieren a una persona o grupo de personas, parientes o no, que habitan bajo un mismo techo en un régimen de tipo familiar; es decir, que comparten sus gastos de alimentación u otros gastos esenciales para vivir; y que aportan, o no, fuerza de trabajo para el desarrollo de alguna actividad en el ámbito rural” (Linares et al., 2022, p. 12, destacado nuestro). A su vez, se define como agricultor familiar
“a quien lleva adelante actividades productivas agrícolas, pecuarias, forestal, pesquera y acuícola en el espacio rural y reúne los siguientes requisitos:
a) la gestión del emprendimiento productivo es ejercida directamente por el/la productor y/o algún miembro de su familia;
b) es propietario de la totalidad o de parte de los medios de producción;
c) los requerimientos del trabajo son cubiertos principalmente por la mano de obra familiar y/o con aportes complementarios de asalariados;
d) la familia del agricultor y agricultora reside en el campo o en la localidad más próxima a él
e) tiene como ingreso económico principal de su familia la actividad agropecuaria de su establecimiento…” (Linares et al., 2022, Pp. 12-13)
Vemos, entonces, que esta definición conceptual contiene tres rasgos comunes con varias de las aproximaciones conceptuales y operativas habituales de la noción de “pequeño productor”, como por ejemplo la existente en Obschatko et al. (2007. pp. 32-33)[3]: a) el peso predominante del trabajo familiar, b) la no exclusión del uso eventual de fuerza de trabajo asalariada y c) el trabajo directo del productor y/o su familia. A su vez, existen otros rasgos relevantes en la definición de NAF: a) la unidad analítica parece ser el núcleo familiar, no la explotación; b) el carácter de propiedad asignado a algunos medios productivos y c) la residencia rural o peri-rural.
Sin embargo, es esperable suponer que en este tipo de unidades productivas la multi-explotación (la gestión de varias explotaciones por un mismo productor), la ausencia total de medios de producción y la residencia urbana no sean demasiado relevantes. A su vez, el registro se construye por autoempadronamiento, es decir, se va constituyendo en función de los productores y núcleos que se acercan a ser registrados. El registro los habilitaba a percibir o aplicar a una serie de programas diversos (ayuda financiera, crediticia, etc.) y a otros beneficios. Es decir, que el universo que releva esta fuente consistiría en productores/unidades productivas con peso predominante de trabajo familiar, pequeñas en escala y potencialmente necesitados de un apoyo por parte del estado para mantenerse en producción. La base de datos utilizada contiene 66.322 registros de NAFs, relevados al año 2022[4].
Ahora bien, ¿quiénes son los productores que forman parte de los NAFs? Veamos algunos indicadores que nos permitan tener una primera idea general. El RENAF publicó[5] datos agregados a nivel departamental de algunas características relevantes del formulario de empadronamiento. En efecto, si observamos la tabla 1, podemos ver que se refleja un panorama de alta vulnerabilidad social: las personas residentes en los NAFs inscriptos entre 2009 y 2018 mostraban una ausencia de cobertura médica del 64% y un nivel educativo bajo (el 72,7% tenía como máximo nivel de instrucción hasta nivel primario -completo o no-).

Por su parte, la infraestructura de los NAFs muestra carencias notables, de las cuales la más importante es la ausencia de acceso a fuentes de agua potable: casi la totalidad de los NAFs (93,5%) no acceden a tal servicio. También son elevados la falta de acceso a electricidad y a caminos. Estas características nos hablan de una probable ubicación rural de estos NAFs. Se observan variaciones regionales en los diferentes indicadores y, en general, las regiones del noreste (NEA) y noroeste (NOA) muestran las peores situaciones en términos de nivel educativo, de falta de acceso a ruta y de carencia de agua potable.
Para la construcción de las microestructuras hemos utilizado la base de datos armonizada por el equipo que desarrolló la aplicación SIGeTierra (Sistema de Inteligencia Geoespacial sobre tenencia y posesión de la Tierra) -Linares et al., 2022-. En la misma, se encuentra información georreferenciada de algunas variables productivas (tipo de tenencia, cantidad de hectáreas, actividad principal) a nivel individual de aquellos núcleos productivos agropecuarios familiares que se inscribieron en el registro. Esto constituye un primer indicador aproximativo de la presencia en el territorio de pequeños productores pobres o con escasas posibilidades de reproducción.
Establecimientos productivos registrados (MP)
Por otro lado, como hemos mencionado anteriormente, se dispone de la tabla con la ubicación de establecimientos agropecuarios no familiares registrados provenientes del MP. La misma contiene información también georreferenciada sobre rama de actividad, tamaño y tipo jurídico de los establecimientos registrados en el Sistema Previsional Integrado Argentino (SIPA). En este caso, la información proviene de la declaración jurada que cada empleador realiza ante la Administración Federal de Ingresos Públicos (AFIP) sobre la nómina de personal en relación de dependencia (CEP XXI, 2023, p. 1). Quedan excluidas de este registro las siguientes relaciones: “las relaciones laborales no registradas y las diversas formas de trabajo por cuenta propia, sea registrado o no. Los trabajadores de casas particulares tampoco están incluidos” (CEP XXI, 2023, p. 3). La base cubre establecimientos productivos del sector privado y de empresas con participación estatal mayoritaria. No se incluyen establecimientos de empleadores del sector público que no sean empresas públicas[6].
Cada una de las fuentes mencionadas brinda información sobre las unidades económicas del sector agropecuario ubicadas en dos polos extremos. Por un lado, unidades familiares pequeñas que buscan recibir ayuda estatal de algún tipo (NAFs). Por el otro, unidades que contratan diferentes cantidades de asalariados (MP), lo cual puede ser considerado como un indicador proxy de su tamaño y, por ende, de su inserción en relaciones productivas de carácter relativamente capitalista.
A su vez, cada una de las fuentes tiene fortalezas y debilidades que es importante mencionar. Ambas cuentan con una desventaja: se basan en registros autoadministrados, por lo cual pueden tener sesgos de autoselección (en el caso de los NAFs) y de subregistro, en el caso de los datos del MP. Sin embargo, presentan dos ventajas importantes. Por un lado, como ya hemos mencionado en el párrafo anterior, nos permiten acceder a dos tipos de productores, en principio, diferenciados. Pero además, tanto en el MP como en la tabla de NAFs muestran registros georreferenciados de las unidades analizadas. Esto permite subsanar los problemas habituales ya mencionados de los Censos Nacionales Agropecuarios, la principal fuente (y virtualmente la única utilizada, en algunos casos en conjunción con los Censos Nacionales de Población -Rosati y Chazarreta 2020-) para el análisis de las estructuras sociales agrarias que presenta información sumamente agregada a nivel departamental.
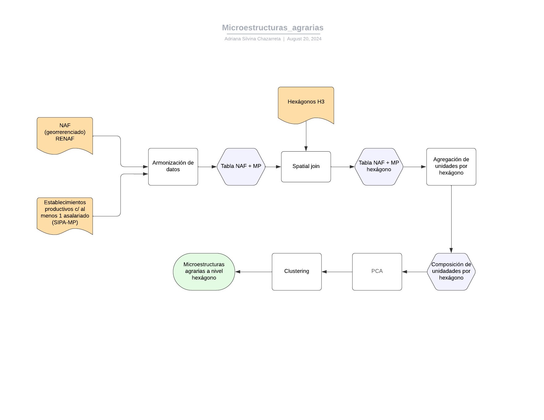
Armonización de datos
Ambas fuentes fueron armonizadas dado que cuentan con diferentes atributos. Si bien puede consultarse el código utilizado para dicha armonización en el repositorio del artículo[7], reseñaremos aquí las dos operaciones más importantes realizadas.
La primera de ellas fue la homogeneización de las actividades de cada unidad productiva. Las unidades del registro de NAFs solamente aparecen clasificadas en tres clases de actividad: agricultura, ganadería y mixta. Estas últimas fueron clasificados como “otras” y abarcaban al 10% de los núcleos a nivel nacional. En cambio, las unidades del MP están codificadas mediante el Clasificador Nacional de Actividades Económicas (CLAE) a seis cifras. Esto incluía tanto las actividades de agricultura y ganadería como la forestal, además de servicios a cada una de éstas. Los servicios agrícolas y ganaderos fueron clasificados como agricultura y ganadería respectivamente y los servicios forestales fueron considerados como “otras”, constituyendo el 1% de las unidades del MP a nivel nacional. De esta forma, la categoría “otras” armonizada engloba: unidades NAFs que hacen agricultura y ganadería y unidades MP con actividades forestales y/o de servicios forestales.
La segunda operación relevante fue la construcción de la variable “tamaño-empleo”. En el caso de la tabla del MP existe dicha variable que contiene el promedio de trabajadores que durante el año 2020 realizaron actividades en el establecimiento productivo en cuestión. La variable está agrupada en rangos (1-9, 10-49, 50-199, 200-499, 500+ trabajadores). Sin embargo, la tabla de NAFs no dispone de una variable comparable. Contiene, sí, una variable que cuantifica la superficie total (no la productiva) del NAF que cuenta con algunos valores extremos (por ejemplo, NAFs con más de 10.000 hectáreas). Si bien pueden tratarse de errores de carga o de declaración parece necesario tomar algunas precauciones y tratar de “limpiar” dichos casos poco consistentes. Es teóricamente posible establecer el tamaño máximo de unidad que podría ser explotada exclusivamente mediante trabajo familiar sin contratar trabajadores asalariados (permanentes). Pasado ese umbral es esperable que el peso de los trabajadores asalariados (permanentes y transitorios) comience a aumentar. El problema, obviamente, es identificar tales límites. Para ello, retomamos los umbrales de superficie utilizados por Obschatko et al. (2007), que se exponen a continuación.

Se calculó la razón entre la superficie total del NAF y el tope (de acuerdo a cada provincia) y se establecieron los siguientes criterios: 1) aquellos NAFs cuyo ratio era menor o igual a 1.1 (es decir, que eran menores al umbral o hasta un 10% mayor[8]), fueron clasificados como teniendo una contratación de asalariados igual a cero; 2) aquellos NAFs cuyo ratio era mayor o igual a 5 (es decir, que la superficie total superaba más de 5 veces el tope correspondiente) fueron clasificados en el rango de 10 a 49 empleados; y 3) el resto, los NAFs con un ratio mayor a 1.1 y menor a 5, fueron incluidos en el rango 1 a 9 asalariados.

El efecto de esta corrección es pequeño: apenas el 7,47% de los NAFs (unos 4.955 núcleos) pasan a formar parte de alguna de las dos categorías que contratan asalariados. El gráfico anterior muestra que este efecto es bastante constante a lo largo de todas las provincias. Solamente en La Pampa llegan al 46% pero se trata de una provincia con un muy bajo registro de NAFs, apenas 1.636 núcleos. A su vez, existe cierta concentración espacial de las correcciones: La Pampa, Mendoza, La Rioja y Corrientes concentran el 52% de los núcleos corregidos. Una vez homogeneizada la variable de tamaño de empleo se procedió a clasificar cada unidad productiva en alguna de las siguientes categorías: 1) si tenían 0 asalariados, se las clasificó como unidades netamente familiares; 2) entre 1 y 9 asalariados, unidades de pequeños patrones/empleadores; y 3) el resto (más de 10 asalariados), medianos y grandes patrones/empleadores.
Ahora bien, hasta aquí tenemos cada unidad como un punto en el territorio. El paso siguiente fue realizar una agregación de las mismas. Dado que el objetivo era poder lograr la mayor desagregación espacial posible para la detección de estructuras agrarias, utilizamos el sistema de indexación geo-espacial H3[9]. La idea es dividir la superficie terrestre en una malla hexagonal a diferentes niveles de resolución, lo que permite que cualquier punto en la Tierra se pueda representar mediante un identificador único dentro de la grilla. Así, se definió un nivel de resolución en el sistema H3 (el nivel 7) que genera hexágonos de unos 5 km² de superficie. Esto supuso dividir el territorio de la República Argentina en 660.229 hexágonos, de los cuales, 43.367 tienen al menos una unidad productiva en su interior.
Para construir las estructuras, procedimos de forma análoga al trabajo sobre las unidades departamentales con los datos del 2001-2002 (Rosati y Chazarreta 2020). Primero, agregamos la información a nivel hexágono H3. Para cada hexágono calculamos las siguientes proporciones: NAFs sin asalariados, unidades de pequeños patrones/empleadores y unidades de medianos y grandes patrones/empleadores. A su vez, calculamos en cada hexágono la proporción de unidades que hacían agricultura y la de unidades que realizaban actividades ganaderas. Cabe mencionar que muchos hexágonos (alrededor del 59% de los 43.367) tienen una sola unidad.
A partir de estas variables a nivel hexágono, efectuamos un análisis de componentes principales (PCA, por sus siglas en inglés) y sobre los cuatro principales componentes, un cluster jerárquico. La inspección visual del dendrograma nos arrojó la existencia de entre 6 y 7 grupos de hexágonos. Nos inclinamos por identificar 7 grupos dado que de esta forma quedaba identificado un grupo con clara presencia de productores medianos y grandes, lo cual no ocurría en las otras especificaciones. El esquema 1 resume las diferentes operaciones y procedimientos realizados para la construcción de las microestructuras agrarias.

LAS MICROESTRUCTURAS AGRARIAS CONCRETAS
Ahora bien, ¿cuáles son, entonces, las estructuras agrarias que surgen de estos nuevos datos? El gráfico 1 muestra la media de cada una de las variables que se usaron para construir los grupos. ¿Cómo se compone, entonces, cada estructura concreta?

Así, la estructura 1 se caracteriza por el peso claro (y casi absoluto) de unidades familiares -sin asalariados- y por el predominio de la actividad agrícola. La estructura 2, por su parte, es similar a la 1 pero con un peso mayor y predominante de las actividades ganaderas. El grupo 3 sigue mostrando el peso relevante de los NAFs pero la importancia productiva entre agricultura y ganadería es similar. Es decir, estas primeras tres estructuras aparecen mostrando como rasgo común la predominancia neta de NAFs y varían en torno a su orientación productiva.
Las estructuras 4, 5 y 6 tienen como característica compartida la relevancia de las unidades de pequeños patrones/empleadores. A su vez, la estructura 4 muestra el mayor peso de la agricultura y la 5, de la ganadería. La estructura 6 muestra una diferencia leve pero sustancial: desde el punto de vista productivo, el peso de actividades ganaderas y agrícolas parece equilibrado. Pero, si bien los pequeños patrones/empleadores son el tipo de unidad más relevante, estas aparecen articuladas con cierto peso de las unidades de medianos y grandes patrones. Por último, la estructura 7 cuenta como rasgo específico el mayor peso relativo de las unidades de medianos y grandes empleadores (articuladas con pequeños) y las actividades que se muestran son más bien diversificadas.
Si se observa el mapa 1 se identifican claramente dos territorios sociales (y geográficos). En el primer territorio se observa el predominio de unidades que contratan trabajadores asalariados de forma regular y, de hecho, se encuentran inscriptos como empleadores en los registros impositivos del estado nacional. Las relaciones salariales en el sector se hallan más extendidas aunque en grados variables. En las estructuras 4 y 5, el predominio es de unidades que emplean pocos trabajadores asalariados (hasta 9), mientras que en las estructuras 6 y 7, las unidades que contratan mayores cantidades de asalariados toman relevancia. La zona núcleo pampeana y varios departamentos urbanos y ciudades cabeceras aparecen como las zonas con mayor prevalencia de estas estructuras.
El segundo territorio identificable se vincula a zonas en las que se da el predominio de las microestructuras 1 a 3, con peso claro de productores familiares, presumiblemente sin asalariados contratados de forma regular. Se trata de zonas con preponderancia de unidades inscriptas en RENAF y que al menos en principio intentan buscar ayuda estatal. Además, como hemos mencionado previamente, estos productores tienen indicadores de condiciones de vida (cobertura médica y educación) y de infraestructura (acceso a carreteras, a energía eléctrica y a agua potable) claramente deficitarios. Estas microestructuras, entonces, parecen delimitar un territorio donde predomina la existencia de fracciones de productores con serias dificultades para su reproducción.

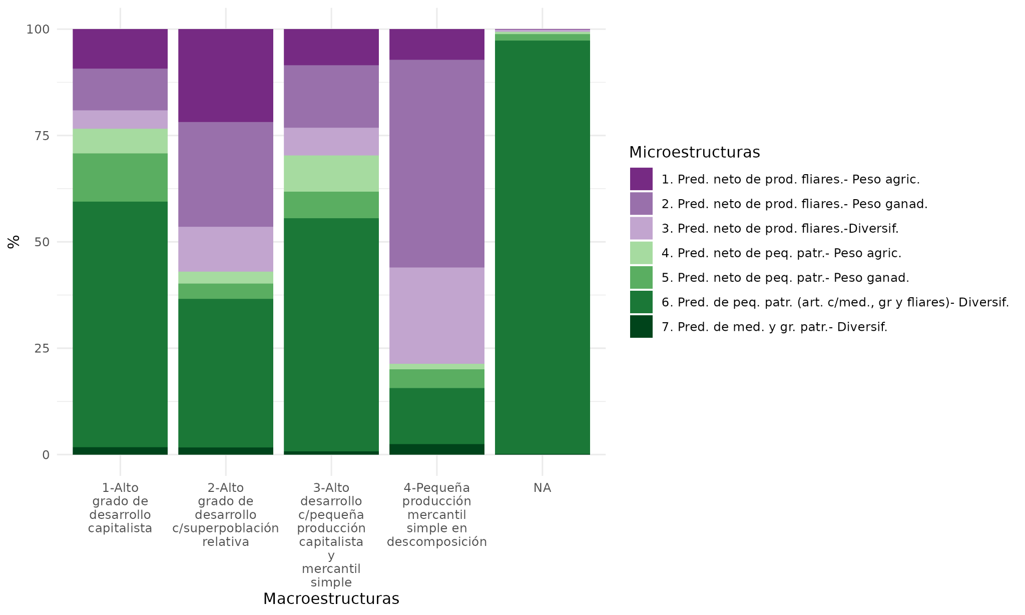
Pese a las diferencias temporales, de resolución espacial y metodológicas entre la tipología presentada en este artículo y la que elaboramos en Rosati y Chazarreta (2020), existen convergencias notables (gráfico 2).

En las macroestructuras concretas 1 y 3, cuya caracterización a nivel departamental nos hablaba de la presencia de capitalismo desarrollado (1) articulado con pequeña producción mercantil capitalista (3), observamos una mayor importancia de las microestructuras asociadas al predominio de pequeños, medianos y grandes patrones (grupos 4 a 7) con diferentes orientaciones productivas. En cambio, las macroestructuras concretas 2 y 4 muestran mucho mayor peso de aquellas microestructuras con peso neto de productores familiares (grupos 1 a 3).
DISCUSIÓN DE RESULTADOS
En este trabajo buscamos identificar microestructuras agrarias concretas utilizando dos fuentes poco utilizadas hasta la fecha: registros de NAFs y de establecimientos productivos que contrataban al menos un asalariado. Desde el punto de vista metodológico, el ejercicio permitió generar información a un nivel de agregación mucho menor que la escala departamental y llegar a una resolución espacial poco habitual (hexágonos de 5 km²). El análisis permitió identificar 7 tipos de microestructuras con diferentes composiciones y articulaciones de formas productivas. En efecto, la identificación de microestructuras permite revelar cómo al interior de una misma provincia e incluso de un departamento se observan diferentes articulaciones de productores y de microestructuras agrarias. Dado que el tipo de estructura agraria suele ser considerada por la literatura como una “variable independiente” las microestructuras que se han identificado en este trabajo presentan una doble utilidad metodológica. Por un lado, pueden potenciar la utilidad de los estudios de campo: podrían seleccionarse zonas con diferentes tipos de estructuras agrarias para futuros trabajos de campo con un alto grado de granularidad. Por otro lado, en algunas investigaciones en curso (sobre cambios y trayectorias en el uso del suelo y sobre prevalencia de incendios), la clasificación de zonas en función de sus microestructuras está siendo utilizada como predictor en combinación con información satelital de alta resolución. Finalmente, los resultados presentados en este trabajo pueden aportar elementos concretos para la formulación de políticas públicas agrarias y para la planificación territorial. La tipología puede ser utilizada para orientar intervenciones diferenciadas, considerando las características productivas y sociales de cada territorio. Asimismo, la localización de áreas donde predominan unidades con mayores dificultades para sostener su actividad productiva puede servir como base para definir estrategias de apoyo específicas.
En términos conceptuales, el análisis, a su vez, reveló dos territorios bien definidos en el campo argentino. Esta división no busca reproducir el llamado “giro territorial” (AASRU, 2024) que los estudios agrarios han atravesado en las últimas décadas con consecuencias tanto conceptuales como metodológicas. El territorio fue puesto como la dimensión central de análisis, lo cual generó una profusión de estudios de casos altamente detallados y sumamente localizados. A su vez, este giro tendió a asimilar conceptualmente territorios y sujetos y llevó a contraponer la existencia de “territorios campesinos” o “territorios de la agricultura familiar” por un lado, y “territorios del agronegocio”, por el otro. Esa contradicción, si bien capta la diferencia entre dos formas de producción y de relaciones sociales en las que dicha producción se lleva adelante, aunque no son las únicas, tiende a desdibujar la existencia de diferentes estructuras agrarias concretas, en las cuales esas formas (y otras) se combinan en diferentes proporciones.
Las estructuras concretas, que constituyen la formación social argentina, fueron conformadas a través de diferentes procesos históricos y atraviesan diversos momentos de desarrollo. Esas imágenes dicotómicas (“el territorio del agronegocio versus el campesino”) no logran poner de manifiesto los fuertes procesos de concentración económica, ni tampoco los de diferenciación y polarización social. Se trata, en última instancia, de una contraposición en la que se tiende a disipar a uno de los productos fundamentales de la expansión capitalista en el campo: la importancia de las relaciones salariales. Si bien no ha sido objeto de este trabajo, es importante destacar que la clase trabajadora agraria dista de ser homogénea en su interior y se presenta articulada mediante mecanismos diversos (pluriactividad, inestabilidad laboral, etc.) con diferentes fracciones y capas de los productores más empobrecidos. A su vez, buena parte de los trabajadores del campo argentino se encuentran en condición de disponibilidad para ser utilizados por el capital en las más diversas tareas y sectores (Rosati y Chazarreta, 2025).
Es más, muchas veces los límites entre los productores formalmente familiares y los asalariados del campo es difuso, así como el límite entre lo rural, lo urbano, lo agropecuario y lo no agropecuario. Bernstein (2010) ha conceptualizado esta diversidad de situaciones como “clases del trabajo” (classes of labour): compuestas por un creciente número de personas que depende, directa o indirectamente, de la venta de su fuerza laboral para su reproducción diaria, en condiciones de creciente inseguridad económica y laboral.
Este aspecto podría permitirnos replantear algunos de los ejes en los que se ha pensado la llamada cuestión agraria en los últimos 100 años. Por ejemplo, la discusión sobre la persistencia (o no) de las diferentes formas de pequeña producción (campesina, comunal, mercantil simple, capitalizada, etc.) ante el avance del capitalismo en el campo. Como se observa en este trabajo (y en una gran cantidad de estudios a nivel mundial) estas capas existen, persisten y resisten. Una pregunta más interesante, desde nuestra perspectiva, es tratar de conceptualizar en qué condiciones lo hacen.
La “dicotomía” trabajada en este artículo es solo una forma de resumir los resultados: ya vimos que es posible (y necesario) dividir estos dos grandes territorios en como mínimo siete estructuras agrarias concretas, cada una articulando diferentes sujetos productivos y diferentes actividades. La diferencia específica entre los dos grandes territorios que identificamos no se centra en una suerte de “esencia” campesina o agroecológica que resiste los embates de una lógica extractivista, capitalista o neoliberal. La diferencia entre ambos territorios sí pone el énfasis en el tipo de productores y su inserción en la estructura agraria: el rasgo que divide ambos territorios es el predominio de una masa de productores (y potencialmente trabajadores) que tienen serias dificultades para reproducirse en condiciones normales mínimas.
En ese sentido, resulta interesante intentar ir un poco más allá de aquella primera descripción acerca de las condiciones de reproducción de los productores en estas microestructuras. ¿Qué lugar pueden estar ocupando en la estructura agraria general? Hemos marcado la necesidad de asistencia estatal, los indicadores deficitarios de condiciones de vida y, por ende, las dificultades de reproducción. Lamentablemente, no disponemos de información sobre la prevalencia del trabajo extrapredial en estos NAFs. No obstante, si consideramos la información del CNA 2018 podemos ver que alrededor de una cuarta parte de las explotaciones presentaban actividades extraprediales. Dentro de éstas, el 43% lo hacía de forma asalariada durante todo el año o parte del mismo. En las macroestructuras (construidas con información para el período 2001-2002) las dos estructuras con predominio de la superpoblación relativa presentaban valores de explotaciones pluriactivas asalariadas mayores al total nacional. A su vez, al menos para el CNA 2002, la incidencia de la pluriactividad bajo la forma asalariada y fuera del sector estaba asociada a aquellos tipos de productores (tipo III según Obschatko et al 2007) en condiciones más vulnerables y pauperizadas[11] -sin que esto niegue que existan otras formas de pluriactividad-.
Teniendo en cuenta estas dimensiones parece posible vincular estas microestructuras a la existencia y a la relevancia que en ellas tendrían -difícil de cuantificar de manera precisa- las diferentes modalidades de la superpoblación relativa[12]. Decimos en sus diversas modalidades porque, potencialmente, pueden abarcar cualquiera de ellas. La más evidente, por supuesto, es la forma latente. Pero dado que una estrategia habitual de los productores pauperizados o en crisis es la pluriactividad -casi seguramente, bajo la forma de asalariados, en servicios o en actividades de baja calificación y baja estabilidad- es altamente probable que exista en estas regiones una articulación con las modalidades flotantes y estancadas. Estas microestructuras, a su vez, tienen mucho mayor peso en aquellos departamentos pertenecientes a las macro-estructuras a nivel departamental 2 y 4, vinculadas a la existencia de formas de superpoblación y prevalencia de pequeña producción mercantil en crisis. Se observa en el mapa 1 que predominan en las zonas del NEA y NOA, por ejemplo.
El concepto de “clases del trabajo” mencionado más arriba parece mostrar algunos rasgos que apuntan a un cambio en las estructuras sociales agrarias a nivel mundial. En ese sentido, si una porción relevante de la población agrícola debe vender en cierta medida su fuerza de trabajo (aun cuando posea alguna forma de posesión de tierra que le permita extraer algún ingreso) y si, efectivamente, esa venta de fuerza de trabajo está caracterizada por altos niveles de inestabilidad laboral, bajos salarios y condiciones paupérrimas de trabajo, ¿podemos seguir considerando la cuestión campesina, sin más mediaciones, como la expresión fundamental de la cuestión agraria? En ese sentido, la constitución de formas de superpoblación relativa asociadas a estas fracciones de productores podría ser una clave de análisis para un replanteo de la clásica problemática sobre la persistencia de la pequeña producción bajo el régimen capitalista de producción.
REFERENCIAS BIBLIOGRÁFICAS
Asociación Argentina de Sociología Rural (AASRU) (2024). Fundamentación del Grupo de Sociología del Trabajo Agrario, inédito, disponible en: https://aasru.wordpress.com/grupos-de-trabajo/sociologia-del-trabajo-agrario/
Barsky, A. (1997). La puesta en valor y producción del territorio como generadora de nuevas geografías. Propuesta metodológica de zonificación agroproductiva de la Pampa Argentina a partir de los datos del Censo Nacional Agropecuario 1988. En O. Barsky & A. Pucciarelli (Eds.), El agro pampeano. El fin de un período (pp. 405–482). FLACSO/CBC.
Barsky, A. (S/F). Propuesta metodológica de zonificación agraria de la Pampa argentina a partir de los datos del Censo Nacional Agropecuario 1988. http://www.observatoriogeograficoamericalatina.org.mx/egal6/Geografiasocioeconomica/Geografiaagraria/408.pdf
Barsky, O., Pucciarelli, A., y Barsky, A. (1997). Configuración espacial de los principales ámbitos regionales agrarios del país. En O. Barsky & A. Pucciarelli (Eds.), El agro pampeano. El fin de un período (pp. 361–403). FLACSO/CBC.
Bernstein, H. (2010). Class dynamics of agrarian change. Kumarian Press.
Bisio, R., y Forni, F. (1980). Empleo rural en la República Argentina 1937-1969. Documento de Trabajo no1, CEIL.
Byres, T. J. (1986). The Agrarian Question, Forms of Capitalist Agrarian Transition and the State: An Essay with Reference to Asia. Social Scientist, 14(11/12), 3–67. https://doi.org/10.2307/3517162
CEP XXI (2023). Distribución geográfica de los establecimientos productivos, versión exploratoria: Metodología. Secretaria de Industria y Desarrollo Productivo, Ministerio de Economía. https://cdn.produccion.gob.ar/cdn-cep/establecimientos-productivos/Metodologia_establecimiento_productivos.pdf.
Cirio, F. (1984). Evolución reciente y perspectivas de crecimiento de la agricultura de la región pampeana. CISEA.
CONADE-CFI. (1964). Tenencia de la tierra. Aspectos de la estructura agraria y su incidencia en el desarrollo agropecuario argentino. CONADE-CFI.
Forni, F. y Benencia, R. (1993). Las relaciones entre empleo, producción y población en el agro argentino entre 1914 y 1969. Documento de Trabajo N°32, CEIL-CONICET.
Gómez, P., Peretti, M., Pizarro, J., y Cascardo, A. (1991). Delimitación y caracterización de la región. En O. Barsky, El desarrollo agropecuario pampeano (pp. 77–94). Grupo Editor Latinoamericano.
Lenin, V. I. (1981). El desarrollo del capitalismo en Rusia. Editorial Progreso.
Lenin, V. I. (1985). Nuevos datos sobre las leyes de desarrollo del capitalismo en la agricultura. En Obras completas (2a ed., Vol. 27, pp. 135–238). Editorial Progreso.
Linares, S., Mikkelsen, C., Block, K., Rosso, I., Martínez, C., de Estrada, V., Álvarez, M., y Bellusci, M. E. (2022). Desafío 35: Fortalecimiento y actualización de la información disponible sobre la posesión/tenencia de la tierra de comunidades indígenas, familias campesinas y de la agricultura familiar a nivel nacional. SIGeTierra. SAGPyA. Subsecretaría de Agricultura Familiar, Campesina e Indígena.
Marx, K. (2004). El capital—Tomo 1—Vol. 3. Siglo XXI Editores.
Munafó, M.; Nosek, B.; Bishop, D.; Button, K.; Chambers, C.; Percie du Sert, N.; Simonsohn, U.; Wagenmakers, E.; Ware, J. y Ioannidis, J. (2017). A manifesto for reproducible science. Nature Human Behavior, Vol. 1, No. 0021. https://doi.org/10.1038/s41562-016-0021.
Obschatko, E. S. de, Foti, M. del P., y Román, M. (2007). Los pequeños productores en la República Argentina: Importancia en la producción agropecuaria y en el empleo en base al Censo Nacional Agropecuario 2002. SAGPyA, PROINDER. https://repositorio.iica.int/handle/11324/18813.
Rosati, G. y Chazarreta, A. (2020). Tipos de estructuras sociales agrarias en la formación social argentina. Un análisis a nivel departamental: 2001-2002. Mundo Agrario, 21(48), e153. https://doi.org/10.24215/15155994e153
Rosati, G. y Chazarreta, A. (2025). Los excedentes del campo. Superpoblación relativa y cuestión agraria en la Argentina, UNSAM Edita.
Secretaría de Agricultura, Ganadería y Pesca (1984). Regionalización agroeconómica de la Argentina. Estudio para la implementación de la Reforma Impositiva Agropecuaria. Proyecto PNUD Argentina 85/019.
Slutzky, D. (1968). Aspectos sociales del desarrollo rural en la pampa húmeda Argentina. Desarrollo Económico, 8(29), 95. https://doi.org/10.2307/3465915
Taylor, C. (1948). Rural life in Argentina. Louisana State University Press.
Vicien, J., y Dejean del Castillo, R. (1948). Regiones social-agrarias de la República Argentina. Ministerio de Agricultura de la Nación.
Notas

