Artículos
Sistema de riego automatizado para un cultivo de pequeña superficie
Automated irrigation system for small-scale farming
Sistema de riego automatizado para un cultivo de pequeña superficie
Revista Tecnológica ESPOL - RTE, vol. 36, no. 2, pp. 32-45, 2024
Escuela Superior Politécnica del Litoral

Received: 09 August 2024
Accepted: 20 December 2024
Resumen: Los cultivos de pequeña superficie representan una tendencia emergente que busca no solo crear conciencia sobre la autosostenibilidad, sino también promover prácticas agrícolas responsables, reducir la huella ecológica y fomentar el consumo de alimentos frescos y locales. Un problema detectado es la falta de automatización, especialmente en el riego. En este contexto, el objetivo del proyecto fue diseñar un sistema de riego automatizado utilizando Internet de las Cosas, gestionado a través de una aplicación móvil. La metodología empleada se basó en el diseño de proyectos de servicios, incorporando técnicas de planificación estratégica, análisis de necesidades y gestión de recursos. Se distribuyeron sensores y aspersores adaptados al terreno, los cuales recolectaron datos sobre humedad, pH y temperatura. Esta información fue almacenada en la nube para su consulta y gestión desde un dispositivo móvil. Los resultados del sistema mostraron una mayor eficiencia en el uso racional del agua, un aumento en la productividad, la reducción del trabajo manual, el monitoreo remoto en tiempo real y la recolección de datos históricos que contribuirán a mejorar las prácticas agrícolas futuras. Este enfoque no solo optimiza los recursos, sino que también promueve una agricultura más sostenible y consciente del medio ambiente.
Palabras clave: automatización, cultivo, internet de las cosas, sensores, sistematización.
Abstract: Small-scale farming is an emerging trend that seeks not only to raise awareness about self-sustainability but also to promote responsible agricultural practices, reduce the ecological footprint, and encourage the consumption of fresh and local food. One identified issue is the lack of automation, especially in irrigation. In this context, the objective of the project is to design an automated irrigation system using the Internet of Things, managed through a mobile application. The methodology used was based on service project design, incorporating techniques such as strategic planning, needs analysis, and resource management. Sensors and sprinklers adapted to the terrain were distributed, collecting data on soil moisture, pH, and temperature. This information was stored in the cloud for consultation and management via a mobile device. The results of the system show greater efficiency in rational water use, higher productivity, reduced manual labor, real-time remote monitoring, and the collection of historical data to enhance future agricultural practices. This approach not only optimizes resources but also promotes more sustainable and environmentally conscious farming.
Keywords: automation, farming, Internet of Things, sensors, systematization.
Introducción
El Gobierno Municipal de Chía, Colombia, está actualmente enfocado en la promoción de buenas prácticas agrícolas, lo que ha llevado a la certificación bajo el sello del Sistema Participativo de Garantías en Agroecología (SPG). A través de estas iniciativas, se busca contribuir al aumento de la seguridad alimentaria y mejorar la nutrición de la población más desfavorecida. Considerando la necesidad generalizada de sistematizar la actividad agropecuaria, que implica la recopilación, organización y análisis de información relevante, se establece el objetivo de mejorar la toma de decisiones, optimizar los procesos y maximizar los resultados mediante el uso de Internet de las Cosas (IoT) (Marques et al., 2019).
La sistematización del agro se basa en el uso de tecnologías como el IoT (Valencia et al., 2024), al igual que herramientas de información y comunicación para recopilar y procesar datos. Estos datos pueden incluir información sobre los cultivos, clima, calidad del suelo, uso de pesticidas y fertilizantes, producción y rendimiento, entre otros aspectos relevantes para la gestión agrícola.
El proceso de sistematización del agro puede llevarse a cabo desde un sistema de riego automatizado para un cultivo de pequeña superficie, que puede ser diseñado para proporcionar agua de manera eficiente y controlada a las plantas de un cultivo. Este tipo de sistema utiliza sensores, controladores y dispositivos para automatizar el riego, asegurando que las plantas reciban la cantidad apropiada de agua en el momento correcto.
En este contexto, la sistematización del agro a través de un sistema de riego puede ofrecer múltiples beneficios. Entre ellos se destacan la mejora en la toma de decisiones agrícolas, fundamentadas en datos objetivos y análisis rigurosos (Arora y Sharma, 2022), así como la optimización de recursos como el agua, los fertilizantes y los pesticidas (Kumar et al., 2021). Además, se observa un incremento en la productividad y el rendimiento de los cultivos (Rana et al., 2020), igual que una reducción de los riesgos asociados a factores climáticos, plagas y enfermedades. Estos beneficios contribuyen a mejorar la calidad y trazabilidad de los productos agrícolas (Albalasmeh et al., 2022), promoviendo al mismo tiempo la sostenibilidad ambiental y económica de la producción (Shahid et al., 2022).
Considerando lo expuesto, el problema de investigación se formula de la siguiente manera: ¿Cómo diseñar e implementar un sistema de riego automatizado utilizando IoT para un cultivo de pequeña superficie en Chía? El objetivo del proyecto es desarrollar un sistema de riego automatizado, basado en IoT, para cultivos orgánicos de pequeña escala en una parcela de Chía. Este sistema busca optimizar el uso de los recursos hídricos y fomentar el desarrollo agrícola en el municipio, validando la prueba de concepto del proyecto.
Materiales y Métodos
La metodología que se utilizó en este proyecto se denomina Desarrollo de Proyectos Productivos (DPP). Esta metodología se distingue por la integración de diversas técnicas y herramientas que permiten planificar, implementar y evaluar proyectos, con el objetivo de asegurar su éxito y sostenibilidad. En términos de tipo de investigación, se clasificó como cuantitativa y experimental. La parte cuantitativa se basó en el uso de variables medibles, tales como humedad relativa, condiciones del suelo, temperatura, pH y caudal. Por otro lado, el enfoque experimental implicó la realización de pruebas y validaciones, durante las cuales se recopilaron datos en tiempo real del sistema implementado en un entorno controlado.
Las etapas de esta metodología consistieron en establecer procesos de planeación, ejecución y control de servicios al interior de una organización que pueden variar según la fuente (Van Hoof et al., 2022). Como caso particular se emplearon las siguientes etapas: identificación de la oportunidad o problema, estudio de prefactibilidad, identificación de variables, estudio de viabilidad, diseño, desarrollo, pruebas y validación, implementación y seguimiento.
- Identificación de la oportunidad o problema.- Esta etapa consistió en identificar una necesidad u oportunidad que pueda ser atendida a través de un proyecto productivo. Como caso particular se tomó como muestra una finca mediana ubicada en la zona sabana centro del municipio de Chía-Cundinamarca.
- Estudio de prefactibilidad.- Esta etapa consistió en realizar un análisis preliminar para determinar la viabilidad del proyecto con base en factores técnicos, económicos, sociales y ambientales.
- Identificación de variables.- En esta fase se identificaron las diferentes variables inmersas en los cultivos inteligentes o de precisión, tales como: humedad relativa, condiciones del suelo, temperatura, pH y caudal, con el objetivo de identificar los tipos de sensores y control a utilizar.
- Estudio de viabilidad.- Esta etapa consistió en realizar un análisis más detallado del proyecto para determinar su viabilidad y desarrollar un plan conforme al cronograma trazado.
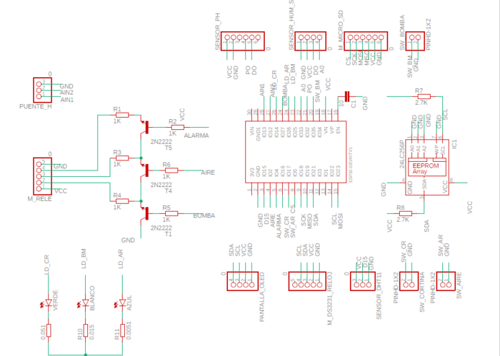
- Diseño.- En esta etapa se desarrolló un plan detallado del proyecto que incluyó las especificaciones técnicas, presupuesto y cronograma. Una vez identificadas las variables se procedió al diseño del sistema de control electrónico, la búsqueda de la placa embebida que cumpliera con las características ideales para el procesamiento de las señales, así como el tipo de baterías para la alimentación. También en esta fase se tomó en consideración el diseño de los PCB (Printed Circuit Board), los periféricos y sensores, para realizar un prototipo funcional que permitiera evaluar su funcionalidad basada en el IoT, tal como se observa en la Figura 1.

- Desarrollo.- Se realizó el ensamble de los PCB con los diferentes componentes electrónicos y periféricos. Se efectuó el desarrollo del firmware con la lógica del sistema y se realizaron las pruebas preliminares para evaluar el funcionamiento del prototipo. Una vez calibrados los sensores y acondicionados los reportes, se enviaron a un Bróker para el procesamiento de la información y generar en un Dashboard la visualización de las variables.
- Pruebas y Validación.- Esta fase involucró el seguimiento del progreso y la evaluación de desempeño del proyecto frente a los objetivos establecidos. Para ello se realizaron pruebas constantes analizando el comportamiento de los sensores ante los cambios de las variables, verificando los requisitos establecidos en el diseño del prototipo. En esta fase fue necesario realizar pruebas de funcionalidad de cada sensor por separado para verificar su comportamiento. Los datos obtenidos se convirtieron en tramas para ser almacenados en memorias externas, que posteriormente fueron sometidos a procedimientos de analítica de datos para tener una trazabilidad de la información.
- Implementación y Seguimiento.- En esta fase, una vez realizadas las diferentes pruebas de funcionamiento y verificada su funcionalidad, se instaló el prototipo en un cultivo para monitorear su desempeño. Se recopilaron datos en tiempo real por un periodo de tres meses y medio; los cuales fueron cargados a la nube para su posterior estudio y toma de decisiones. Además, se efectuaron los ajustes y mejoras continuas al prototipo en función de los hallazgos y necesidades identificadas en el seguimiento.
Cultivos de pequeña superficie
Los cultivos de pequeña superficie se refieren a la agricultura a pequeña escala y menos mecanizada. Normalmente, se caracterizan porque las superficies de cultivo son relativamente pequeñas, generalmente menos de dos hectáreas (Young y Chen, 2022). En este entorno se presenta un uso intensivo de mano de obra, generalmente dependen de la labor manual para las diferentes actividades como la siembra, riego, control de plagas, cosecha, etc.
Debido al tamaño del cultivo, es limitado el uso de maquinaria y equipos agrícolas. En su mayoría se recurre a equipos e instrumentos manuales tradicionales. En cuanto a los insumos externos como fertilizantes y agroquímicos, su uso es limitado. Normalmente se recurre a fuentes alternativas o se adaptan técnicas de agricultura ecológica. Esto permite a la vez la diversificación de cultivos, por lo que es común encontrar multicultivos y asociaciones de cultivos para optimizar el uso eficiente de la tierra, con fines de subsistencia y autoconsumo (Góngora et al., 2023). Aunque también pueden destinarse a la comercialización a pequeña escala (David et al., 2020).
Por lo general, los cultivos de pequeña superficie son manejados por agricultores familiares, sobre todo en regiones rurales y de bajos recursos (Martínez et al., 2020). Suelen requerir menor inversión inicial y son una alternativa para la agricultura local y sostenible (Mejía et al., 2021; Herrera et al., 2022). Los principales beneficios de los cultivos de pequeña superficie (Tamayo y Alegre, 2022) son:
- Mayor sostenibilidad ambiental. Al utilizar insumos agrícolas de manera moderada y recurrir a técnicas de agricultura ecológica, tienen un menor impacto en el medio ambiente.
- Mayor diversidad de cultivos. El hecho trabajar en superficies pequeñas permite cultivar una mayor variedad de productos, aprovechando mejor la tierra.
- Disminución de riesgos. Al no invertir grandes capitales y trabajar con técnicas menos dependientes de factores externos, tienen menor riesgo en caso de malos rendimientos o condiciones climáticas adversas.
- Mayor rentabilidad por unidad de superficie. A pesar de ser menos productivos en términos absolutos, suelen ser más eficientes en el aprovechamiento de la tierra gracias al uso intensivo de mano de obra.
- Fomento de la economía local. Al servir principalmente para el autoconsumo y mercados a pequeña escala, contribuyen al desarrollo económico de las comunidades rurales o urbanas.
- Generación de empleo. Al depender en gran medida de la mano de obra, estos sistemas de cultivo pueden crear puestos de trabajo para las familias y comunidades rurales o urbanas.
- Mayor adaptabilidad a condiciones locales. Al utilizar principalmente recursos locales e insumos propios de la zona, estos cultivos suelen ser más adaptables a las condiciones específicas de cada región.
Sistema de riego automatizado
Un sistema de riego automatizado es una solución tecnológica diseñada para optimizar y facilitar el riego de cultivos de manera eficiente (Huang et al., 2022). Consiste en un conjunto de componentes y dispositivos que automatizan el proceso de suministro de agua a las plantas, eliminando la necesidad de intervención manual constante (Gnanavel et al., 2022). Esto se logra mediante el uso de válvulas de control, programadores, timers y aspersores o sistemas de microaspersión controlados electrónicamente.
Los sistemas de riego automatizado lo integran diferentes elementos como:
- Sensores.- Son los encargados de medir variables como la temperatura, la humedad del suelo y la radiación solar, entre otras, para ser enviadas en forma de señales eléctricas al controlador del sistema (Martínezet al., 2020). Además, los sensores proporcionan datos en tiempo real sobre las necesidades hídricas de las plantas y el entorno en el que se encuentran (Roitsch et al., 2019).
- Controlador.- Recibe la información de los sensores y utiliza algoritmos programados para controlar los dispositivos de riego. Puede ser programado para regar las plantas en horarios específicos o para responder a las condiciones del suelo. También, el controlador puede estar conectado a una interfaz de usuario, que permite configurar y ajustar los parámetros del sistema según las necesidades específicas de los cultivos.
- Dispositivos de riego.- Estos pueden incluir aspersores, goteros y microaspersores. Estos dispositivos distribuyen el agua de manera uniforme, precisa y eficiente a las plantas.
- Programación y ajuste.- El sistema de riego automatizado permite programar los horarios de riego y la cantidad de agua a aplicar. Además, es posible ajustar el sistema según las necesidades específicas de cada cultivo, considerando factores como: tipo de planta, condiciones climáticas y etapa de crecimiento.
- Monitoreo y retroalimentación.- Algunos sistemas de riego automatizados también ofrecen la capacidad de monitorear y recopilar datos sobre el consumo de agua, la eficiencia del riego y otras métricas relacionadas. Estos datos pueden utilizarse para optimizar el sistema y realizar ajustes según sea necesario.
Con la automatización del riego suelen incluirse características adicionales, como el tener la capacidad de detectar fugas o bloqueos y enviar alertas al usuario. También pueden integrarse con sistemas de monitoreo remoto, facilitando el control y supervisión del riego a distancia (Akhund et al., 2022). Estos sistemas de automatización presentan ventajas y desventajas, entre las que más se destacan son (Puig et al., 2022):
Ventajas:
Mejora la eficiencia del uso del agua hasta en un 50%.
Incrementa la productividad de los cultivos al proveer el agua necesaria en el momento adecuado.
Permite el monitoreo y control remoto vía aplicaciones móviles.
Reduce el trabajo manual de riego en hasta un 90%.
Desventajas:
Costo inicial de implementación es relativamente alto.
Requiere mantenimiento periódico de los componentes electrónicos.
Fallas ocasionales en los componentes que requieren reparaciones.
Internet de las Cosas
El Internet de las Cosas IoT (Internet of Things, por sus siglas en inglés) hace referencia a una red compuesta por sensores, software y otras tecnologías que les permiten intercambiar y analizar datos (Nord et al., 2019). Esta red la conforman objetos físicos representados por dispositivos compuestos por hardware y software que pueden registrar señales de su entorno, cuyos datos recolectados pueden ser analizados y utilizados para controlar elementos de forma remota y tomar decisiones in situ (Tran-Dang et al., 2020).
Los componentes técnicos de IoT son:
- Sensores.- Detectan y miden variables físicas convirtiéndolas en señales digitales, como temperatura, presión, humedad, movimiento, luz, etc.
- Actuadores.- Actúan sobre el entorno físico al recibir comandos desde una plataforma de IoT. Por ejemplo, motores, válvulas electrónicas, señales LED o zumbadores.
- Dispositivos inteligentes.- Procesan los datos de los sensores y activan los actuadores. Por ejemplo, microcontroladores y computadoras embebidas.
- Red de comunicaciones.- Permite que los dispositivos se conecten y compartan datos, como redes Wifi, Bluetooth, LTE, etc.
- Nube.- Sirve como plataforma central para almacenar y analizar los datos, procesar comandos y facilitar la interfaz con aplicaciones y usuarios a través de internet.
- Aplicaciones.- Permiten a los usuarios monitorear, controlar y administrar los dispositivos de IoT a través de una interfaz. Pueden ser aplicaciones web o móviles.
Para el caso particular de la automatización de cultivos a través del Internet de las Cosas (IoT) (Farooq et al., 2020), se emplean sensores conectados a una red para monitorear, controlar y optimizar el proceso de cultivo en forma remota (Maraveas y Bartzanas, 2022). Mediante la integración de dispositivos IoT en cultivos, se obtiene información sobre las variables de temperatura, humedad, pH del suelo, niveles de nutrientes y luz, entre otros.
Los dispositivos como sensores y actuadores se encargan de recopilar datos ambientales y transmitirlos vía alámbrica o inalámbrica, facilitando a los agricultores supervisar y controlar el entorno de cultivo de manera precisa y automatizada. Los datos recopilados se pueden analizar y procesar utilizando algoritmos y modelos de inteligencia artificial para obtener información valiosa y tomar decisiones informadas (Habib et al., 2022).
La automatización de cultivos basada en IoT ofrece varias ventajas: permite una monitorización constante y en tiempo real de las condiciones del cultivo, facilitando la detección temprana de problemas y la toma rápida de medidas correctivas (Atalla et al., 2023). Además, al automatizar tareas como el riego, la ventilación o la iluminación, se reduce la dependencia de la intervención humana, mejorando la eficiencia y reducción de costos de mano de obra.
Adicionalmente, con la recopilación de datos a largo plazo, permite el análisis histórico del cultivo, reduciendo patrones y tendencias al mejorar la planificación del cultivo y optimizar los recursos utilizados. También se pueden establecer alertas automáticas que notifiquen a los agricultores cuando se alcanzan ciertos umbrales o condiciones específicas, permitiendo tomar medidas inmediatas para evitar daños o pérdidas (Gupta y Sharma, 2022).
Características del prototipo
El prototipo estuvo conformado por una tarjeta de control electrónico tal como se muestra en la Figura 2, compuesto por una Unidad Central de Procesos (CPU), un módulo de sensores para cada una de las variables, un módulo de alarmas configurables y una pantalla OLED. También, disponía de una fuente de alimentación DC, memoria microSD, conexión WiFi para el envío de los reportes a la nube, un aplicativo WebApp, un módulo de potencia y actuadores.
A continuación, se describe cada una de las etapas del equipo:
Unidad Central de Proceso (CPU).- Estaba compuesta por una tarjeta ESP32 de la empresa Espressif Systems, que integraba un módulo de WiFi, un módulo de Bluetooth 4.0, pines de entrada y salida digitales, así como pines de entrada analógica. Además, contaba con varios módulos de protocolos de comunicación serial, como USART, I2C, 1Wire y SPI, entre otros. Debido a su tamaño y costo, resultó ideal para este tipo de desarrollo, y es compatible con el entorno de desarrollo de Arduino (Ajagbe et al., 2024).

Módulo de alarmas.- Este módulo presentaba tres tipos de alarmas reconfigurables por el usuario, diseñadas para diferentes funciones: una alarma sonora generada por un buzzer, una alarma visual mediante un LED y una alarma de sirena con salida a relé. La finalidad de ofrecer alarmas reconfigurables fue permitir a los usuarios identificar el nivel de emergencia que se presenta en el sector donde se haya instalado el prototipo.
Módulo sensores.- El prototipo se equipó con cuatro tipos de sensores configurados para su correcto funcionamiento:
Sensor de humedad.- La variable humedad es fundamental en todas las etapas del cultivo, por lo que su control fue necesario para asegurar el crecimiento óptimo de las plantas y el desarrollo de sus frutos.
Sensor de temperatura.- La temperatura desempeña un papel esencial en el crecimiento de las plantas, variando según los pisos térmicos y el tipo de cultivo. Los valores típicos oscilan entre 18 y 27 grados Celsius. Esto requirió un monitoreo en tiempo real de esta variable, así como un sistema de alertas para gestionar los niveles adecuados.
Sensores de caudal.- El monitoreo de los caudales permitió un uso eficiente del agua, maximizando la disponibilidad de este recurso vital.
Sensor de pH.- Este sensor midió la acidez o alcalinidad del suelo, que están relacionados con las soluciones nutritivas utilizadas en el cultivo. Un pH demasiado alto o bajo puede disminuir la eficiencia en el uso de nutrientes y afectar tanto la calidad como la cantidad de la cosecha. En la Tabla 1 se presenta la clasificación de los diferentes niveles de pH del suelo.
| Nivel de pH | Clasificación |
| Menor a 5.5 | Muy ácido |
| 5.5 - 6.5 | Ácido |
| 6.6 - 7.3 | Neutral |
| 7.4 - 8.4 | Ligeramente alcalino |
| Mayor a 8.4 | Alcalino |
Módulo de potencia.- Este módulo estuvo compuesto por salidas a relé para el control de actuadores como electroválvulas, ventiladores y sirenas. Cada salida estuvo optoacoplada con un componente especial, el PC817, cuyo propósito fue proteger el sistema lógico de las cargas inductivas generadas por motores o electroválvulas.
Visualización de datos.- Todas las variables censadas se pudieron visualizar en una pantalla OLED de 64x128 píxeles. Una de sus principales ventajas es su bajo consumo de corriente, que la convierte en una opción ideal para proyectos de IoT que requieren una larga duración de la batería.
Módulo de almacenamiento de datos.- El sistema incluyó una tarjeta microSD para el almacenamiento de los reportes de cada lectura de los sensores. Además, se incorporó un RTC (Reloj de Tiempo Real), que permitió registrar la fecha y hora cada vez que ocurre un evento.
Módulo de Transmisión de datos.- A través del módulo Wifi de la CPU, se enviaron los datos procesados a un bróker, que los dirigió a una base de datos en la nube. Allí, los datos fueron almacenados, procesados, analizados y gestionados mediante una aplicación web.
Alimentación.- Este módulo estuvo compuesto por una fuente DC-DC variable, que permitió ajustar los niveles de tensión necesarios para alimentar los diferentes circuitos activos del sistema.
Resultados y Discusión
La problemática del control del agua para cultivos de pequeña superficie viene tomando una mayor relevancia en los círculos académico y científico, formulándose proyectos encaminados a dar solución a dificultades que afronta la agroindustria (Barragán y Ardilana, 2022; CEPAL, 2019).
La oportunidad de tecnificar los cultivos de pequeña superficie gracias al IoT puede ayudar a mejorar su rendimiento. Algunos resultados del sistema de riego automatizado fueron:
- Mayor efectividad en el uso del agua. La regulación automática del riego, basada en los datos proporcionados por los sensores de humedad, permitió evitar tanto el riego excesivo como el insuficiente, optimizando así el consumo de agua. Este enfoque no solo contribuyó a la conservación de este recurso vital, también mejoró la salud de los cultivos al proporcionarles la cantidad adecuada de agua en el momento preciso. Los resultados obtenidos demuestran que el sistema puede ser escalado a un entorno de producción mediano, que permitirá evaluar su efectividad en condiciones más amplias y diversas, así como su impacto en la sostenibilidad agrícola a largo plazo.
- Aumento de la productividad. Al proporcionar a las plantas la cantidad adecuada de agua en el momento preciso, se fomentó un crecimiento y rendimiento óptimos. La simulación del sistema de riego por goteo, monitoreado por sensores, se diseñó con el objetivo de cumplir con este aspecto, considerando parámetros como el caudal de goteo, el área del cultivo, y el tiempo e intervalo de muestreo. En este contexto, se realizó un cálculo del caudal de riego por minuto y del volumen de agua aplicado en cada intervalo de muestreo, que permitió ajustar el riego de manera efectiva y maximizar la productividad de los cultivos.
- Reducción del trabajo manual. La automatización del riego disminuyó la necesidad de supervisión y ajustes manuales y, por ende, redujo significativamente el esfuerzo laboral requerido. Esto no solo optimizó el tiempo del personal, también permitió una gestión más eficiente de los recursos.
- Monitoreo remoto en tiempo real. Gracias a los sensores, la conexión a la nube y una aplicación multiplataforma fue posible monitorear y controlar el sistema de riego de manera remota. Esto facilitó recibir alertas instantáneas en caso de detectar problemas, tal como se ilustra en la Figura 3.

- Recolección de datos históricos. Los datos recopilados por los sensores y almacenados en la nube facilitaron un análisis histórico que puede contribuir a la mejora de las prácticas de cultivo y riego en el futuro. En la Figura 4, se presenta un archivo en formato CSV generado por el sistema, que ilustra esta información.

La aplicación móvil vinculada al informe ofreció una visualización intuitiva y en tiempo real de los datos recopilados, que permitió a los usuarios acceder fácilmente a la información relevante sobre el cultivo. Esta herramienta proporcionó una visión completa y detallada de los parámetros medidos, como la humedad, temperatura y pH del suelo, facilitando la toma de decisiones para optimizar el crecimiento de las plantas y mejorar la calidad de la cosecha.
A partir de la información presentada, se establecieron los alcances, limitaciones y posibles líneas de investigación futuras del proyecto.
Alcances.- Con el desarrollo del proyecto se pretende escalar para que los pequeños productores agrícolas puedan hacer un mejor uso de los recursos hídricos y mejorar sus cultivos. Esto traerá consigo obtener mejores dividendos por cada una de las actividades realizadas en los invernaderos tecnificados (Sotomayor et al., 2021).
Con el uso de la aplicación móvil, se facilitó el acceso a estadísticas detalladas de las variables medidas por los sensores, lo cual ayudó a los usuarios a tomar decisiones informadas en tiempo real. Esta herramienta no solo proporcionó datos sobre humedad, temperatura y otros factores críticos, también ofreció visualizaciones intuitivas que ayudaron a interpretar la información de manera rápida y efectiva. Al contar con esta información al instante, los agricultores pudieron ajustar sus estrategias de riego y manejo de cultivos, optimizando el rendimiento y la eficiencia de sus operaciones.
El prototipo inicialmente se implementó en una finca dedicada al cultivo de productos como arveja, papa y apio, entre otros. A partir de esta experiencia, al ajustar algunas variables, el proyecto podría ampliarse a otros cultivos dentro del sector. Esto permitiría que más pequeños productores se beneficien de tecnologías como el IoT, aprovechando sus ventajas técnicas y tecnológicas para mejorar la eficiencia y sostenibilidad de sus prácticas agrícolas.
Limitaciones.- Una vez finalizada la investigación, habrá que esperar un tiempo prudencial mientras se realizan los ajustes y la calibración de los sensores, así como medir la eficiencia del proyecto para que sea replicado a otros pequeños agricultores en un periodo de tiempo mayor.
La adquisición de materiales y componentes electrónicos estuvo sujeta a los recursos destinados por parte de los propietarios de la finca; por lo tanto, fue fundamental establecer un presupuesto adecuado y buscar opciones de financiamiento que permitieron llevar a cabo la implementación del sistema de manera efectiva y sostenible.
El proyecto se limitó a terrenos que presentan características topográficas específicas de la región, incluyendo el clima y los recursos hídricos disponibles. Al igual que el sistema de riego, no mitigó los impactos que pueden afectar a los cultivos debido a factores naturales, como granizadas, sequías o inundaciones.
Proyecciones.- Las proyecciones se enfocan en la escalabilidad del sistema diseñado, que puede complementarse con drones para monitorear el rendimiento de cultivos extensos y recopilar información relevante sobre su estado (Khan et al., 2021). Aunque esto podría incrementar los costos operativos, contar con drones equipados con cámaras multiespectrales, sensores y otros dispositivos permite obtener datos valiosos sobre la salud y el crecimiento de los cultivos, analizando aspectos como la densidad y coloración de las plantas. Además, se puede evaluar la humedad del suelo mediante imágenes infrarrojas y sensores, detectar la presencia de plagas y enfermedades, identificar signos tempranos de daño en las plantas, así como evaluar la uniformidad del riego y localizar áreas con exceso o déficit de agua (Nhamo et al., 2020).
Toda la información recolectada sobre cultivos extensivos de manera no intrusiva y a gran escala por los drones (Márquez, 2023; Benavides et al., 2024), puede ser procesada e integrada en sistemas de agricultura de precisión, para automatizar procesos como el riego, el control de plagas y la fertilización gestionadas con el prototipo de IoT desarrollado.
Conclusiones
La adopción de Internet de las Cosas (IoT) en el ámbito agrícola, en particular en el marco del paradigma de la sistematización agropecuaria, representa un enfoque innovador que busca integrar tecnología avanzada y análisis de datos para transformar la gestión agrícola tradicional. Sin embargo, esta implementación enfrenta una serie de desafíos significativos. Aunque la recopilación y análisis de datos a través de sensores IoT tienen el potencial de revolucionar la agricultura al facilitar decisiones informadas y optimizar procesos, la eficacia de estas soluciones depende en gran medida de la calidad y pertinencia de los datos obtenidos.
La ausencia de estándares uniformes en la recopilación de datos, junto con la heterogeneidad de los sistemas de censado, puede resultar en información inconsistente o incompleta, limitando de esta manera la capacidad de tomar decisiones fundamentadas en evidencia sólida. Este contexto resalta la necesidad de realizar mediciones exhaustivas utilizando dispositivos IoT de alta calidad que garanticen registros de datos fiables, proporcionando información crucial para los agricultores.
Adicionalmente, la implementación de sistemas IoT en la agricultura plantea importantes implicaciones éticas y de privacidad, especialmente en lo que respecta al manejo de datos sensibles vinculados a la producción agrícola. La seguridad de la información y la protección contra accesos no autorizados son aspectos críticos que deben ser abordados para salvaguardar la confidencialidad e integridad de los datos.
Reconocimientos
Se agradece a la Universidad de Cundinamarca por su apoyo, generando los espacios y recursos para la investigación del presente proyecto.
Los autores declaran la contribución y participación equitativa de roles de autoría para esta publicación.
Referencias
Ajagbe, S. A., Adeaga, O. A., Alabi, O. O., Ikotun, A. B., Akintunde, M. A., & Adigun, M. O. (2024). Design and development of arduino-based automation home system using the internet of things. Indonesian Journal of Electrical Engineering and Computer Science, 33(2), 767-776. https://doi.org/10.11591/ijeecs.v33.i2.pp767-776
Akhund, T., Newaz, N., Zaman, Z., Sultana, A., Barros, A. & Whaiduzzaman, M. (2022). Iot-based low-cost automated irrigation system for smart farming. In Intelligent Sustainable Systems: Selected Papers of WorldS4 2021, 1: 83-91. Springer Singapore. https://doi.org/10.1007/978-981-16-6309-3_9
Albalasmeh, A., Al-Quraan, N. & Shatanawi, W. (2022). Evaluating irrigation systematization effects on agricultural productivity in arid areas: Application of SWAT and GIS modeling. International Journal of Environmental Science and Technology, 19(2): 729-748. https://doi.org/10.1007/s13762-021-03365-w
Arora P. y Sharma, D. (2022). Impacto del riego en la productividad agrícola y la seguridad alimentaria: una revisión. Agua, 14(11): 2404. https://doi.org/10.3390/w14112404
Atalla, S., Tarapiah, S., Gawanmeh, A., Daradkeh, M., Mukhtar, H., Himeur, Y,... & Daadoo, M. (2023). IoT-Enabled Precision Agriculture: Developing an Ecosystem for Optimized Crop Management. Information, 14(4): 205. https://doi.org/10.3390/info14040205
Barragán, L. y Ardilana, L. (2022). Posibilidades y dificultades de una autonomía alimentaria en Colombia. Aproximación desde el caso de la comunidad nasa y los campesinos de la altillanura. Diálogo Andino, 69: 237-251. http://dx.doi.org/10.4067/S0719-26812022000300237.
Benavides, T. L. G., Moreno, P. A., Manrique, C. M. A. y Márquez, D. J. E. (2024). Drones para el catastro multipropósito y el ordenamiento territorial: un vuelo hacia la eficiencia y la transparencia. EIEI ACOFI, 1-11. https://doi.org/10.26507/paper.3657
CEPAL. (2019). Perspectivas de la agricultura y del desarrollo rural en las Américas: una mirada hacia América Latina y el Caribe 2019-2020. CEPAL, FAO, IICA, San José, Costa Rica. https://repositorio.cepal.org/bitstream/handle/11362/45111/1/CEPAL-FAO2019-2020_es.pdf
David, M., Yommi, Á. y Sánchez, E. (2020). Elección del terreno y plantación del cultivo de kiwi. Ediciones INTA.
Farooq, S., Riaz, A., Abid, T. Umer, R.& Zikria, Y. (2020). Papel de la tecnología IoT en la agricultura: una revisión sistemática de la literatura. Electrónics, 9(21): 319. https://doi.org/10.3390/electronics9020319
Gnanavel, S., Sreekrishna, M., DuraiMurugan, N., Jaeyalakshmi, M. & Loksharan, S. (2022). The Smart IoT based Automated Irrigation System using Arduino UNO and Soil Moisture Sensor. 4th International Conference on Smart Systems and Inventive Technology (ICSSIT), Tirunelveli, India, 2022, pp. 188-191, doi: 10.1109/ICSSIT53264.2022.9716368.
Góngora, D., Morales, E., Trujillo, G. y Torres, M. (2023). Caracterización de los procesos en el beneficio del cacao (Theobroma cacao L) en producciones a pequeña escala en el municipio de Guamal del Piedemonte llanero colombiano. TecnoLógicas, 26(57): e2633-e2633. https://doi.org/10.22430/22565337.2633
Gupta, V. & Sharma, K. (2022). Irrigation and food security: A review of the literature. Agricultural Economics Research Review, 35(1): 1-13. https://doi.org/10.17523/aer.2022.35.1.1-13
Habib, S., Alyahya, S., Islam, M., Alnajim, A., Alabdulatif, A. & Alabdulatif, A. (2022). Design and Implementation: An IoT-Framework-Based Automated Wastewater Irrigation. System. Electronics, 12(1): 28. https://doi.org/10.3390/electronics12010028
Herrera, C., Salgado, G., Manuel, V., Higuera, O., Barrales, C., Delgado, A. y Reyes, C. (2022). Producción y caracterización de vainilla (Vanilla planifolia) en función de la concentración de vainillina. Revista. Iberoamericana de Ciencias 9 (2):46-62. https://www.researchgate.net/publication/364825070
Huang, X., Wang, Y., Zhang, X. & Ge, Y. (2022). Soil fertility and crop yield under three irrigation systems in Northwest China. Agricultural Water Management, 254: 107390. https://doi.org/10.1016/j.agwat.2021.107390
Khan, M., Ray, R., Sargani, G., Ihtisham, M., Khayyam, M. & Ismail, S. (2021). Current progress and future prospects of agriculture technology: Gateway to sustainable agriculture. Sustainability, 13(9): 4883. https://doi.org/10.3390/su13094883
Kumar, D., Kumar, P. & Dhyani, S. (2021). Systematic Irrigation: A Boon for Sustainable Agriculture. Water, 13(7): 942. https://doi.org/10.3390/w13070942
Maraveas, C. y Bartzanas, R. (2022). Aplicación de internet de las cosas (IoT) para entornos de invernadero optimizados. Magna Scientia UCEVA, 2(2): 253-268. https://doi.org/10.54502/msuceva.v2n2a11
Marques, G., Pitarma, R., M. Garcia, N., & Pombo, N. (2019). Internet of things architectures, technologies, applications, challenges, and future directions for enhanced living environments and healthcare systems: a review. Electronics, 8(10): 1081. https://doi.org/10.3390/electronics8101081
Márquez, D. J. E. (2023). Technological developments and implications of autonomous military drones: prospects in global geopolitics. Revista Tecnológica - ESPOL, 35(1), 137–151. https://doi.org/10.37815/rte.v35n1.1018
Martínez, A., Guevara, H., Arias, L., Rodríguez, L., Pinto, R. y Aguilar, C. (2020). Caracterización de productores de maíz e indicadores de sustentabilidad en Chiapas. Revista Mexicana de Ciencias Agrícolas, 11(5): 1031-1042. https://doi.org/10.29312/remexca.v11i5.2189
Martínez, R., Vela, M., el Aatik, A., Murray, E., Roche, P. & Navarro, J. (2020). On the use of an IoT integrated system for water quality monitoring and management in wastewater treatment plants. Water, 12(4): 1096. https://doi.org/10.3390/w12041096
Mejía, V., Gómez, P. y Pinedo, T. (2021). Caracterización De Las Unidades Productivas Del Cultivo De Kiwicha (Amaranthus Caudatus) En Las Provincias De Yungay, Huaylas Y Carhuaz, En El Departamento De Áncash, Perú. Ciencia y Tecnología Agropecuaria, 22(1), 1-20. https://doi.org/10.21930/rcta.vol22_num1_art:1440
Nhamo, L., Magidi, J., Nyamugama, A., Clulow, A., Sibanda, M., Chimonyo, V. & Mabhaudhi, T. (2020). Prospects of improving agricultural and water productivity through unmanned aerial vehicles. Agriculture, 10(7): 256. https://doi.org/10.3390/agriculture10070256
Nord, J., Koohang, A. & Paliszkiewicz, J. (2019). The Internet of Things: Review and theoretical framework. Expert Systems with Applications, 133: 97-108. https://doi.org/10.1016/j.eswa.2019.05.014
Puig, F., Rodríguez, D. & Soriano, M. (2022). Development of a Low-Cost Open-Source Platform for Smart Irrigation Systems. Agronomy, 12(12): 2909. https://doi.org/10.3390/agronomy12122909
Rana, R., Kumar, S. & Sehgal, V. (2020). An Assessment of Conventional and Micro Irrigation System for Crop Planning during Normal and Deficit Rainfall Years. Irrigation and Drainage, 69(4): 726-739. https://doi.org/10.1002/ird.2469
Roitsch, T., Cabrera-Bosquet, L., Fournier, A., Ghamkhar, K., Jiménez-Berni, J., Pinto, F. & Ober, E. (2019). New sensors and data-driven approaches—A path to next generation phenomics. Plant Science, 282: 2-10. https://doi.org/10.1016/j.plantsci.2019.01.011
Shahid, M., Chang, V., Sharif, M. & Sarwar, A. (2022). Streamlining water delivery systems in Asian irrigated agriculture: Untapped potential for productivity enhancement and environmental sustainability. Land Use Policy, 111(105785): https://doi.org/10.1016/j.landusepol.2021.105785
Sotomayor, O., Ramírez E. y Martínez H. (coords.). (2021). Digitalización y cambio tecnológico en las mipymes agrícolas y agroindustriales en América Latina. Documentos de Proyectos (LC/TS.2021/65), Santiago, Comisión Económica para América Latina y el Caribe (CEPAL)/Organización de las Naciones Unidas para la Alimentación y la Agricultura (FAO).
Tamayo, O. & Alegre, O. J. (2022). Asociación de cultivos, alternativa para el desarrollo de una agricultura sustentable. Siembra, 9(1): 1-21. https://doi.org/10.29166/siembra.v9i1.3287
Tran-Dang, H., Krommenacker, N., Charpentier, P. y Kim, D. (2020). Hacia la Internet de las cosas para la Internet física: perspectivas y desafíos. IEEE Internet of Things Journal, 7(6): 4711-4736. https://doi.org/10.1109/JIOT.2020.2971736.
Valencia, A. A., Ramírez D. J., Londoño, C. W., Palacios, M. L., Hernández, J. L., Agudelo, C, E., & Uribe, B. H. (2024). Research Trends in the Use of the Internet of Things in Sustainability Practices: A Systematic Review. Sustainability, 16(7): 2663. https://doi.org/10.3390/su16072663
Van Hoof, B., Núñez, G. y & De Miguel, C. (2022). Metodología para la evaluación de avances en la economía circular en los sectores productivos de América Latina y el Caribe. CEPAL, serie 229, Naciones Unidas.
Young, L. & Chen, L. (2022). Using Small Area Estimation to Produce Official Statistics. Stats, 5(3): 881-897. https://doi.org/10.3390/stats5030051