

Morphometric analysis of the southern flank of the Central Carnegie Range for characterization and naming of submarine elevations
Análisis morfométrico del flanco sur de la Cordillera de Carnegie Central para la caracterización y denominación de elevaciones submarina
ACTA OCEANOGRAFICA DEL PACÍFICO
Instituto Oceanográfico y Antártico de la Armada, Ecuador
ISSN: 1390-129X
ISSN-e: 2806-5522
Periodicity: Semestral
vol. 5, no. 2, 2023
Received: 09 March 2023
Accepted: 11 May 2023
Abstract: The Carnegie Range is a submarine volcanic mountain range that is geomorphologically divided into three regions: east, central and west. Within the central region, characteristic landforms can be observed, one of them being submarine elevations. In order to characterize these elevations and thus determine their generic term according to the International Hydrographic Organization, this paper reports a morphometric analysis of the bathymetry of Slope 5 and Slope 6 acquired by the Oceanographic and Antarctic Institute of the Navy, applying automatic techniques (focal statistics and topographic position index) using Geographic Information Systems, and manual monitoring. The application of a morphometric analysis is a useful tool when characterizing a region. However, the application of automatic techniques is subject to certain factors that can influence the results, where it is also necessary to consider the ambiguity of certain definitions and criteria for the designation of generic terms. Nevertheless, based on this analysis, 27 elevations have been identified to the north, center-east and south of the study area, of which it was determined that 9 would receive the generic term hill, 1 hill, 3 pinnacles, and 14 hills/peaks according to the standardization suggested by the International Hydrographic Organization. These elevations can be grouped into a geomorphological unit (minor volcanic elevations or volcanic edifices), whose name avoids discordance with the aforementioned standardization. The characteristics and names derived from the methodology used constitute a support for proposing the names of these elevations to the GEBCO Subcommittee on Undersea Landform Names.
Keywords: Bathymetry, Ocean floor, Geographical information systems, Morphometry, Submarine Elevations.
Resumen: La cordillera de Carnegie es una cordillera volcánica submarina que se encuentra dividida geomorfológicamente en tres regiones: este, centro y oeste. Dentro de la región central pueden observarse formas del relieve características, una de ellas son las elevaciones submarinas. Con la finalidad de caracterizar estas elevaciones y con ello determinar su término genérico acuerdo con la Organización Hidrográfica Internacional, en el presente trabajo se reporta un análisis morfométrico de la batimetría Talud 5 y Talud 6 adquirida por el Instituto Oceanográfico y Antártico de la Armada, aplicando técnicas automáticas (estadística focal e índice de posición topográfica) mediante uso de Sistemas de Información Geográfica, y supervisión manual. La aplicación de un análisis morfométrico constituye una herramienta útil al momento de caracterizar una región. Sin embargo, la aplicación de técnicas automáticas está sujeta a ciertos factores que pueden influir en los resultados, donde también hay que considerar la ambigüedad de ciertas definiciones y criterios para la designación de los términos genéricos. No obstante, a partir de este análisis, se han identificado 27 elevaciones al norte, centro-este y sur del área de estudio, de las cuales se determinó que 9 recibirían el término genérico de colina, 1 de loma, 3 de pináculo, y 14 de colina/pico de acuerdo con la estandarización sugerida por la Organización Hidrográfica Internacional. Estas elevaciones pueden agruparse en una unidad geomorfológica (elevaciones volcánicas menores o edificios volcánicos), cuyo nombre evite una discordancia con la estandarización mencionada. Las características y denominaciones derivadas de la metodología empleada constituyen un soporte para proponer los nombres de estas elevaciones ante el Subcomité GEBCO sobre Nombres de las Formas del Relieve Submarino.
Palabras clave: Batimetría, Fondo oceánico, Sistema de información geográfica, Morfometría, Elevaciones submarinas.
Introduction
The Carnegie Ridge is a submarine volcanic ridge on the Nazca plate that has a length of ~ 1000 km and a maximum width of ~300 km. Following a W-E direction, this ridge comprises the platform on which the Galapagos Islands are located and extends to reach the (Malfait, 1974)where it collides with and subducts beneath the margin of continental Ecuador (Gutscher, Malavie, 1974). (Gutscher, Malavieille, Lallemand, & Collot, 1999) (Figure 1).
The ridge rises to a maximum of ~2 km above the Nazca plate (Malfait, 1974). However, along it, its height varies according to the contributions it has received from the Galapagos plume, which is due to the variation in the relative position between the plume and the Cocos-Nazca Divergence Center (CDCN). This is evidenced by three distinctive regions that formed in three periods: eastern region, in the lower Miocene (23 - 14.5 Ma); central region, in the middle Miocene (14.5 - 11 Ma); and western region, in the upper Miocene (11.5 - 0 Ma) (Hey, 1977; Sallarès & Charvis, 2003)..
The central or saddle region of the Carnegie Cordillera is the area bounded to the east and west by the -2000 m isobath and geographically defined by the 85°W and 87°W meridians. During its formation, the Galapagos plume was located north of the CDCN, which meant a lower input of material into the Nazca plate (Hey, 1977; Sallarès & Charvis, 2003) and, consequently, the formation of a crust of lesser thickness and height, compared to the eastern and western regions of the Cordillera (Sallarès et al., 2005)..
N-S reflection seismic profiles taken in the saddle show that the northern and southern flanks of the mountain range are affected by E-W trending normal faults. This gives the mountain range an appearance of faulted blocks (van Andel, Heath, Malfait, Heinrichs, & Ewing, 1971) or terraces, where the crest of the range, which would constitute the main block or terrace, is almost totally devoid of sediments, while the flanks, formed by subsequent terraces, present the greatest sedimentary thickness of the entire range, especially on the south flank (Malfait, 1974; Pazmiño, 2005)..
On the southern flank, the normal faults are separated by broad terraces (Malfait, 1974; van Andel et al. 1971). terraces (Malfait, 1974; van Andel et al., 1971) covered by siliceous and calcareous siltstones of biogenic origin (Malfait & van Andel, 1980; van Andel et al. (Malfait & van Andel, 1980; van Andel et al., 1973)over which geomorphological units have been identified, such as, depressions (Flüh, Bialas, & Charvis, 2001; Michaud et al., 2005, 2018; Witt & Pazmiño, 2010)narrow valleys and seamounts (Witt & Pazmiño, 2010); the latter unit is part of the focus of this study.
The so-called seamount unit corresponds to the larger elevations found south of the southern flank of the Carnegie Range forming a double E-W lineament, where eight elevations are identified (Witt & Pazmiño, 2010). Of these, five are located in the study area (Figure 1). Of these five elevations, only two have been studied as part of the sites of interest in the Plume Expedition Leg 02 (PLUM02WT) expeditions in 1990 (Christie et al., 1992) and Panama Basin and Galapagos "Plume" New Investigations of Intraplate Magmatism (PAGANINI3) in 1999 (Werner, Ackermand, and Schmidt et al., 1999; Werner, Hoernle, Barckhausen, & Hauff, 2003)focused on investigating the spatial, temporal, and compositional variation of these sites in relation to the Galapagos plume and its interaction with the CDCN. These elevations are located on the first lineament south of the saddle, at meridians ~85°40'W and ~85°55'W (Figure 1).
The elevation located at ~85°40'W was mapped and sampled in the PLUM02WT expedition. The morphology of its summit has been interpreted as a series of terraces resulting from wave action at different depths and a residual peak, underlain by the presence of rounded basalts (Christie et al., 1992). The dredge samples from this site (PL02-1-12 in Figure 1) are moderately evolved, vesicular and affritic textured basalts(Christie et al., 1992; Sinton, Christie, & Duncan, 1996) with a slightly enriched composition similar to basalts found east of the Galapagos Islands (Christie et al., 1992; Sinton, Christie, & Duncan, 1996). (Christie et al., 1992; Harpp & White, 2001)..
The other elevation studied is the one to the west of the previous one at ~85°55'W, sampled in the PAGANINI expedition. The basalts found at the site (28-DR-1 in Figure 1) are fragments of pillow lava with small vesicles (Werner et al., 2003). (Werner et al., 2003) and with a composition also similar to those present in the Galapagos Islands, but more depleted than the former (Harpp, Wanless, Otto, Hoernle, & Werner, 2005; Werner et al., 2003)..

These elevations, as well as the others that are part of the same E-W lineament, are the most notorious and largest in the study area (Figure 1). Geologically, as described above, these elevations have been referred to as seamounts (seamount geomorphological unit) due to their volcanic origin (Witt & Pazmiño, 2010). However, from a morphological perspective, and for standardization purposes regarding the naming of seamount landforms, the IHO (2013) establishes that an elevation can be recognized as a seamount if it is more than 1000 m high, as is the case of some elevations located west of the central depression, south of the western region of Carnegie, in a second lineament also in an E-W direction (Figure 1, continuation of the second lineament to the east).
Morphologically, the elevations found on the southern flank of the central depression of the Carnegie Range (Figure 1), which have been considered part of the seamount geomorphological unit, correspond to distinguishable or isolated landforms that rise < 1000 m above the surrounding relief, measured from the deepest isobath surrounding most of the elevation, and whose bathymetric profiles are characterized by being rounded, irregular, conical or pointed. That is, such elevations that have been classified as seamounts do not meet the criteria to be termed as such according to IHO (2013).
Because of this discrepancy between the standardization proposed in IHO (2013) for the denomination of submarine landforms and the terminology commonly used in the scientific literature, with respect to the elevations located in the south of the central region of the Carnegie Range, the present work seeks to morphologically characterize these and other elevations (with length/width ratio < 3) located south of the central region of the Carnegie Range through a morphometric analysis using the highest resolution bathymetric data (called Slope 5 and Slope 6, Figure 1) acquired so far by the Instituto Oceanográfico y Antártico de la Armada (INOCAR), and automatic and manual techniques through the use of geographic information systems.
The purpose of this article is to determine the approximate dimensions (height, basal area, length, width and minimum slope) of the elevations (with length/width ratio < 3) located in the south central region of the Carnegie Range, as well as to analyze their morphological characteristics, which give support to their denomination (generic term), considering the definitions and criteria of the International Hydrographic Organization (IHO) described in. IHO (2013) y Stagpoole & Mackay (2022).
Materials and methods
Bathymetric data
The data used for the development of this work correspond to high-resolution multibeam bathymetric data, processed and converted into two grids of 30 m resolution each, named Slope 5 and Slope 6, located on the southern flank of the central region of the Carnegie Range (Figure 1). The bathymetries Slope 5 and Slope 6 cover a total area of ~13200 km. which was surveyed between 2015 and 2016 by means of the KONGSBERG EM 302 multibeam echosounder aboard the B.A.E. research platform. ORION of INOCAR, for purposes of the projects "Delimit the maritime spaces of Ecuador in accordance with the new Convention of the Sea - DEM-CONVEMAR" and "Define the technical underpinnings to achieve the extension of the continental shelf and the strategic characterization of the State for the identification and inventory of non-living resources - SUTPLA", focused on the extension of the legal continental shelf beyond 200 nautical miles.
Morphometric analysis and classification of elevations
The first global digital map of underwater landforms was presented by. Harris, Macmillan-Lawler, Rupp, & Baker (2014)where 29 categories of landforms are identified according to the definitions in IHO (2013)one of these categories is seamounts. For the characterization of seamounts, Harris et al. (2014) employ automatic and manual methods in a two-step process considering the definition in IHO (2013)and the criteria that seamounts are cone-shaped and have a length/width ratio < 2, thus differentiating them from mountain ranges, whose length/width ratio would be ≥ 2.
At Harris et al. (2014)the first stage consists of the identification of the summits of the elevations using the focal statistics tool in ArcGIS. While, the second consists of the delimitation of the basal areas of the elevations using the topographic position index (TPI) tool in ArcGIS, and subsequent review, modification or manual elimination of basal areas that were not well defined by the automatic tool or that do not meet the definition and criteria established for this category of relief shape.
A more recent study with greater detail is developed by. Picard et al. (2018) in a region in the southeastern Indian Ocean, where seamounts are also identified based on the methodology applied in Harris et al. (2014) and making the necessary modifications according to the resolution of the data used. Additionally, Picard et al. (2018) takes the criteria used for the identification of seamount summits and basal areas, and adapts them for the identification of ridges, which are elevations of less than 1000 m in height.
The morphometric analysis performed in the present study focuses on the characterization of submarine elevations based on these methodologies applied in Harris et al. (2014) y Picard et al. (2018), and adapting them according to the resolution of the bathymetric grid Slope 5 and Slope 6 (30 m) and the dimensions of the elevations in this database (<10 km in diameter and <1000 m in height). Similarly, the definitions established in IHO (2013), however the criteria used were taken from Stagpoole & Mackay (2022)..
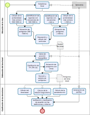
In summary, the methodology consisted of three phases: (1) the location of the top of the elevations, (2) the delimitation of the respective basal areas, both employing automatic tools (focal statistics and TPI, respectively) and manual monitoring using ArcGIS software, and (3) the classification of the elevations according to the definitions and criteria in IHO (2013) y Stagpoole & Mackay (2022).. Each of these phases is detailed below (Figure 2):

Phase 1. Top location:
In this first stage, the ArcGIS focal statistics tool was used, which analyzes each cell of a raster and calculates a type of statistic for each one of them taking into consideration the shape of the specified neighborhood, obtaining as a result a raster with the values of the selected statistic. (ESRI, 2021).
For this case, the type of statistics used is maximum and a form of ring neighborhood with radii according to the approximate dimension of the elevations and resolution of the database (1 cell = 30 m), since it is expected to obtain a raster with the shallowest depths on the seafloor from a focal point or summit of an elevation. This step is subdivided into two procedures, one to identify tops at ~500-1000 m, and another to identify tops at <500 m above the surrounding terrain and additional ones:
(a) Tops ~500-1000 m above the surrounding terrain: The focal statistics tool was applied to the bathymetric grid using an external radius of 160 cells. This allowed obtaining a raster with the shallowest depths at a scale reflecting the highest elevations in the study area. The value of 160 cells (4.8 km) was selected as the limit as it corresponds to the approximate radius of the largest elevation in the database (~9.5 km). The tool was also applied with cell values greater than 160, however, these results did not identify additional shallow depths to those initially obtained.
The result of focal statistics of 160 cells was classified using the Jenks algorithm, to identify the zones where there would be elevations with heights of ~500-1000 m with respect to the surrounding terrain. Subsequently, the unclassified 160-cell focal statistics result was converted to a vector, from which the shallowest polygons were extracted considering the zones identified from the previously performed classification.
(b) Summits <500 m above the surrounding terrain and additional ones: The same procedure in (a) was applied, but using an external radius of 20 cells to reflect the smaller elevations and possibly those that were masked by the radius used in the first procedure (a). In the same way this result was classified and in parallel converted to vector to extract the shallowest polygons taking into consideration the identified zones of the classification.
Once the polygons in (a) and (b) had been obtained, they underwent a refining process. In the case of the results obtained in (a), we extracted those polygons with areas >70 km. , which corresponds to the approximate area of the circle formed with the external radius used. On the other hand, from the results obtained in (b), those with areas >1.1 km. were extracted for the same reason. Subsequently, in both cases, those that were not circular in shape and were located at the edges of the region covered by the bathymetry were removed, since these polygons do not correctly represent a single summit or the true summit of an elevation. Finally, we proceeded to calculate the centroid of each resulting polygon that would correspond to the location of the summit of the elevations.
Phase 2. Basal area delineation:
For the delineation of the base shape of the elevations, the Topographic Position Index (TPI) tool was used, which consists of the evaluation of the topographic position of each cell with respect to the average elevation of the specified neighborhood. The TPI methodology was originally developed by Weiss (2001)and created as an automatic tool by Jenness, Brost, & Beier (2013) to contribute to the design of wildlife corridors, however, its usefulness has been demonstrated in other fields, including geomorphology where it has allowed the characterization of land and seafloor relief forms (De Reu et al., 2013; Harris et al., 2014; Picard et al., 2018; Tagil & Jenness, 2008)..
In this study, the TPI tool was applied to the bathymetric grid at three different scales, using neighborhoods of radii 20 and 160 cells, which were established according to the scales previously used at the time of calculating the tops of the elevations, and adding an intermediate scale of radius 50 cells to consider possible elevations with bases of dimensions between the previous scales.
As the objective is to delineate the elevation base, the zones that need to be highlighted are those that contain values above the average depth of the surrounding terrain, i.e. positive TPI values (Weiss, 2001). (Weiss, 2001). Due to the bottom roughness in the study area, it was necessary to raise the analysis threshold to 50, which was the value that best represented those zones above the general roughness of the site; this value has also been employed by Harris et al. (2014) y Picard et al. (2018). Consequently, the three raster obtained from the application of the TPI tool were classified to highlight the zones with TPI>50. These zones were extracted and converted to vector.
From these zones, the polygons that coincided with the location of the points identified in the first phase were extracted at the three scales (20, 50 and 160). The selected polygons were revised using as a base the contours (10m) of the bathymetric grid and edited where the automatic tool did not properly delineate the edge of the elevations, thus obtaining the polygons that represent the basal areas of the elevations.
Phase 3. Classification of elevations:
Finally, using ArcGIS software, we calculated the area of the resulting polygons in phase 2, the approximate height using the depth of each peak obtained in phase 1 and the isobath that was closest to the shape of each polygon delineated in phase 2, the length and width of each polygon, and the approximate minimum slope using the maximum distance from the edge to the top of the elevation and its respective height. For the classification of the identified elevations, the basal area, length and width ratio, and minimum slope data calculated were specifically considered.
Additionally, bathymetric profiles were generated to observe the shape of the elevation profile. For this purpose, Geocap software was used, which offers solutions for the analysis of subsurface and underwater information, providing a better visualization and regulation of vertical exaggeration in 2D and 3D.
This information was analyzed following the definitions in IHO (2013)which establishes the guidelines, the Name Proposal Form and the List of Terms and Definitions of the different submarine landforms with the purpose of following a standardization at the time of designating and proposing their geographical names to the GEBCO Subcommittee on Undersea Feature Names (SCUFN). In addition, it followed the criteria in Stagpoole & Mackay (2022)which is the updated version of the guide prepared by SCUFN members for the appropriate selection of the name (generic term) for submarine landforms, detailing the criteria to be considered in each case; one of them is the length/width ratio <3 for minor elevations such as seamounts, hills, ridges, peaks, pinnacles, among others, distinguishing them from mountain ranges, which have a length/width ratio ≥ 3. Table 1 shows the terms, definitions and criteria for each of the relief forms found in the study area.

Results
Morphometric Analysis
Summit location:
The polygons generated with the focal statistics tool (Figure 3 a) show a strong dependence on the radius used, where the light green and red regions in the figure correspond to those polygons with a radius of 160 and 20 cells, respectively, whose centroids represent the location of focal points, i.e. the summits of the elevations, of larger (light green) and smaller (red) size. This preliminary result allows us to identify three areas where the elevations occur: to the north, in the center-east, and to the south of the study area. However, this result cannot be taken directly for analysis since some of the polygons, especially those obtained with 20 cells, overlap each other or present a non-circular shape, indicating the presence of more than one summit in the vicinity, or are located at the edges of the area covered by the data, where it is not possible to be sure if these points represent the summit or just points on the flank of an elevation not fully mapped. Figure 3c shows the results after the manual supervision where the polygons were revised and eliminated according to the mentioned considerations, and then the centroidoids that would represent the summits of the elevations were calculated.
Basal area delineation:
Similarly, the results obtained with the TPI tool reflect the influence of the radius used. Figure 3b shows the areas obtained with radii of 20 (red), 50 (blue) and 160 (green) cells above the established threshold (TPI>50). These regions represent the sites where there are landforms above the surrounding terrain at different scales of analysis, where the small and large radii better represent the smaller and larger landforms, respectively. In the first instance, it was observed that the zones previously identified with the focal statistical tool coincide with certain areas highlighted by TPI, however, other areas that represent other types of landforms without a distinctive focal point are also highlighted. Consequently, only those areas that coincide with one of the focal points determined with focal statistics were subjected to manual monitoring, obtaining the basal areas shown in Figure 3d.

Classification of elevations
The application of the automatic tools and manual monitoring allowed the identification of 27 elevations, with their respective summits and basal areas, from which their approximate dimensions were calculated (height, basal area, length/width ratio and minimum slope) and bathymetric profiles were generated, to finally classify them according to the definitions and criteria in Table 1. With this information, it was determined that 9 meet the definition and criteria for hills, 1 for ridges, 3 for pinnacles, and 14 for hills and peaks (Table 2). The following is a brief description of the characteristics of these elevations, which can be associated into three groups (Figure 4):


Group A:
Correspond to the elevations located in the northwest of the study region and of smaller size. In this group there are two pinnacles and a hill, all with a basal area <0.1 km. and heights <100 m, and a conical shape, two ending in a point (pinnacle) and another with an irregular top (hill). These elevations rise above a larger relief form (terrace) that would constitute the southern part of the crest of the Carnegie Range (Figure 5).

Group B:
Corresponds to the elevations located in the center-east of the study region and of intermediate size compared to the other groups. Here we find two hills with irregular profile and one hillock with conical or rounded profile, all with a basal area between ~1.5 to 3 km. and heights between ~200 to 500 m (Figure 6).
In profile B-B' (Figure 6), at the base of these structures, depressions ~250 m deep, with respect to the height of the surrounding terrain, are observed, which almost completely surround the elevations. Other depressions not associated with an elevation can also be observed in the area.

Group C:
Comprises the remaining 21 elevations located in the south of the study region and exhibiting a wide range of dimensions, among which are the largest (Figure 7). In this group, one elevation is a pinnacle, 6 are hills and 14 are hill/peak with basal area ranging from ~0.03 to 50 km. and heights ranging from ~50 to 700 m. The 6 hills, which are the largest elevations, have basal area ranging from ~8 to 50 km. and heights ranging from ~200 to 700 m, while the 14 hills/peaks have basal area ranging from ~0.03 to 6 km. and heights ranging from ~50 to 500 m.
The most striking feature of these elevations, apart from the size of some of them, is their linear distribution in a W-E direction, parallel to the axis of the Carnegie Range; with the exception of a set of hills/peaks located southeast of the study region that belong to a second lineament of elevations also in a W-E direction, extending eastward beyond the data coverage.
The first lineament is made up of at least 17 elevations, of which 5 are the shallowest with heights greater than 500 m, while the remaining 12 elevations are <500 m; of the latter, most have been classified as hill/peak because their size is relatively small and they appear to be over a larger elevation not delineated by the automatic method so they would meet the definition of hill and peak at the same time.
The 5 shallower elevations of the first lineament present a morphology characterized by a mainly flat to semi-flat top with residual peaks. In contrast, the other smaller elevations present more irregular morphologies with conical to pointed peaks. On the other hand, the 4 elevations belonging to the second lineament also present the same ambiguity as the hills/peaks of the first. These present heights <300 m with mainly conical or pointed tops and appear to be on a larger elevation not delineated by the automatic method so they would also meet the definition of hill and peak (Figure 8b).
Similar to the previous group, the terrain surrounding the elevations of this group is affected by a series of depressions of varying sizes and shapes, some surrounding the elevations, others isolated and others very close to each other.

Elevations south of the central region of the Carnegie Range.
The seamount geomorphological unit, defined as such by Witt & Pazmiño (2010)comprises the volcanic edifices found south of the southern flank, in the central and eastern region, of the Carnegie Range, distributed in two lineaments of E-W direction (Figure 1). However, if one considers the norms established by the International Hydrographic Organization with respect to the denomination of submarine landforms, some of these elevations do not meet the definitions and criteria to be denominated with the term "seamount" (> 1000 m in height), particularly the elevations found on the southern flank of the central region, the study area of the present work.
By means of a morphometric analysis applying automatic and manual methods, it was determined that the elevations on the southern flank of the central region of the Carnegie Range are < 700 m high, belong to four categories (hill, ridge, pinnacle or peak) (Table 2), and that these elevations exist not only in the E-W lineament, south of the study area (group C), but also in two other areas, north (group A) and east-central (group B) (Figure 4). Although there is a great difference between the characteristics of the elevations of these groups, especially the dimensions, it is possible that they share the same nature.
The three elevations of group A rise on a larger relief form (terrace) that would constitute the southern part of the crest of the Carnegie Range (Figure 5), which is mostly devoid of sediments and where several volcanic structures, described as volcanic pinnacles, have been observed in seismic profiles (Malfait, 1974; Malfait & van Andel, 1980; Malfait & van Andel, 1980; Malfait & van Andel, 1980). (Malfait, 1974; Malfait & van Andel, 1980).Therefore, it is likely that the three identified elevations are also part of this group and share a volcanic origin.
On the other hand, the three elevations located in the center-east (group B) are located on a wide terrace affected by depressions of varying sizes (Figure 6). These depressions have been previously reported by Witt & Pazmiño (2010) y Flüh et al. (2001)in the study area and east of it, respectively, who recognized three types: (1) hook-shaped around seamounts, (2) relatively isolated sub-circular forms, and (3) concentrations of circular depressions, some presenting a honeycomb pattern. These depressions are found to affect only sedimentary cover (Michaud et al., 2005, 2018) consisting of siliceous-limestone siltstones (Malfait & van Andel, 1980; van Andel et al., 1973)..
The depressions surrounding the elevations of this group are of the hook type. The origin of this type of depressions has been attributed to the action of seafloor currents in a N-S direction, which erode the sedimentary cover of the seafloor leaving incisions around the base of volcanic edifices (Flüh et al., 2001; Michaud et al., 2005)..
Considering the similarity of the characteristics of the depressions observed in other areas of the Carnegie Range (Flüh et al., 2001; Michaud et al., 2005, 2018)with those present in the study area, the preservation of elevations and the irregular or conical shape they present indicate that they would be composed of a more erosion-resistant material, probably volcanic, compared to the surrounding terrain material, composed of siliceous-limestone silts (Malfait & van Andel, 1980; van Andel et al., 1973)..
Similar to the previous group, the terrain surrounding the elevations of group C is affected by a series of depressions of varying sizes and shapes (Figure 7), where we can recognize the three types of depressions described by Flüh et al. (2001). This would indicate a difference in the hardness of the material between the elevations and the sedimentary cover affected by depressions. Two rock samples, taken south of the second elevation (28 DR-1) and above the third elevation (PL02-1-12), from west to east in profile C-C' (Figure 7), confirm its volcanic origin (Christie et al., 1992). (Christie et al., 1992; Harpp et al., 2005; Harpp & White, 2001; Werner et al., 2003)..
Since they are of the same nature, all these elevations can be considered in a geomorphological unit "minor volcanic elevations or volcanic edifices" that includes all those volcanic structures of smaller size with a length/width ratio of < 3, thus differentiating it from mountain ranges and plateaus whose dimensions are larger, and encompassing all possible designations for elevations of this nature, including those corresponding to other categories not present in the study area (seamounts or guyots) but which have been observed on the southern flank of the eastern region of the Carnegie Range. In this way, the name of the geomorphological unit would not be discordant with the standardization proposed by the International Hydrographic Organization with respect to submarine landforms.
Megaprint relief shape designation
The Megaprint elevation, originally proposed as a seamount, was recognized by the IHO at the 2011 Scufn-24 meeting and accepted under the generic term "hillock" (IOC-IHO/GEBCO, 2011)because it has a height of less than 1000 m and, according to the bathymetry used at that time, a bathymetric profile with a flat and symmetrical top (INOCAR, 2010). (INOCAR, 2010) (Figure 8). However, in the present work using bathymetry Slope 5 and Slope 6, which has a much higher resolution, it was observed that, although the top is relatively flat, the shape of the profile is not symmetrical but irregular, so this elevation would better fit the definition of "hill" (Figure 9).


Factors affecting elevation characterization.
Terrain parameters and characteristics:
These two factors condition the number of summits that can be detected, as well as the shape of the polygon that would represent the base of the elevations.
Depending on the cell size used in the focal statistical tool with ring neighborhood, a set of very close elevations will be represented as a cluster of rings on top of each other. At the time of polygon extraction, the shallowest ring will be extracted from this cluster, i.e., this whole set of rings will be taken as a single structure, masking the possible existence of other nearby elevations or several summits on the same elevation.
On the other hand, when using the TPI tool, the shape of the polygons is adjusted to the scale of the selected cell size, i.e., if several scales are used, for each scale a polygon representing the basal area of the same elevation will be created. This can generate two situations, (1) the scale is not large enough to encompass the entire elevation or (2) the scale is not small enough to separate two or more elevations. In either case, since elevations usually have varying dimensions, the polygon delineation will not be adequate for all of them.
An example of this are the elevations of group 3 that lie to the east of the first lineament (Figure 8a). Due to their proximity and possibly being on the same structure, some summits were masked by the shallower ones. Meanwhile, the shape of the polygons at different scales showed the main elevations as a single structure/polygon or as separate elevations. These polygons had to be modified to conform to what was visually perceived as a single elevation with several separate peaks or elevations.
Data coverage:
Both the focal statistics tool and TPI are based on the evaluation of a target cell with respect to the cells in its vicinity. This implies that a peak or edge of an elevation can be detected or delineated according to the difference in elevation of these with respect to the surrounding terrain.
Data coverage conditioned the delineation of two elevations to the southeast of the study region, where elevations are not fully mapped to the east and therefore no adjacent data exist for comparison (Figure 8, elevations to the west), influencing the number of elevations and their shape. In the case of the northeast elevations in Figure 8a, some peaks were detected, however, the trend of the data suggests that there is a larger structure whose shallower summit lies to the east, outside the study region. For the elevation in Figure 8b, although most of it is mapped, the lack of adjacent data did not allow its proper delineation, identifying only the smaller, shallower elevations above it.

Review and calculation of dimensions:
The shape of the polygons representing the basal area of the elevations depends on the parameters used, as mentioned above, but also on the visual inspection at the end of each automatic procedure, which adds a certain degree of subjectivity to the results. This means that there is no single solution, but there is one that is close to reality, which will depend on the criteria considered for its choice.
In this case, the main criterion used for the inspection of the generated polygons was the use of the deepest isobath surrounding the elevation for the most part (more than 50%, as indicated in Stagpoole & Mackay (2022)), not the deepest isobath traversed by the elevation. This implies that there may be a variation in the shape of the polygons and therefore in all their dimensions, since the calculation of area, height, length/width ratio and slope are a function of the maximum depth and radius of the polygon.
Classification of elevations:
The classification of the elevations identified consisted of the choice of term according to the definitions and criteria in IHO (2013) y Stagpoole & Mackay (2022).. However, as indicated by Stagpoole & Mackay (2022)there may be cases where the landform does not strictly meet all the criteria of any of the terms or has several components that can be classified with different terms or is contained in another larger landform. In these cases, the most appropriate term is selected, and the landform can be delineated as a single landform and its components can also be defined separately.
Such a situation occurs with the elevations located to the southeast (Figure 8), where individual elevations appear to be part of a larger elevation but terrain features and data coverage do not allow proper delineation of the base. In these cases, individual elevations that were close together and appeared to have continuity were delineated and defined as a single structure considering the shallowest depth as the location of the summit; however, if taken separately, the individual elevations would also meet the specifications of hill, knoll, peak or pinnacle. Whereas, those that appeared to be separate were taken as individual elevations.
Implications and future work
The limitations presented by the automatic tools when evaluating multiple landforms close to each other, at the scale established for the analysis, reflect the need to reevaluate the elevations that presented such problems in their characterization (Figure 10) considering other parameters that adjust to the characteristics of these (radius variation in the focal and TPI statistical tools). However, it should be noted that data coverage will be a factor that will continue to affect the results of the two elevations not completely mapped that are located to the southeast of the study area.
Nevertheless, the methodology applied, and the characteristics and names determined for the other elevations in this study constitute a basis for future proposals of submarine relief names to be presented to the GEBCO Subcommittee on Undersea Feature Names (SCUFN), which requires the presentation of this information in the respective proposals.
Additionally, based on the characteristics determined for the elevations in the study area, we suggest the use of other terminology to refer to this set of elevations and thus avoid future discordance between the literature and the standards proposed by the International Hydrographic Organization, who urge the marine scientific community to check the proposed names of landforms against the guidelines contained in IHO (2013).
Conclusions
The application of a morphometric analysis, using the automatic tools of focal statistics and topographic position index (TPI), and manual monitoring, has made it possible to characterize (height, basal area, length, width, minimum slope) and determine the possible generic term, according to the international standards described by the International Hydrographic Organization (IHO), of the elevations located on the southern flank of the central region of the Carnegie Range.
Twenty-seven elevations were identified in the study area, of which 9 were determined to meet the definition and criteria of hill, 1 of hill, 3 of pinnacle and 14 of hill/peak. Three of these elevations are located to the north of the study area and correspond to two pinnacles and one hill that present a basal area <0.1 km. and heights <100 m. Three other elevations were found in the central-eastern part of the study region, corresponding to two hills and a knoll, with a basal area between ~1.5 to 3 km. and heights between ~200 to 500 m.
Finally, the remaining 21 elevations correspond to those found to the south of the study area, where one elevation is a pinnacle, 6 are hills and 14 are hill/peak. The 6 hills, which are the largest elevations, present a basal area ranging from ~8 to 50 km. and heights ranging from ~200 to 700 m, while the 14 hills/peaks present a basal area ranging from ~0.03 to 6 km. and heights ranging from ~50 to 500 m.
The morphological characteristics of the elevations identified in comparison with the surrounding terrain, as well as evidence of the nature of some of them, suggest that they are of volcanic origin. Therefore, they could be grouped in the same geomorphological unit "minor volcanic elevations or volcanic edifices", which includes both the elevations identified in this study (hills, ridges, peaks, pinnacles) and those found on the southern flank of the eastern region of the Carnegie Range (seamounts), previously described by other authors.
The implementation of a morphometric analysis, based on automatic techniques, for the delineation of landforms has proven useful by several authors when characterizing a region morphologically or geomorphologically, since it takes into consideration the characteristics of the terrain surrounding each analyzed cell and allows evaluating the entire area in a shorter time compared to a manual analysis only; In the case of the present study, allowing the identification of the location of the summits of the elevations and delineation of the basal area of these, and, consequently, determination of their characteristics (height, basal area, length, width, minimum slope).
However, since the application of automatic techniques implies the use of initial parameters, it is possible that the results may vary depending on these, especially in those areas that present elevations very close to each other (southeast of the study area) on the scale of analysis. To this is added the limitation derived from the data coverage, where there is difficulty in the delineation of the elevations at the edges. Therefore, it is important that there is manual intervention at the end of each procedure, so that intermediate results can be verified and adjusted according to the characteristics of the study area where appropriate.
On the other hand, those zones that present elevations very close to each other and that are located on larger features are also affected by the ambiguity of certain definitions at the moment of selecting their denomination, where an elevation may meet the definition or criteria of more than one generic term.
Nevertheless, the characteristics and names determined from the applied methodology provide support for the presentation of future proposals of names of submarine reliefs to the GEBCO Subcommittee on Undersea Feature Names (SCUFN), in relation to the elevations of the study area. Except for those that presented difficulties in their characterization (elevations to the southeast of the study area), where a reevaluation of these is suggested.
References
Christie, D. M., Duncan, R. A., McBirney, A. R., Richards, M. A., White, W. M., Harpp, K. S., & Fox, C. G. (1992). Drowned islands downstream from the Galapagos hotspot imply extended speciation times. Nature, 355(6357), 246-248. https://doi.org/10.1038/355246a0
De Reu, J., Bourgeois, J., Bats, M., Zwertvaegher, A., Gelorini, V., De Smedt, P., ... Crombé, P. (2013). Application of the topographic position index to heterogeneous landscapes. Geomorphology, 186, 39-49. https://doi.org/10.1016/j.geomorph.2012.12.015.
ESRI (2021). How Focal Statistics works. Retrieved June 18, 2023, from https://desktop.arcgis.com/en/arcmap/10.6/tools/spatial-analyst-toolbox/how-focal-statistics-works.htm
Flüh, E. R., Bialas, J., & Charvis, P. (2001). South American Lithospheric transects across volcanic ridges (Salieri), Cruise Report SO 159. Kiel, Germany.
Gutscher, M. a., Malavieille, J., Lallemand, S., & Collot, J. Y. (1999). Tectonic segmentation of the North Andean margin: Impact of the Carnegie Ridge collision. Earth and Planetary Science Letters, 168(3-4), 255-270. https://doi.org/10.1016/S0012-821X(99)00060-6.
Harpp, K. S., Wanless, V. D., Otto, R. H., Hoernle, K., & Werner, R. (2005). The Cocos and Carnegie Aseismic Ridges: a Trace Element Record of Long-term Plume-Spreading Center Interaction. Journal of Petrology, 46(1), 109-133. https://doi.org/10.1093/petrology/egh064
Harpp, K. S., & White, W. M. (2001). Tracing a mantle plume: Isotopic and trace element variations of Galapagos seamounts. Geochemistry, Geophysics, Geosystems, 2(6), n/a-n/a. https://doi.org/10.1029/2000GC000137
Harris, P. T., Macmillan-Lawler, M., Rupp, J., & Baker, E. K. (2014). Geomorphology of the oceans. Marine Geology, 352(June), 4-24. https://doi.org/10.1016/j.margeo.2014.01.011.
Hey, R. (1977). Tectonic evolution of the Cocos-Nazca spreading center. Bulletin of the Geological Society of America, 88(10), 1404-1420. https://doi.org/10.1130/0016-7606
IHO (2013). Standardization of Undersea Feature Names: Guidelines, Proposal Form, Terminology (Vol. 6). Monaco: International Hydrography Organization.
INOCAR. (2010). Name Proposal for Megaprint Undersea Feature. Retrieved from https://legacy.iho.int/mtg_docs/com_wg/SCUFN/SCUFN24/SCUFN_proposals/Ecuador/07_Megaprint_Seamount.pdf
IOC-IHO/GEBCO. (2011). 24th SCUFN MEETING. In GEBCO Sub-Committee on Undersea Feature Names (SCUFN). Retrieved from https://www.gebco.net/about_us/meetings_and_minutes/documents/gebco_scufn_24.pdf
Jenness, J., Brost, B., & Beier, P. (2013). Land Facet Corridor Designer: Extension for ArcGIS. Retrieved from http://www.jennessent.com/arcgis/land_facets.htm
Malfait, B. (1974). The Carnegie Ridge Near 86°W.: Structure, Sedimentation and Near Bottom Observations. Oregon State University.
Malfait, B., & van Andel, T. H. (1980). A modern oceanic hardground on the Carnegie Ridge in the eastern Equatorial Pacific. Sedimentology, 27(5), 467-496. https://doi.org/10.1111/j.1365-3091.1980.tb01643.x.
Michaud, F., Chabert, A., Collot, J. Y., Sallarès, V., Flueh, E. R., Charvis, P., ... Bialas, J. (2005). Fields of multi-kilometer scale sub-circular depressions in the Carnegie Ridge sedimentary blanket: Effect of underwater carbonate dissolution? Marine Geology, 216(4), 205-219. https://doi.org/10.1016/j.margeo.2005.01.003.
Michaud, F., Collot, J. Y., Ratzov, G., Proust, J. N., Dano, A., Lebrun, J. F., ... De Min, L. (2018). A honeycomb seafloor morphology in carbonate sediment of the Carnegie Ridge (offshore Ecuador): Formation and potential geodynamic significance. Geology, 46(11), 979-982. https://doi.org/10.1130/G45285.1.
Pazmiño, N. (2005). Sediment Distribution and Depositional Processes on the Carnegie Ridge Sediment Distribution and Depositional Processes on the Carnegie Ridge (Texas A&M University). Retrieved from http://hdl.handle.net/1969.1/2438
Picard, K., Brooke, B. P., Harris, P. T., Siwabessy, P. J. W., Coffin, M. F., Tran, M., ... Sullivan, J. (2018). Malaysia Airlines flight MH370 search data reveal geomorphology and seafloor processes in the remote southeast Indian Ocean. Marine Geology, 395(November 2017), 301-319. https://doi.org/10.1016/j.margeo.2017.10.014.
Sallarès, V., & Charvis, P. (2003). Crustal thickness constraints on the geodynamic evolution of the Galapagos Volcanic Province. Earth and Planetary Science Letters, 214(3-4), 545-559. https://doi.org/10.1016/S0012-821X(03)00373-X
Sallarès, V., Charvis, P., Flueh, E. R., Bialas, J., Agudelo, W., Anglade, A., ... Yates, B. (2005). Seismic structure of the Carnegie ridge and the nature of the Galapagos hotspot. Geophysical Journal International, 161(3), 763-788. https://doi.org/10.1111/j.1365-246X.2005.02592.x.
Sinton, C. W., Christie, D. M., & Duncan, R. A. (1996). Geochronology of Galapagos seamounts. Journal of Geophysical Research: Solid Earth, 101(B6), 13689-13700. https://doi.org/10.1029/96JB00642.
Stagpoole, V., & Mackay, K. (2022). Cookbook for Generic Terms of undersea feature names. Retrieved from https://iho.int/en/scufn35-2022
Tagil, S., & Jenness, J. (2008). GIS-Based Automated Landform Classification and Topographic, Landcover and Geologic Attributes of Landforms Around the Yazoren Polje, Turkey. Journal of Applied Sciences, 8(6), 910-921. https://doi.org/10.3923/jas.2008.910.921
van Andel, T. H., Heath, G. R., Bennett, R. H., Bukry, J. D., Charleston, S., Cronan, D. S., ... Yeats, R. S. (1973). Site 157. In Initial Reports of the Deep Sea Drilling Project, 16 (pp. 12-14). https://doi.org/10.2973/dsdp.proc.16.104.1973
van Andel, T. H., Heath, G. R., Malfait, B. T., Heinrichs, D. F., & Ewing, J. I. (1971). Tectonics of the Panama basin, eastern Equatorial Pacific. Bulletin of the Geological Society of America, 82(6), 1489-1508. https://doi.org/10.1130/0016-7606(1971)82[1489:TOTPBE]2.0.CO;2
Weiss, A. (2001). Topographic position and landforms analysis. Poster Presentation, ESRI User Conference, San Diego, CA, 64, 227-245. Retrieved from http://scholar.google.com/scholar?hl=en&btnG=Search&q=intitle:Topographic+Position+and+Landforms+Analysis+Analysis#0
Werner, R., Ackermand, D., Worthington, T., & Shipboard Scientific Party (2000). Cruise Report SONNE 144-3 PAGANINI 3, Panama Basin and Galapagos Plume. Kiel, Germany.
Werner, R., Hoernle, K., Barckhausen, U., & Hauff, F. (2003). Geodynamic evolution of the Galápagos hot spot system (Central East Pacific) over the past 20 m.y.: Constraints from morphology, geochemistry, and magnetic anomalies. Geochemistry, Geophysics, Geosystems, 4(12). https://doi.org/10.1029/2003GC000576
Witt, C., & Pazmiño, N. (2010). Geology and morphology of the ocean floor along the Carnegie Range. In N. Pazmiño, H. Gómez, & V. Sallarès (Eds.), Natural Extension of the Galapagos Shelf over the Carnegie Ridge (First, pp. 41-83). Guayaquil: Comisión Nacional del Derecho del Mar (CNDM).

