

Artículo de Investigación
Análisis en Procesos de Producción del Sector Bananero de acuerdo a la Norma Sostenible RAS e ISO (14001-9001) durante la emergencia sanitaria Covid-19
Analysis in Production Processes of the Banana Sector according to the Sustainable Standard RAS and ISO (14001-9001) during the Covid-19 health emergency
Ecuadorian Science Journal
GDEON, Ecuador
ISSN-e: 2602-8077
Periodicidad: Semestral
vol. 5, núm. Esp.4, 2021
Recepción: 01 Agosto 2021
Aprobación: 31 Octubre 2021

Como citar: Panchez , R., Saquinaula , J., López , J., Cabal , A., & Vera , D. (2021). Análisis en Procesos de Producción del Sector Bananero de acuerdo a la Norma Sostenible RAS e ISO (14001-9001) durante la emergencia sanitaria Covid-19. Ecuadorian Science Journal, 5(4), 42-60. DOI: https://doi.org/10.46480/esj.5.4.169
Resumen: Pocas veces se ve el interés que se le otorga a las empresas que tienen como actividad comercial y económica el sector agroindustrial, dejando de lado el impacto económico que podría otorgarle al país. En este documento pretendemos hablar acerca de las empresas bananeras del sector agroindustrial ubicadas en la ciudad de Milagro y sus recintos aledaños, y cuáles son los desafíos a los que se enfrentan y sus principales problemas que como empresa enfrentan principalmente a raíz de la pandemia covid-19 que azotó al país en el pasado año 2020. La presente investigación tuvo como objetivo analizar la productividad de los procesos de producción de planta empacadora de banano mediante la aplicación de normativas ISO 9001 y normas de inocuidad y acreditación de exportación de la fruta RAS (Rainforest Alliance Sostenible), para ello aplicamos técnicas y herramientas de ingeniería para identificar los problemas que enfrentan esas empresas (diagramas de flujo, diagramas PESPC, diagramas de operaciones, entre otros). Como resultado se mostró el problema que enfrentan las empresas del sector bananero al aplicar herramientas de diagramas de Ishikawa, Principio de Pareto, Diagrama Flujo de operaciones y árbol de problema. Se propuso mejorar las operaciones del proceso de empaque para disminuir tareas y actividades innecesarias optimizando el tiempo en planta empacadora y de esta forma aumentar la productividad dentro de la empresa. Se recomendó aplicar hojas de control, fichas técnicas base a la normativa 9001 y capacitar al personal de campo, cosecha y empaque.
Palabras clave: Productividad, Procesos, Banano, ISO9001-14001, RAS, calidad.
Abstract: You rarely see the interest that is given to companies that have the agro-industrial sector as their commercial and economic activity, leaving aside the economic impact that it could have on the country. In this document we intend to talk about the banana companies of the agro-industrial sector located in the city of Milagro and its surrounding areas, and what are the challenges they face and their main problems that as a company they face mainly as a result of the covid-19 pandemic. 19 that hit the country in the past year 2020. The objective of this research was to analyze the productivity of the production processes of the banana packing plant through the application of ISO 9001 regulations and standards of safety and export accreditation of the RAS fruit (Sustainable Rainforest Alliance), for this we apply engineering techniques and tools to identify the problems faced by these companies (flow diagrams, PESPC diagrams, operations diagrams, among others). As a result, the problem faced by companies in the banana sector was shown when applying Ishikawa diagram tools, Pareto Principle, Operations Flow Diagram and problem tree. It was proposed to improve the operations of the packaging process to reduce unnecessary tasks and activities, optimizing time in the packing plant and thus increase productivity within the company. It was recommended to apply control sheets, technical sheets based on the 9001 standard and to train field, harvest and packing personnel.
Keywords: Productivity, Processes, Banana, ISO9001-14001, RAS, quality.
Introducción
Este análisis en los procesos de producción del sector bananero se presentan enfoques de ingeniería, para analizar la productividad de empresas tipo agroindustriales del sector bananero y como se puede mejorar algún aspecto particular a raíz de la emergencia sanitaria que genero el Covid-19. Para ello se van a analizar los procesos de las Haciendas de la ciudad de Milagro y recintos aledaños.
Se escogió la ciudad de Milagro y recintos aledaños puesto que se observó una gran demanda en producción de banano dentro de la región. La mayoría de estas pequeñas empresas no cuentan con una infraestructura adecuada y tampoco aplican normas de inocuidad, calidad, seguridad y salud ocupacional, lo cual incide en ineficiencia de los procesos y un producto de baja calidad.
Para la realización de este Análisis se necesitó tener un completo conocimiento detallado sobre los procesos de producción del banano. Luego de obtener el levantamiento de información; se pudo constatar en que parte de los procesos se puede lograr una mejora continua. En este artículo se aplican conocimientos de Ingeniería de Métodos y Dirección de Operaciones, Sistemas Integrados de Gestión, demostrando su importancia para identificar procesos que requieran aplicar mejora continua y contribuir a la producción logrando una alta productividad dentro de las empresas agroindustriales. Para el estudio se identificarán los procesos de producción, normativas aplicadas al proceso, se realizará el análisis de productividad durante la emergencia sanitaria covid-19; finalmente se presentará la propuesta para la mejora en los procesos de producción en planta empacadora del sector bananero.
La importancia de la productividad en las empresas agroindustriales del Sector Bananero.
Ecuador es uno de los primeros países exportadores de banano en el mundo, contando con un mercado segmentando en 5 continentes, gracias a su sabor, textura y calidad de la fruta, sin embargo, una de las debilidades que tiene el país es la productividad dentro de sus campos de producción. En el país se registra cerca de 8.581 productores de banano con una extensión de producción menor de 30 hectáreas denominándolas como pequeñas empresas del sector, a ello se le suma la falta de apoyo inversionista por parte de grandes empresas y esto ocasiona que exista una baja productividad en las pequeñas empresas. Sin embargo, algunas el banano ecuatoriano cuenta con tal demanda en mercados internacionales como es el caso de Corea del Sur quien paga hasta un 30% de arancel al igual que Japón y China quienes pagan un peso arancelario hasta del 20% y 10%, según datos de Acorbanec (Vistazo, 2020).
La actividad económica del sector bananera es muy importante a diferencia de otros sectores, ya que desde el año 1998, si se observa la matriz de insumos sumado a eso la actividad de transporte, industrias de papel y cartón generan gran parte de ingresos beneficiando al país y al propio gobierno, dicha matriz representa cerca del 34% en ingresos del sector bananero y de los cuales cada centavo de dólar, es decir 0.34 ctvs. son absorbidos por otros sectores (Rosero, 2001).
Países Consumidores del Banano Ecuatoriano
Ecuador es uno de los primeros países que exporta mayor cantidad de banano de calidad, gracias a su calidad, sabor y textura, es por ello que ecuador exporta su fruta a los mercados extranjeros, de los cuales se encuentran países como:
| Destino | % fruta Exportada |
| Unión Europea | 26,57% |
| Rusia | 20,11% |
| Medio Oriente | 16,05% |
| Estados Unidos | 9,38% |
| Asia Oriental | 7,17% |
| Cono Sur | 6,64% |
| Europa | 5,42% |
| África | 5,22% |
| Reino Unido | 1,79% |
| Nueva Zelanda | 0,51% |
| Noruega | 0,50% |
Según (Dirección, 2021), El Ministerio de Agricultura, Ganadería, Acuacultura y Pesca (MAGAP), estableció el nuevo precio para el año 2021 en las cajas de banano, misma información que fue compartida por el ministro Javier Ponce; en las cuales se especifica lo siguiente:
| Costo caja de banano año 2021 | |
| Caja | Precio |
| 41.5 Lb | $6,00 |
| 43 Lb | $6,22 |
| 22XU (18.14 Lb) | $6,40 |
Costo de producción
Ecuador representa un costo entre equipos y herramientas del 24.9%, en lo que respecta al costo de la mano de obra esta se ubica de acorde al salario básico del país. Al ser el ecuador un país dolarizado esto aumentara el costo de la mano de obra y del diésel, lo cual representaría más adelante un costo adicional por transporte (Rosero, 2001).
Costo de transporte
El costo de transporte de la fruta hacia el puerto de embarcación represente acerca del 7.33% del valor de una caja de banano. Este costo se debe a que las plantaciones de banano y sus instalaciones en su mayoría se encuentran cerca del puerto de embarcación donde se encuentran los buques (Rosero, 2001).
RAS
La normativa RAS o Rainforest Alliance trabaja con la finalidad de la conservación de la biodiversidad y busca asegurar medios de vida sostenibles transformando las prácticas de uso de suelo, las prácticas empresariales y el comportamiento de los consumidores (Rainforest Alliance, 2017).
ISO 9001
La normativa ISO 9001, especifica los requisitos para los sistemas de gestión de la calidad aplicables a toda organización que necesite demostrar su capacidad para proporcionar productos que cumplan los requisitos de sus clientes y los reglamentos que le sean de aplicación y su objetivo es aumentar la satisfacción del cliente (CAMPANA, 2007).
ISO 14001
La normativa ISO 14001 existe con la finalidad de que las empresas puedan mantenerse comerciando sin ignorar sus responsabilidades con el medio ambiente, a su vez le brinda una buena imagen comercial, lo que aumenta las probabilidades de aumentar sus ventas o prestar servicios en el futuro.
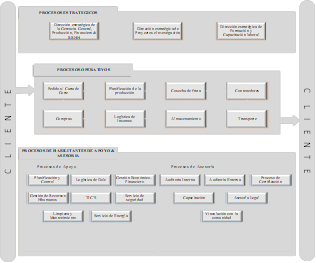
METODOLOGÍA
El estudio está enfocado en empresas bananeras que se encuentran ubicadas en la ciudad de Milagro. Dentro de las instalaciones de las haciendas podemos encontrar una infraestructura edificada y equipada adecuadamente para llevar a cabo las operaciones del proceso productivo de la elaboración de cajas de banano. Estas empacadoras cuentan con: Bodegas de almacenamiento para material de campo, cosecha, empaque; Empacadora, maquinaria instalada, Bombas de suministro de agua; Galpón de almacenamiento de combustible, parqueadero, oficinas.
Cosecha
Empaque
Norma ISO
Norma RAS
Global GAP
Procesos productivos
Diagrama Padre del proceso de producción
Diagrama Hijo del proceso de producción
Cadena de Suministro de la empresa para el pedido de material de las cajas de banano
Diagrama de flujo de procesos
Diagrama de flujo de procesos
Diagrama de estructura Jerárquica en la empresa
Mapa de Procesos estratégicos del proceso de producción de banano
Mapeo de procesos de empresa bananera
Etapa de recolección de datos
Etapa 1: Recolección
Etapa 2: Medición
Etapa 3: Análisis de datos
Para el levantamiento de información se procede a realizar entrevistas y permiso al acceso de información con

Descripción
La finalidad de recolectar valores cuantitativos de cosechas, producción, logística, pedidos, despachos, distribución y estado de bodegas, etc.
Población de estudio
La población en este estudio dentro del sector bananero es de 22 Haciendas bananeras existentes, de las cuales 14 son medianas empresas y 8 pequeñas empresas del sector de Milagro y recintos aledaños.
Tipo de muestra
La muestra de este este estudio es de tipo no probabilístico.
Análisis de datos
El estudio se realizó en la hacienda San Antonio Ubicada en la ciudad de Milagro, la misma que cuenta con una estructura jerárquica organizacional consolidada y sólida; la misma que ha permitido que siga en constante crecimiento de manera que actualmente se encuentran exportando banano al exterior.
Diagrama del Proceso Padre: Proceso de Cosecha

El proceso de cosecha se lleva a cabo bajo una planificación dada por una orden de producción la misma que emite las empresas exportadoras de banano, las mismas que establecen bajo el contrato de compra de banano. El proceso de corte de banano se basa bajo el sistema de cintas, estas cintas de color determinan las semanas que tiene un racimo desde que este salió de la bellota; es decir determina la edad del banano, cada semana la cinta va variando lo cual el seguimiento de estas la lleva internamente la empresa y la compañía exportadora de banano, es así como se determina la proyección de cajas de banano a producir cada semana.
Contar con certificación de la Normativa RAS (Rainforest Alliance)
Contar con certificación de la Normativa Global GAP
Control Sanitario;
Entre otros.
Jefe de palanca
Cunero
Arrumador
Garrochero o aviador de transporte de banano
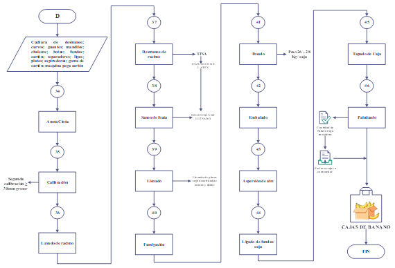
El jefe de palanca es quien realiza el corte del subtallo del banano, para que el cunero sostenga el racimo en la cuna para evitar estropeo de la fruta, mientras que el arrumador coloca el racimo en las garruchas, estas se colocan en un comboi de aproximadamente racimos a transportar por cada garruchero hasta el patio de racimo en empacadora. Una vez el racimo se encuentre en el patio de racimo se procede a calibrar la fruta para constatar que el grosor este bajo las especificaciones de contrato. El siguiente paso será desflorar el racimo para lograr una imagen estética del producto y evitar pudrición por hongos, luego se procede a realizar el lavado del racimo y previa inspección rápida para enviar al área de desmanee para lograr el empaque de banano en las cajas.

Las herramientas que se necesitan para el proceso de corte son: Podón de corte; Cuna; Garrucha; Curvos y Espigones.
Material para el equipo de protección del personal de cosecha: Cascos; Guantes; Botas y Fajas de cintura.
Como salida del proceso se obtiene banano de calidad listo para empezar el proceso de empaque.
Enfoque de Procesos: Diagrama PEPSC de la ISO 9001 empleado para el proceso de elaboración para cajas de banano
Para el enfoque de procesos del empaque de banano se procede a delimitar el área de estudio, definiendo el límite inicial todo aquello que sucede seguido del proceso de cosecha; y como límite final estableciendo en la culminación de las cajas de banano. Dentro del proceso se encontraras controles y recursos los mismos que ayudaran al proceso.
Supervisor de cuadrilla
Anota cinta
Desflore
Calibrador
Lava racimos
Desmanador
Saca protector
Saneador
Llenador
Etiquetador
Pesador
Fumigador
Embalador
Tapador
Paletizador
Pega cartón
Una vez el racimo se encuentra en empacadora se procede a retirar la funda de protección que trae el racimo, se desflora el racimo por completo y se calibra el grosor del dedo de la fruta; durante este tiempo una persona encargada de llevar registros de embarque apuntara el color de cinta de cada racimo, lote del que proviene el racimo y el peso para posterior lavar el racimo y evitar que el látex se escurra por los dedos del racimo, una vez listo el racimo se transporta al área de desmanee donde se procederá a retirar las manos y retirar los discos de protección que trae el racimo. Luego de este procedimiento se realiza previa inspección en tinas para constatar que el racimo no contiene hongos causados por erwinia o mancha roja, una vez verificado se procede a sanear

la fruta y realizar corona de manos del racimo bajo especificaciones de carta de corte, dentro del saneo de la fruta consiste en retirar dedos con imperfecciones de cada mano o retirar manos en mal estado provocado por estropeo de fruta o cuello roto.
Una vez saneado el banano se realiza una nueva inspección para que el banano llegue al área de llenado, el llenado de platos de banano se realiza en bandejas de plástico donde se coloca las manos de banano a un peso que puede variar según el tipo de caja que se vaya a realizar y su lugar de destino, se etiqueta cada dedo del banano con sticker de la marca de la caja, se fumiga la corona del banano para evitar pudrición y que tenga una maduración temprana. Los platos de banano

una vez etiquetados y fumigados se procede a repesar y transportarlos al área de embalado.
En el proceso de embalado, el banano se coloca en una funda perforada dentro de la caja de banano, se aspira la caja para retirar el aire de la funda, se liga y se procede a tapar la caja para transportarla al área de paletizado y colocar las cajas en el contendor.
Dentro de la elaboración de estas cajas de banano se llevan controles y registros, donde el auxiliar de oficina se encarga de realizar registros PB9 donde se registran la cantidad de racimos cosechados, rechazo, merma, ratio, entro otros datos de producción, se realiza el control de embarque en documentos digitales, el control de documentación del contendor y sello, Control de calidad, control de producción, también se verifica que las cajas contengan el sello de certificación de la fruta la misma que se obtiene gracias al GGN; código que se obtiene tras obtener la certificación de las normativas del RAS.
El personal de cuadrilla varía según el tamaño de la empresa y capacidad de personal en planta de empacadora.
Tiempo de operación
El reporte de actividades muestra las actividades que se realizan dentro del empaque de banano y después de varios muestreos de tiempos se obtuvo un promedio por cada actividad realiza dando un promedio de 12 minutos con 24 segundos para la realización de cada caja de banano.

| Actividades y Tiempos de Empaque de banano | ||||
| Sección | Operación | Actividad | Tiempo de ejecución | |
| Desmanee | Desglosar el racimo de banano | Cortar cada mano del racimo | 50 seg - 1min | |
| Retirar protector | 23,83 seg | |||
| Lavar Protector | 14,30 seg | |||
| Desflore | Retirar flor de cada mano del racimo | Retirar flor | 58,88 seg - 1min | |
| Retirar funda | 04,82 seg | |||
| Anotar cinta | 38,95 seg | |||
| Calibración | Calibración | Calibrar dedos del racimo | 05,12 seg | |
| lavado | Lavado de racimo | Retirar ceniza y látex del racimo | 08,89 seg | |
| Saneo | Saneo de manos | Retirar dedos con defectos | 09,33 seg | |
| Llenado | Llenado de platos | Llenar platos con clúster de manos | 09,69 seg | |
| Etiquetado | Etiquetar manos | Etiquetar cada mano del clúster con sellos de la marca de la empresa exportadora | 09,35 seg | |
| Pesado | Pesar platos | Pesar cada plato con los clúster del racimo | 07,25 seg | |
| Fumigado | Fumigar | Fumigar los Clúster de banano | 06,39 seg | |
| Embalado | Embalar | Colocar cada Clúster de banano en la caja | 51,25 seg - 1 min | |
| Aspersión | Aspersión de aire | Extraer el aire de las cajas de banano para evitar humedad | 17,46 seg | |
| Tapado de caja | Tapado | Tapar la caja de banano y marcar el peso de la caja | 07,87 seg | |
| Pegado de Cartón | Pegar + Botar cartón | Botar cartón por los rodillos de distribución | 05,78 seg | |
| Pegar cartón | 7 seg | |||
| Paletizado | Paletizar las cajas | Colocar las cajas de banano en el pallet para enviar a contenedor | 6,24 min | |
Mapeo de Procesos

Cadena de valor del proceso de empaque

Actividad productiva en el año 2020
Desde el año 2020 a raíz del conocimiento del Covid-19 el sector económico se ha visto afectado por la pandemia, afectando no solo a la vida humana sino también la mano de obra del país causando el desempleo. Sin embargo, en el sector agrícola no se ha visto tan afectada a nivel productivo.

| Mes | Año | Total cajas producidas | % Merma |
| Diciembre | 2020 | 29653 | 16,04% |
| Noviembre | 2020 | 27579 | 16,30% |
| Octubre | 2020 | 35481 | 17,43% |
| Septiembre | 2020 | 33590 | 15,69% |
| Agosto | 2020 | 29484 | 19,05% |
| Julio | 2020 | 30163 | 18,54% |
| Junio | 2020 | 24402 | 15,56% |
| Mayo | 2020 | 40157 | 13,79% |
| Abril | 2020 | 32871 | 12,60% |
| Marzo | 2020 | 30423 | 11,72% |
| Febrero | 2020 | 28592 | 11,42% |
| Enero | 2020 | 30995 | 12,00% |
Normativa Rainforest Alliance Sostenible para la acreditación en la certificación del banano.
La normativa Rainforest Alliance según el punto del ‘’Área de Mantenimiento y Mejora Continua: Gestión del administrador de grupo de apoyo a sus miembros ‘’ por parte de los productores y empresas es importante que las bodegas cuenten
con una distribución adecuadas para el almacenamiento por separado de las herramientas según el área de producción, así mismo que los materiales que se almacenen en sus bodegas no sean químicos inflamables que causen daño al medio ambiente, promoviendo el cuidado de la flora y la fauna. El dimensionamiento de cada bodega debe de ser acorde a su capacidad de almacenamiento, contar con equipos de protección personal para el ingreso de las mismas.
Normativa ISO 9001 aplicada a la mejora continua y proveedores para las haciendas del sector bananero en la ciudad de Milagro
Se identificó la cadena de suministro para la entrega del material de cartón para el proceso de producción en el empaque de las cajas de banano.
Sistemas Integrados de Gestión: ISO 14001 Almacenamiento de Información en haciendas bananeras
Actualmente las empresas agroindustriales han demostrado total capacidad de innovación, cambio y tecnología, lo que les ha permitido a puertas abiertas expandirse a mercados internacionales, brindando servicios de calidad, productos con altos estándares, dejando de lado técnicas de trabajo obsoletas.
En la actualidad son muy pocas las haciendas que utilizan un sistema automatizado para el manejo de la información en un servidor de red, debido a su tamaño y miedo a la innovación.
Banpro
Evolution
Microsoft Excel
Sistema de biométrico

RESULTADOS
Los datos obtenidos durante la recolección de información dentro de las empresas bananeras de milagro y recintos aledaños, fueron utilizados para poder tener una idea del nivel de productividad de estas empresas, para poder realizar un análisis comparativo de sus diferencias y sus fortalezas.
Árbol de problemas
Diagrama de espina de pescado: Diagrama Ishikawa
Principio de Pareto 80/20
Diagrama de flujo de procesos
Tras conocer el problema que se presenta procedimos a realizar el árbol de problemas para conocer las causas y efectos y saber en qué parte del proceso se encuentra el problema y como solucionarlo a futuro.
Árbol de Problemas en hacienda bananera
En el siguiente grafico se muestra el árbol de problema donde se presentan las causas y efectos del problema que se logró identificar en la muestra de estudio, para lo cual se evidencio como problema central un ‘’Retraso en la elaboración de las cajas de banano’’.
Para el análisis se presenta el diagrama de Ishikawa donde se presenta el problema central en el cual gracias a la encuesta se determinó que en la mediana empresa del sector bananero el problema se remonta en ‘’Largas Jornadas de trabajo en planta empacadora’’. A muchos de los trabajadores de planta les causa una gran molestia laborar hasta altas horas de trabajo en la mayoría de los días de producción
Diagrama de Ishikawa
En el diagrama de espina de pescado fueron expuestas las causas y efectos que fueron encontradas en planta de empaque, para efectuar un análisis efectivo y determinar en qué parte del proceso se encuentra el problema a las largas jornadas laborables fue necesario solicitar información documental donde se registran variantes importantes para realizar el análisis de Pareto.

Diagrama de Pareto: Principio del 80/20
En el conteo de incidencias se registraron los defectos que ocasionan una larga jornada laboral dentro del proceso de elaboración para cajas de banano.
Retraso en el proceso de producción
Baja Productividad; y
Improductividad Laboral
Paradas en el proceso de producción
Mala planificación del personal
Demora en el saneo de fruta
Tinas de banano vacías
Rotación del personal
Demora en el llenado de platos
Demora de combois en el área de desmanee
Mandiles rotos y en mal estado
El personal no usa la mascarilla
Falta de equipo de protección personal
Curvos en mal estado
Falta de material de limpieza en áreas de trabajo
Incorrecta manipulación de las herramientas de trabajo
Personal sin experiencia laborando en planta
Observemos en el Mapeo de procesos Operativos del área de empaque se puede divisar que la mayor cantidad de causas se encuentran en el proceso de Control de Calidad, los cuales el subproceso de Inspección de materiales y equipos de trabajo; y el subproceso de Evaluación están fallando dentro del proceso de producción de las cajas de cartón ocasionando largas jornadas laborales.

Conclusiones
Durante la emergencia sanitaria generada por el covid-19, el trabajo agroindustrial como es el caso del sector bananero no ha visto tan afectado debido al diseño de planta y cada estación de trabajo, los empleados se encuentran distanciados y de esta forma no se generan contagios favoreciendo al desempeño laboral.
Existe una falta de supervisión en el proceso de empaque, ocasionando largas horas de trabajo en planta empacadora.
Se evidencio en planta de empaque el inadecuado uso de los equipos de protección personal, ocasionando retrasos en la elaboración de las cajas de banano.
Se evidencio una mala administración del personal, falta de equipos de protección personal, herramientas de trabajo en mal estado, ocasionando desmotivación en el personal y baja productividad.
Recomendaciones
Se recomienda al personal encargado de la supervisión del personal de campo realizar una correcta inspección del trabajo para el cuidado del banano, llevando registros de las actividades y tareas que se realizan en campo.
Realizar controles de calidad en áreas de empaque y campo para asegurar la materia prima y reducir niveles de desperdicio, aplicando hojas de control otorgadas por autores del análisis para llevar el correcto control de las actividades.
Monitorear y revisar el correcto equipo de protección personal, debido a la pandemia y proporcionar herramientas que ayudan a prevenir contagios.
Agradecimientos
Agradezco la apertura de la hacienda por permitir llevar a cabo este análisis dentro de planta empacadora, por el aporte de información necesaria para el estudio, también a cada uno de los trabajadores de la empresa por su participación en entrevistas y encuestas, permitiendo concretar el análisis de productividad.
Referencias Bibliográficas
CAMPANA, M.F. (2007). Propuesta de diseño del Sistema de gestión de la calidad en eléctricos nacionales (ELENTRAC), según la Norma ISO 9001:2000. Quito
Dirección, N. (2021). Ministerio de Agricultura y Ganadería, MAGAP (Ministerio de Agricultura, Ganadería, Acuacultura y Pesca), Ecuador.
Rainforest Alliance. (2017). Rainforest Alliance Norma para Agricultura Sostenible, (Vol. 1.2).
Rosero, J.L. (2001). Un Análisis Sobre la competitividad del banano ecuatoriano. Economía. Banco Central del Ecuador, Ecuador.
Vistazo, R. (2020). Productividad: El desafío del sector bananero. Enfoque productivo, Ecuador.
Información adicional
Como citar: Panchez , R., Saquinaula , J., López , J., Cabal , A., & Vera , D. (2021). Análisis en Procesos de Producción del Sector Bananero de acuerdo a la Norma Sostenible RAS e ISO (14001-9001) durante la emergencia sanitaria Covid-19. Ecuadorian Science Journal, 5(4), 42-60. DOI: https://doi.org/10.46480/esj.5.4.169

