Resumen: Este proyecto se centra en la creación de un asistente virtual (Chatbot) dirigido a la comunidad estudiantil de las Instituciones de Educación Superior como herramienta para facilitar el acceso a la información solicitada con frecuencia sobre los procesos de matrícula y calificación de las IES durante los períodos pico de asistencia. Para ello, se utilizó metodología descriptiva para realizar una investigación del tema, que incluyó enfoques de recolección de datos como encuestas y entrevistas. El enfoque Scrum fue adaptado para el desarrollo del proyecto, permitiendo la flexibilidad de un progreso asegurado y la interacción regular con las partes interesadas del proyecto, lo que resultó en un alto grado de productividad. La interacción con el chatbot se realiza a través de una aplicación de teléfono inteligente que parece un chat de mensajería instantánea y se creó utilizando el marco Ionic y la tecnología de interfaz conversacional Dialogflow de Google.
Palabras clave: Asistente Virtual, Chatbot, Dialogflow, Aplicación Móvil, Ionic.
Abstract: This project focuses on the creation of a virtual assistant (Chatbot) aimed at the student community of Higher Education Institutions as a tool to facilitate access to frequently requested information on the enrollment and qualification processes of HEIs during the periods peak attendance. For this, a descriptive methodology was used to carry out an investigation of the subject, which included data collection approaches such as surveys and interviews. The Scrum approach was adapted for project development, allowing the flexibility of assured progress and regular interaction with project stakeholders, resulting in a high degree of productivity. The interaction with the chatbot is done through a smartphone application that looks like an instant messaging chat and was created using the Ionic framework and Google's Dialogflow conversational interface technology.
Keywords: Virtual Assistant, Chatbot, Dialogflow, Mobile Application, Ionic.
Artículo de Investigación
Desarrollo de un asistente virtual (chatbot) para mejorar el acceso a la información recurrente por los estudiantes de Instituciones de Educación Superior
Development of a virtual assistant (chatbot) to improve access to recurring information by students of Higher Education Institutions
Recepción: 05 Abril 2020
Aprobación: 15 Septiembre 2020

La innovación tecnológica ha arrojado a muchos tipos de empresas a un bucle, lo que ha obligado a muchas de ellas a reinventarse para mantenerse al día con los continuos cambios que traen las nuevas tecnologías. Las Instituciones de Educación Superior (IES) no son una excepción, y el objetivo de este proceso de adaptación al cambio es mejorar la calidad del servicio brindado a todas las entidades de su entorno, incluidos estudiantes, profesores, personal administrativo e incluso personas ajenas a la institución.
Según Almaraz Menéndez et al., (2017) dentro de su libro Análisis de la transformación digital de las Instituciones de Educación Superior indica que, las adaptación de las Tecnologías de Información y Comunicación (TIC) “está obligando a muchas universidades a crear más puntos de contacto digitales con sus estudiantes, actuales y potenciales, como parte de una estrategia multicanal integrada que abarca redes sociales, aplicaciones móviles y espacios web”, por lo tanto este desarrollo cobra importancia ya que contribuirá de forma positiva a la institución, debido a que mediante el uso de las Tecnologías de Información y Comunicación (TIC) se prevé mejoras dentro del servicio de atención estudiantil.
El avance de la informática, específicamente la Inteligencia Artificial (IA), el Procesamiento del Lenguaje Natural (PNL) y el Aprendizaje Automático (ML), ha ayudado al desarrollo de herramientas tecnológicas que permiten la automatización de procesos que requieren comprensión del lenguaje natural, como responder preguntas frecuentes a través de un chatbot.
Para tomar un ejemplo de Institución la Universidad de Guayaquil (UG) es una institución de educación superior pública, fundada en el año 1867. Actualmente, como parte de su infraestructura académica, consta de dieciocho facultades que ofertan 48 carreras de pregrado (Guayaquil, 2020) y, que anualmente reciben a más de 50 000 estudiantes.
A mediados de 2019, centrándonos en una de las facultades de la UG, en este caso la Facultad de Ciencias Físicas y Matemáticas (FCMF), el alto nivel de consultas estudiantiles que reciben las áreas de gestión de cada Carrera durante determinadas temporadas, por ejemplo, en el Al inicio de cada período académico durante los períodos de matrícula, los estudiantes tienen dudas sobre las formas de pago de los comprobantes que tienen valores a pagar en su matrícula, y requisitos que deben presentar ante la UG. También hay procesos adicionales que, aunque no son obligatorios, pueden ocurrir como resultado de un hecho forzado o no planeado por parte del estudiante, como la cancelación de un asunto, retiros voluntarios o fortuitos, etc.
El método típico de un estudiante para resolver sus preocupaciones sobre un proceso es que se acerque a un experto humano en el campo académico y le haga su pregunta.
Por otro lado, el personal operativo de cada una de estas secciones recibe diariamente una cantidad diferente de consultas de los estudiantes, y estas solicitudes son atendidas por orden de llegada.
Si el estudiante no tiene dudas adicionales después de que el analista experto le dé el asesoramiento adecuado al proporcionar la información necesaria, el servicio se completa; si hay otro estudiante en la fila, se inicia un nuevo procedimiento de consulta.
En la actualidad, la demanda va en aumento, ya que la comunicación directa y personal a la que tenía acceso el alumno con cada área académica de su carrera se está interrumpiendo en el tiempo y el espacio como consecuencia de la actual modalidad de estudio en línea, que se implementó a raíz de el estado de emergencia declarada por la pandemia Covid-19.
El trámite de consulta se realiza en esta modalidad por correo electrónico, el cual es emitido por el asesor de área por orden de llegada a la bandeja de entrada del correo, de la más antigua a la más reciente.
Para comparar estas dos modalidades, se examinan las siguientes variables:
En la modalidad presencial, la respuesta dada al estudiante era inmediata, debido a que la interacción era de forma personal, y, si se le presentaba otra duda relacionada la despejaba en tiempo real, mientras que, en la modalidad virtual, el tiempo de atención a la solicitud del estudiante se ve extendido.
Como fue descrito anteriormente, en la modalidad presencial la forma común en que el estudiante despejaba sus dudas era acercándose a los puntos de atención, es decir al departamento o secretaría correspondiente. Bajo la modalidad on-line este hecho se ve subsanado en cierta parte, ya que, al utilizar los medios electrónicos como canales para realizar consultas, evitan los perjuicios de movilidad que el estudiante pasaba para llegar al punto de consulta presencial, permitiendo así que el alumnado pueda efectuar sus consultas desde cualquier ubicación que se encuentre.
Las IES, cumplen un horario laboral de oficina, de 08H:30 a 17H:00 de lunes a viernes, por lo que, es natural que la atención y el despacho de las solicitudes o consultas de los estudiantes esté limitado bajo este tiempo en ambas modalidades. Adicionalmente, cabe mencionar que, en la modalidad presencial, los estudiantes de la jornada nocturna presentaban dificultades para acceder a la atención en ventanilla, debido a que su jornada de estudio difiere del horario laboral del personal administrativo de las áreas gestoras.
En ambas modalidades la forma en la que se gestionan las consultas estudiantiles es secuencial, es decir una a una, lo que, en temporadas de mayor concurrencia, llega a provocar encolamientos y una alta carga operacional dentro del área, sin contar que esta situación expone a los colaboradores a pasar por elevados niveles de estrés laboral.
Además de los puntos abordados, es evidente que, en general, las dudas que se atienden dentro de las áreas de gestión suelen ser repetitivas, lo que conlleva una pérdida de tiempo del colaborador, que de otro modo podría dedicarse a resolver consultas realmente complejas o realizar otras críticas. funciones de su cargo.
Dado lo anterior, la comunidad estudiantil también manifiesta que en ocasiones tiene dificultades para localizar la información que requiere, y que esto generalmente se debe a dos motivos: uno, a pesar de que la información ya ha sido generada, la publicación o actualización de esta información. no siempre es tan puntual, y que en otras ocasiones dicha publicación se realiza a tiempo, pero por tratarse de un portal con vasto contenido y distintas páginas que sustentan cada una de las facultades, es difícil ubicar la información que requiere.
Con la información recopilada se elaboró un diagrama de causas y efecto relacionado al problema de estudio como lo muestra la figura 1.

El personal administrativo que opera dentro de cada área gestora recibe a diario y durante todo el tiempo de su jornada laboral y fuera de ella, consultas frecuentes que generalmente depende de los procesos que se vayan a dar según el calendario académico, cada vez que se avecina una fecha para un determinado proceso los estudiantes realizan preguntas al respecto, notándose un considerable incremento en el número de consultas recibidas que impacta directamente en la operatividad del área.
Los estudiantes, por su parte, exigen un acceso rápido a la información que requieren, así como los atributos de inmediatez, alta disponibilidad y confiabilidad en esa información. Como resultado, se ha determinado que, en momentos de alta demanda de atención por parte de los estudiantes, el procedimiento de gestión de consultas de las áreas de gestión académica alcanza máximos puntos operativos y demora en estabilizarse.
Con base en lo expuesto, el desarrollo pretende ayudar a todas y cada una de las partes involucradas dentro de este proceso brindando las siguientes ventajas:
Liberar carga operacional a los colaboradores de las áreas académicas, mediante la atención automatizada de consultas frecuentes.
Los estudiantes no tendrán que consumir tiempo y recursos de movilidad para acceder a la información que necesitan.
La implementación de un chatbot que responda a las preguntas frecuentes de los estudiantes de las Facultades de una Institución de Educación Superior es una propuesta que permitirá potenciar la atención a los estudiantes, pues es una de las mejores herramientas para brindar una forma de interacción inmediata. con los estudiantes, y al ser un asistente virtual, ayudará a cumplir con la meta de atención que simula la omnipresencia del asesor, permitiendo que el estudiante tenga la posibilidad de interactuar con el asesor en cualquier momento.
La metodología de investigación empleada para cumplir con el objetivo de realizar un diagnóstico acerca de la problemática actual referente a la gestión de consultas frecuentes en temporadas de alta concurrencia es la metodología descriptiva.
La población de fueron los estudiantes matriculados en el período lectivo 2020-2021 ciclo I de la carrera de Ingeniería en Sistemas Computacionales quienes totalizan 1143.
Para garantizar que todos los estudiantes tengan las mismas posibilidades de ser incluidos en la muestra, la muestra de estudio se obtuvo mediante un procedimiento básico de muestreo probabilístico aleatorio.
El tamaño de la muestra se lo definió mediante la fórmula de la media poblacional, considerando un error máximo tolerable del 5%, siendo la cantidad total de estudiantes a encuestar de 296; más se tuvo una colaboración total de 278 estudiantes, con lo cual se logra un nivel de error máximo del 5.21% y con una confiabilidad del 95%.
El primer sistema informático de procesamiento de lenguaje natural fue creado en el Instituto de Tecnología de Massachusetts (MIT por sus siglas en inglés) por Joseph Weizenbaum en el año 1966. El nombre de este bot conversacional fue ELIZA y su finalidad era simular a una psicoterapeuta (Khan & Das, 2018). Desde aquel entonces se empezaron a crear proyectos con funcionalidades similares.
En el año 2011, también se marca trascendencia con el lanzamiento de Siri, el asistente de Apple, el cual ayuda a realizar tareas personales para los usuarios de iOS mediante el uso de una interfaz de lenguaje natural controlada por voz (Reehal, 2016).
Los chatbots son un tipo de asistente virtual, generalmente entrenados para fines específicos, es decir, la información o tareas que realizan se encuentran delimitadas por la entidad que lo entrena, esto es lo que marca la diferencia con los asistentes virtuales de tipo personal como lo son Siri de Apple, Google Assistant de Google, Alexa de Amazon, Cortana de Windows, entre otros.
Según (Galitsky, 2019), dentro de su libro Developing Enterprise Chatbots: Learning Linguistic Structures describe que un chatbot es “un sistema informático que funciona como una interfaz entre los usuarios humanos y las aplicaciones de software, utilizando el lenguaje natural hablado o escrito como medio principal de comunicación”.
Debido al auge de la Inteligencia Artificial en nuestro tiempo, existen decenas de proveedores de la nube que dentro de los servicios de IA que poseen, proporcionan plataformas que permiten crear interfaces conversacionales. Para elegir la herramienta correcta, se efectúa un análisis comparativo realizado a tres de estas plataformas, elegidas en virtud de la importancia que tienen a causa de los proveedores que las auspician y debido a la cantidad de usuarios que las usan.
Las plataformas elegidas son:
Watson Assistant, servicio perteneciente a la nube de la corporación multinacional de tecnología informática International Business Machines (IBM).
Dialogflow, servicio perteneciente a la nube de la compañía estadounidense Google.
Amazon Lex, servicio perteneciente a la nube de la compañía estadounidense de comercio electrónico y servicios de computación en la nube Amazon.

La elección de la plataforma de interfaz conversacional más conveniente para el proyecto estará basada en el análisis de cinco puntos, estos son:
Para este proyecto se concibe la idea de que un chatbot es un programa informático dotado con IA, el cual interactúa con los humanos mediante lenguaje natural simulando ser otro humano, con la finalidad de agilizar las interacciones conversacionales (en este caso a base de texto) entre la entidad que lo implementa y los usuarios interesados (Følstad & Taylor, 2021).
Según (Deng & Liu, 2018), en su libro Deep Learning in Natural Language Processing indican que “desde una perspectiva de ingeniería, el PLN se preocupa por cómo desarrollar aplicaciones prácticas novedosas para facilitar las interacciones entre las computadoras y los lenguajes humanos”.
Los motores PLN se encargan de recibir las intenciones del usuario, procesarlas, interpretarlas y eventualmente producir una respuesta en lenguaje natural al humano.
La solución propuesta para la problemática presentada es la creación de un chatbot que responda las preguntas frecuentes de los estudiantes de la carrera de Ingeniería en Sistemas computacionales, referente a los procesos de matriculación y titulación, el cual va a estar formado por la siguiente arquitectura tecnológica como se muestra en la Figura 3.

El control de las sesiones e interacciones de los usuarios con la aplicación se realizará desde un sistema web cuya arquitectura se muestra en la figura 4.
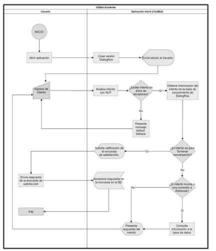
El uso de la aplicación inicia con la creación de la sesión en Dialogflow emitiendo un mensaje de bienvenida al usuario, y es aquí, donde el usuario realiza su primera interacción conversacional (intent) con el chatbot. Dialogflow analiza la intención del usuario mediante su motor de NLP y verifica si recae en alguno de las intenciones creados en el entrenamiento (Aberje, 2019).

Si la intención es encontrada, Dialogflow devuelve la respuesta programada, si no, presentará un mensaje que es por default que pedirá que la consulta sea realiza de otra forma. Si el usuario ha llegado a un nodo final del camino del árbol de decisiones, el chatbot preguntará al usuario si desea terminar la conversación, si el usuario decide no terminar la conversación se lo redireccionará al menú principal del chatbot, caso contrario presentará un mensaje de despedida, sin embargo sea cual sea la elección que el usuario haya realizado el chatbot pedirá una encuesta de satisfacción que calificará si la información proporcionada fue de utilidad para el usuario que la consultó. El diagrama de flujo del chatbot se muestra en la figura 5.

Según los resultados de una encuesta a 278 estudiantes de Ingeniería en Sistemas Computacionales, el 52,88% dice que la principal forma de despejar sus dudas en la modalidad presidencial es acudir a las ventanas de consultas desde el área de gestión correspondiente, mientras que, en la modalidad online, correo electrónico y el sitio web oficial de UG son las dos opciones más populares con 27,34% y 32,37%, respectivamente.
Los estudiantes encuestados consideran que entre las características más importante que un chatbot debe tener es la alta disponibilidad del servicio (24/7) como se muestra en la tabla 1.

Las pruebas de la simulación conversacional fueron realizadas con éxito teniendo una ejecución de la simulación con el agente conversacional mediante la consola de Dialogflow, como se muestra a en la Figura 6.

También se realizaron simulaciones conversacionales en la aplicación desarrollada como lo muestra la figura 7.
Según las estadísticas de la encuesta de satisfacción realizada a los estudiantes dentro de sus interacciones con el chatbot demuestran que aproximadamente en el 75% de las conversas el asistente virtual ha presentado información de utilidad para la comunidad estudiantil, mientas que el 25% restante declara que no.

Se diagnosticó el proceso de gestión de consultas de los procesos de matriculación y titulación efectuados por las áreas de Secretaría General y la Unidad de Integración Curricular y Seguimiento a Graduados de la Carrera de Ingeniería en Sistemas Computacionales mediante entrevista realizadas a las analistas de las mencionadas áreas, quienes nos brindaron toda la información necesaria para determinar la problemática, las causas, efecto y las necesidades que se suplieron con la aplicación.
Con el desarrollo del asistente virtual se facilitó la emisión de respuesta rápidas con alta disponibilidad de servicio sin importar el lugar y la hora en la que el usuario se encuentre, esto se logró mediante la utilización de las más optimas herramientas elegidas a través de un minucioso análisis y diseño del Proyecto.
Para mejorar el agente conversacional es importante entrenarlo con más información de otros departamentos para que este pueda brindar respuestas generalizadas a los estudiantes.
Como citar: : León-Granizo, O., León-granizo, M.,
(2021). Desarrollo de un asistente virtual (chatbot) para mejorar el acceso a
la información recurrente por los estudiantes de Instituciones de Educación
Superior. Ecuadorian Science Journal. 4(2), 111-116.
DOI: https://doi.org/10.46480/esj.4.2.49









