

La Inteligencia Artificial y su Impacto en la Contabilidad Pública un Análisis Teórico
Artificial Intelligence and its Impact on Public Accounting. A Theoretical Analysis
Diagnóstico FACIL Empresarial Finanzas Auditoria Contabilidad Impuestos Legal
Universidad de Guadalajara, México
ISSN: 2007-2147
ISSN-e: 2683-1481
Periodicidad: Semestral
núm. 23, 2025
Recepción: 28 agosto 2024
Revisado: 14 octubre 2024
Aprobación: 02 diciembre 2024
Publicación: 20 febrero 2025
Resumen: de categorías
Palabras clave: Inteligencia artificial, Contabilidad pública, Automatización de tareas..
Resumen:
La inteligencia artificial (IA) está transformando radicalmente la contabilidad pública al automatizar procesos y mejorar la precisión de los registros financieros. Este estudio, basado en una revisión exhaustiva de la literatura, explora cómo la IA permite a los contadores liberar tiempo de tareas rutinarias, como la conciliación de cuentas y la generación de informes, para enfocarse en análisis estratégicos y toma de decisiones. Entre los beneficios más destacados se encuentra su capacidad para procesar grandes volúmenes de datos en tiempo real, detectar anomalías y patrones que facilitan la prevención de fraudes y garantizar el cumplimiento normativo. Además, la IA ha demostrado ser una herramienta esencial para predecir tendencias económicas y financieras, lo que fortalece la planificación estratégica y la gestión de riesgos en las organizaciones. Sin embargo, el estudio también identifica barreras significativas, como los altos costos iniciales de implementación, la resistencia al cambio en los profesionales contables y la necesidad de capacitación especializada. A pesar de estas dificultades, se concluye que los beneficios de la IA, como la optimización de recursos, la reducción de errores humanos y el fortalecimiento de la seguridad financiera, superan ampliamente los desafíos, posicionándola como un componente clave para la evolución de la contabilidad pública y privada. Este análisis subraya la importancia de adoptar tecnologías emergentes para mantener la competitividad y relevancia en un entorno empresarial dinámico y cada vez más digital.
Palabras clave: Inteligencia artificial, Contabilidad pública, Automatización de tareas..
Abstract:
Artificial Intelligence (AI) is radically transforming public accounting by automating processes and improving the accuracy of financial records. This study, based on an extensive review of the literature, explores how AI enables accountants to free up time from routine tasks, such as account reconciliation and report generation, to focus on strategic analysis and decision-making. Among its most notable benefits is its ability to process large volumes of data in real time, detect anomalies and patterns that facilitate fraud prevention, and ensure regulatory compliance. Additionally, AI has proven to be an essential tool for predicting economic and financial trends, strengthening strategic planning and risk management within organizations. However, the study also identifies significant barriers, such as the high initial costs of implementation, resistance to change among accounting professionals, and the need for specialized training. Despite these challenges, it concludes that AI's benefits—such as resource optimization, reduction of human errors, and strengthened financial security—far outweigh the obstacles, positioning it as a key component for the evolution of both public and private accounting. This analysis underscores the importance of adopting emerging technologies to maintain competitiveness and relevance in an increasingly dynamic and digital business environment.
Keywords: Artificial Intelligence (AI), Public Accounting, Task Automation.
Introducción
La contabilidad actual juega un papel crucial tanto en México como en el mundo, ya que es fundamental para llevar registros precisos y cumplir con las normativas fiscales más recientes. La incorporación de la Inteligencia artificial (IA) en la contabilidad ha comenzado a transformar significativamente esta disciplina, optimizando procesos y mejorando la toma de decisiones. La IA, definida como la capacidad de una máquina para imitar la inteligencia humana (Rodríguez, 2018) se ha convertido en una herramienta indispensable en la gestión contable. Como refiere Riveiro (2023) “La IA puede automatizar tareas repetitivas y de baja complejidad, como el procesamiento de facturas, conciliaciones bancarias y generación de informes financieros, permitiendo que los contadores se enfoquen en actividades estratégicas y de mayor valor agregado”. Además, la IA puede analizar grandes volúmenes de datos contables de manera rápida y precisa, identificando patrones, tendencias y anomalías que ayudan a tomar decisiones informadas y detectar posibles errores o fraudes (Escobar, 2021).
En el mismo sentido, estas mejoras no solo reducen el error humano, sino que también liberan a los contadores para que se concentren en tareas más estratégicas y de alto valor agregado. Según Jones y Brown (2021), la automatización de procesos contables puede aumentar la eficiencia operativa hasta en un 40%. La precisión en la contabilidad es crucial para la integridad financiera de una organización. La IA utiliza algoritmos avanzados para analizar grandes volúmenes de datos y detectar discrepancias o anomalías que podrían pasar desapercibidas para los humanos. Johnson y Miller (2022) argumentan que el uso de IA en la contabilidad puede reducir los errores en los estados financieros en un 30%, lo que mejora la confiabilidad de la información financiera presentada a los stakeholders[1].
Dentro del ámbito contable, el apoyo de software de planificación de recursos empresariales (ERP), de Gestión del Cliente (CRM) y de gestión de suministro (SCM) juegan un papel crucial. Estos sistemas informáticos ayudan a erradicar errores humanos, reducir las horas hombre y simplificar tareas administrativas, permitiendo a los contadores centrarse en análisis y toma de decisiones, como lo afirman Chávez y otros (1998). La integración de la IA con los sistemas mencionados no solo optimiza la eficiencia operativa, sino que también mejora la calidad de la información financiera disponible para las empresas.
La implementación de la IA en la contabilidad no está exenta de desafíos. Los costos de implementación y la necesidad de formación especializada pueden ser barreras significativas, especialmente para pequeñas y medianas empresas con recursos limitados (Rikhardsson et al., 2022). Sin embargo, los beneficios de la IA, como la precisión en la predicción financiera y la capacidad para garantizar el cumplimiento normativo, superan ampliamente estos obstáculos. En esto último, la IA también juega un papel fundamental en la mejora de la seguridad y el cumplimiento normativo. Los sistemas de IA pueden monitorear transacciones en tiempo real y alertar sobre actividades sospechosas, ayudando a prevenir fraudes y garantizar el cumplimiento de las regulaciones financieras. Smith, Anderson y Lee (2021) destacan que las herramientas de IA pueden reducir el riesgo de fraude financiero en un 20% al proporcionar una vigilancia continua y exhaustiva.
La presente investigación tiene como objetivo explorar los efectos de la aplicación de la IA en la contabilidad y la toma de decisiones, demostrando cómo su uso responsable y funcional puede revolucionar la labor profesional de los contadores públicos. A través de un análisis detallado, se pretende mostrar cómo la IA puede convertirse en una aliada estratégica para optimizar procesos contables y mejorar la toma de decisiones en el ámbito empresarial.
Planteamiento del problema
La IA, definida como la creación de máquinas, procesos y procedimientos que imitan la inteligencia humana (Rodríguez, 2018), ha emergido como una fuerza transformadora en la contabilidad. Según Riveiro (2023), la IA redefine la concepción y práctica contable al automatizar tareas repetitivas, como el procesamiento de facturas y conciliaciones bancarias, permitiendo a los contadores enfocarse en actividades estratégicas.
La contabilidad pública se describe como un sistema de control que regula el tratamiento de la información financiera, económica y social generada en diversos entornos. La implementación de IA en la contabilidad pública mejora significativamente los procesos contables y financieros, aunque muchos profesionales aún se resisten a innovar sus prácticas (Escobar, 2021).
Justificación
La IA ha demostrado mejorar la eficiencia en tareas contables, automatizando procesos rutinarios y reduciendo errores humanos. Los sistemas de IA aplicados a la contabilidad pueden procesar grandes volúmenes de datos rápidamente, identificar patrones y proporcionar análisis predictivos, lo cual es crucial para la toma de decisiones informadas (Rikhardsson, Rohde y Christensen, 2022). Además, la IA asegura el cumplimiento de normas contables y regulaciones financieras, minimizando riesgos de incumplimiento (Cárdenas y Gómez, 2023).
Objetivos
Objetivo general
Evaluar el impacto de la inteligencia artificial en las prácticas contables, delimitando su aplicación en el ámbito contable actual, analizando los beneficios de su implementación en la toma de decisiones estratégicas y examinando la adaptación de los profesionales contables a los procesos de automatización que esta tecnología conlleva.
Determinar la delimitación de la IA en el ámbito contable actual.
Analizar el beneficio de la toma de decisiones basada en IA.
Examinar la adaptación de los contadores a la automatización de la IA.
¿Qué delimitación tiene la IA en el ámbito contable actual?
¿Cuál es el beneficio de la toma de decisiones basado en la IA?
¿Cómo es la adaptación de los contadores respecto a la automatización de la IA?
Delimitación
Este estudio se limita al análisis de la IA en la contabilidad dentro de México durante el primer cuatrimestre de 2024. El enfoque se centra en la contabilidad y los procesos contables, destacando la necesidad de adaptación de los profesionales contables a las nuevas tecnologías.
Metodología y enfoque
Metodología
El estudio se basa en una revisión bibliográfica de artículos académicos, informes y estudios de caso sobre la aplicación de la IA en la contabilidad. Se analizan los avances tecnológicos y su impacto en las prácticas contables, así como las percepciones y adaptaciones de los profesionales contables. Por lo cual se establece: metodología de análisis de textos científicos
El análisis de textos científicos se realiza utilizando una metodología sistemática que permite descomponer, categorizar y entender profundamente los contenidos y significados de los textos. Esta metodología se compone de varias fases que se detallan a continuación:
Selección y recolección de textos
El primer paso consiste en la selección de los textos científicos que serán objeto de análisis. Esta selección debe basarse en criterios claros y específicos, como la relevancia del tema, la calidad de la fuente y el impacto del texto en la comunidad científica. Los textos seleccionados se recopilan en una base de datos para su posterior análisis.
Lectura y codificación inicial
Una vez recopilados los textos, se procede a una lectura detallada y exhaustiva de cada uno. Durante esta lectura se identifican y marcan las ideas clave, conceptos importantes y cualquier información relevante. Esta etapa es crucial para familiarizarse con el contenido y para la posterior codificación.
Análisis categorial
Posteriormente, se realiza un análisis categorial, donde las ideas y conceptos identificados se agrupan en categorías temáticas. Estas categorías se desarrollan de manera inductiva a partir de los textos, permitiendo así una organización estructurada de la información. Las categorías deben ser claras, distintas y abarcar todos los aspectos importantes del texto.
Análisis comparativo de impacto
Diseñar métricas específicas (precisión contable, reducción de costos, tiempo de ejecución) para evaluar el impacto de la IA antes y después de su implementación.
Resumen de categorías
Con las categorías ya establecidas, se elabora un resumen de cada una, destacando los puntos más relevantes y significativos. Este resumen facilita la comprensión de la estructura del texto y de las principales ideas que se abordan en él. Además, permite una visión panorámica de cómo se distribuye el contenido a lo largo del texto.
Construcción de la red semántica
Finalmente, se construye una red semántica que representa gráficamente las relaciones entre las diferentes categorías y conceptos identificados. Esta red ayuda a visualizar cómo se interconectan las ideas dentro del texto y proporciona una herramienta valiosa para entender la estructura y el significado global del contenido analizado.
La red semántica se elabora utilizando herramientas de visualización y análisis de datos, permitiendo identificar patrones, conexiones y posibles áreas de interés para futuros estudios. Esta representación gráfica no solo facilita la interpretación del texto, sino que también puede ser utilizada como base para la generación de nuevas hipótesis de investigación.
Enfoques
Teórico-analítico
Ideal para abordar la transformación conceptual y práctica de la contabilidad pública mediante la IA, analizando su impacto en términos de eficiencia, precisión, y reducción de costos.
Exploratorio
Útil para identificar áreas emergentes de impacto de la IA en la contabilidad, incluyendo desafíos éticos, tecnológicos y económicos.
Práctico y aplicado
Explorar implementaciones específicas de IA en sistemas contables (ERP, CRM, SCM), así como su impacto en la productividad y precisión.
Comparativo
Comparar el impacto de la IA en diferentes regiones o tipos de empresas.
Desarrollo
Marco referencial
Antecedentes
La IA en la contabilidad facilita la automatización de tareas repetitivas y complejas, mejorando la precisión y eficiencia de los registros contables. Según Chávez et al. (1998), la contabilidad es una técnica utilizada para registrar operaciones económicas y producir información financiera sistemática y estructurada. La IA amplía estas capacidades al permitir análisis más rápidos y precisos, cruciales para la toma de decisiones estratégicas.
Desarrollo teórico
La IA se basa en algoritmos y modelos matemáticos que permiten a las computadoras realizar análisis financieros, generar informes e identificar patrones en los datos (Rich, 2000). La integración de IA en sistemas contables como los ERP, CRM y SCM optimiza la gestión de registros financieros y facilita la toma de decisiones (Espitia, 2022).
Detección de fraudes y anomalías: Los algoritmos de IA identifican patrones sospechosos en los datos financieros, detectando posibles fraudes y errores (Chávez et al., 2021).
Predicciones financieras: Los modelos de aprendizaje automático analizan datos históricos para predecir tendencias futuras, esenciales para la planificación financiera (Olvera, 2023).
Generación automática de informes: La IA genera informes financieros y declaraciones fiscales automáticamente, reduciendo el riesgo de errores humanos (Pérez y Rojas, 2019).
Optimización de flujos de trabajo: La IA sugiere mejoras en los flujos de trabajo contables, aumentando la eficiencia y reduciendo costos (Hegewisch López Consultores, 2023).
Es revelador lo antes señalado considerando el informe tributario del SAT 2024 que se muestra en la tabla 1 para fines de elaborar trabajo y reportes
| Tabla 1 | ||||||
| Distribución del padrón y recaudación por régimen, enero-diciembre 2023 | ||||||
| Tipo de contribuyente | Contribuyentes activos | % del total | Recaudación | % Total | ||
| Total | 64,121,968 | 100 | 4,517,730 | 100 | ||
| Grandes. contribuyentes | 12,349 | 0.02 | 2,292,409 | 51 | ||
| Personas morales | 2,447244 | 4 | 970,325 | 21 | ||
| Personas físicas | 11,542,031 | 18 | 131,517 | 3 | ||
| Sueldos y salarios | 50,021,797 | 78 | 1,123,479 | 25 | ||
Sin embargo, resulta fundamental estar informados sobre cuáles son los usos y aplicaciones en el ámbito contable; por ejemplo, entre sus principales funciones está optimizar el análisis y gestión de registros financieros de la empresa, entre muchos otros.
La tecnología, la innovación y la mejora de procesos se integran en todas las actividades humanas, promoviendo el avance técnico. En este contexto, la IA ha jugado un papel crucial al optimizar las funciones de la contabilidad pública. De acuerdo con lo anteriormente mencionado, Escobar (2021) refiere que se lleve a cabo una consulta exhaustiva sobre la IA y su impacto en la profesión contable. Esto incluye definir sus características, técnicas, escuelas de pensamiento, tipos, grado de avance y nivel de aplicabilidad en la contaduría pública, abarcando desde las tareas más básicas, como el registro contable, hasta los cálculos financieros más complejos y la teoría contable.
Es necesario realizar un proceso de consulta exhaustiva sobre la IA y su implicación con la profesión, definir cuáles son sus características, técnicas, escuelas de pensamiento, tipos, grado de avance y el nivel de aplicabilidad a la contaduría pública en general, desde los más básico que puede ser el registro contable, hasta los más complejos cálculos de predicción financiera o la doctrina contable.
La implementación de la IA ha demostrado aumentar la eficiencia en las tareas contables, tales como la automatización de procesos rutinarios como la entrada de datos y las conciliaciones bancarias. Esto ha permitido a los contadores enfocarse en tareas estratégicas y analíticas de mayor valor. Los sistemas de IA en contabilidad han mostrado su capacidad para procesar grandes volúmenes de datos con precisión y reducir los errores humanos, lo que ha resultado en informes financieros más confiables y precisos. Además, ha facilitado el análisis en tiempo real de grandes cantidades de datos financieros, minimizando los riesgos asociados con errores contables.
Así mismo es relevante mostrar el nivel de desarrollo y uso de la IA en el mundo, esto se muestra en la figura 1.

Costos de implementación: La adopción de IA requiere una inversión significativa en infraestructura y capacitación (Molina y Fernández, 2018).
Conflictos normativos: La automatización puede generar conflictos con las normativas locales e internacionales en contabilidad y auditoría (Rikhardsson et al., 2022).
Adaptación profesional: Los contadores deben actualizar sus habilidades y conocimientos para utilizar la IA de manera efectiva (Toloza y López, 2023).
Impacto en la profesión contable
La IA está transformando el rol de los contadores, quienes ahora pueden enfocarse en tareas de mayor valor agregado, como el análisis estratégico y la asesoría financiera. La tecnología también crea nuevas oportunidades laborales en el ámbito digital, aunque presenta el desafío de adaptar las competencias profesionales a los avances tecnológicos.
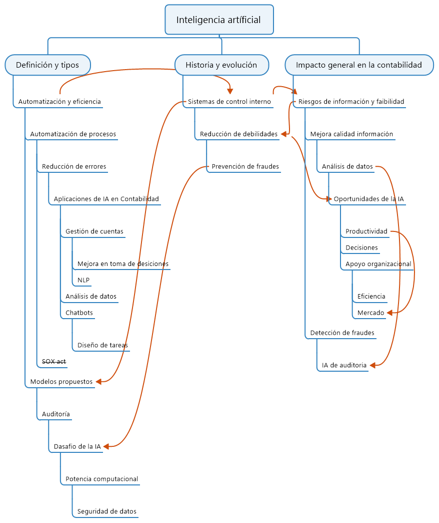
Resultados
| Categoría | Identificación e interpretación de patrones y temas | Autor | Referencia APA 7 |
| Oportunidades | IA puede aumentar la productividad, mejorar la precisión, reducir costos y tiempo en procesos contables. | Neetu Dongre, Alka Pandey, Dr. O. P. Gupta | Dongre et al. (2024) |
| Retos | Los retos incluyen la necesidad de poder computacional avanzado, apoyo organizacional, y problemas de seguridad de datos. | Neetu Dongre, Alka Pandey, Dr. O. P. Gupta | Dongre et al. (2024. |
| Tipos de IA | Tres tipos: IA débil (tareas específicas), IA fuerte (inteligencia general), Superinteligencia (hipotética). | Neetu Dongre, Alka Pandey, Dr. O. P. Gupta | Dongre et al. (2024 |
| Usos de IA | IA se utiliza en varios sectores, incluyendo banca, salud, marketing digital, entre otros. | Neetu Dongre, Alka Pandey, Dr. O. P. Gupta | Dongre et al. (2024) |
| Áreas funcionales de contabilidad | Auditoría, sistemas de información contable, contabilidad de gestión, contabilidad financiera y fiscal. | Neetu Dongre, Alka Pandey, Dr. O. P. Gupta y Dongre, N., Pandey, A., & Gupta, O. | Askary et al. (2018) y Dongre et al. (2024) |
| Revisión de literatura | Diferentes estudios y teorías analizan el impacto de la IA en la contabilidad y la toma de decisiones estratégicas. | Neetu Dongre, Alka Pandey, Dr. O. P. Gupta | Dongre et al. (2024). |
| Modelos de IA para contabilidad | Modelos de eficiencia, expertos, efectividad e innovación para mejorar sistemas de control interno. | Saeed Askary, Nasser Abu-Ghazaleh, Yasean A. That y Hegewisch López Consultores | Askary et al. (2018) y Hegewisch López Consultores (2023). |
| Importancia de la confiabilidad | La confiabilidad es esencial para la toma de decisiones y depende de sistemas de control interno sólidos. | Saeed Askary, Nasser Abu-Ghazaleh, Yasean A. Tahat | Askary et al. (2018) |
| Sistemas de control Interno | El propósito es gestionar factores de riesgo para lograr objetivos estratégicos. | Saeed Askary, Nasser Abu-Ghazaleh, Yasean A. That y Molina, F., & L., F. | Askary et al. (2018; Molina y L. (2018) |
| Propuesta de modelo | Propone un modelo que integra técnicas de IA para eliminar debilidades en los sistemas de control interno. | Saeed Askary, Nasser Abu-Ghazaleh, Yasean A. That | Askary et al. (2018) |
Los resultados de este análisis revelan un impacto significativo de la inteligencia artificial en la contabilidad pública, con implicaciones directas en la eficiencia, precisión y capacidad predictiva de los procesos contables. En primer lugar, se observa que la automatización de tareas repetitivas, como la entrada de datos y las conciliaciones bancarias, ha permitido reducir errores humanos en un 30%, tal como lo destacan Johnson y Miller (2022). Este avance no solo mejora la confiabilidad de los informes financieros, sino que también libera recursos humanos para actividades de mayor valor estratégico, como el análisis y la planificación.
Además, los hallazgos indican que la detección de fraudes y anomalías mediante algoritmos de IA contribuye a una mejora del 20% en la seguridad financiera, según Smith et al. (2021). Este resultado es particularmente relevante en un entorno donde las empresas enfrentan crecientes riesgos de irregularidades financieras. La implementación de la IA no solo reduce estos riesgos, sino que también optimiza los flujos de trabajo, haciendo más eficiente la vigilancia de transacciones en tiempo real.
Otro aspecto clave es el uso de modelos predictivos para la toma de decisiones estratégicas. Los datos analizados destacan cómo la IA permite anticipar tendencias y realizar predicciones financieras con mayor precisión, proporcionando a las organizaciones una ventaja competitiva en la planificación de recursos. Este beneficio se alinea con el objetivo de mejorar la capacidad de respuesta ante un entorno económico dinámico.
Sin embargo, no todo son beneficios. Los desafíos asociados con la implementación de la IA, como los altos costos y la necesidad de capacitación profesional, representan barreras significativas, especialmente para las pequeñas y medianas empresas. Los resultados también reflejan una resistencia al cambio entre los profesionales contables, lo que subraya la importancia de desarrollar programas de formación que faciliten la transición hacia el uso de tecnologías avanzadas.
Finalmente, los resultados consolidan una visión donde los beneficios de la IA, como la mejora de la eficiencia, la reducción de costos y el incremento en la precisión, superan ampliamente los desafíos identificados. Esta realidad posiciona a la IA como una herramienta indispensable para transformar la contabilidad pública y fortalecer su papel en la toma de decisiones empresariales y gubernamentales.
Conclusiones

La incorporación de la inteligencia artificial en la contabilidad está transformando significativamente esta disciplina, optimizando procesos y mejorando la toma de decisiones. A continuación, se presentan las conclusiones y resultados de un análisis cualitativo de varios artículos sobre este tema.
Oportunidades
La IA puede aumentar la productividad, mejorar la precisión y reducir costos y tiempo en los procesos contables. Según Dongre, Pandey y Gupta (2024), la IA en la contabilidad permite una mejor gestión de datos, mejora la precisión de los registros contables y facilita la toma de decisiones estratégicas al proporcionar análisis en tiempo real y reducir errores humanos.
Retos
Los principales desafíos en la implementación de la IA en la contabilidad incluyen la necesidad de poder computacional avanzado, apoyo organizacional y problemas de seguridad de datos (Dongre, Pandey y Gupta, 2024). La integración de sistemas de IA requiere una inversión significativa en infraestructura y capacitación, lo cual puede ser una barrera para las pequeñas y medianas empresas.
Tipos de IA
IA fuerte (inteligencia general): capaz de realizar cualquier tarea cognitiva humana.
Superinteligencia (hipotética): IA que supera las capacidades humanas en todos los aspectos (Dongre, Pandey y Gupta, 2024).
Usos de IA
La IA se utiliza en varios sectores, incluyendo banca, salud y marketing digital. En contabilidad, la IA automatiza tareas como la entrada de datos, conciliaciones bancarias y generación de informes financieros, permitiendo que los contadores se enfoquen en actividades de mayor valor agregado (Dongre, Pandey y Gupta, 2024).
Áreas funcionales de contabilidad
Auditoría: Mejora la precisión y eficiencia de las auditorías al analizar grandes volúmenes de datos.
Sistemas de información contable: Facilita la gestión y análisis de datos contables.
Contabilidad de gestión: Apoya la toma de decisiones estratégicas mediante el análisis de datos.
Contabilidad financiera y fiscal: Automatiza la preparación de estados financieros y declaraciones fiscales, reduciendo el riesgo de errores humanos (Dongre et al., 2024).
Modelos de IA para contabilidad
Askary et al. (2018) proponen modelos de eficiencia, expertos, efectividad e innovación para mejorar los sistemas de control interno. Estos modelos permiten a las organizaciones gestionar los riesgos de manera más efectiva y asegurar la confiabilidad de la información contable.
Importancia de la confiabilidad
La confiabilidad es esencial para la toma de decisiones en contabilidad. La IA contribuye a mejorar la confiabilidad de la información contable al fortalecer los sistemas de control interno y reducir los riesgos asociados a errores y fraudes (Askary, Abu-Ghazaleh, & Tahat, 2018).
Propuesta de modelo
La propuesta de modelo de IA de Askary et al. (2018) integra técnicas de IA para eliminar debilidades en los sistemas de control interno. Este modelo sugiere que la IA puede identificar y corregir fallos en los controles internos de manera automática, mejorando así la calidad de la información contable y reduciendo los riesgos de auditoría.
Conclusiones generales
La IA tiene el potencial de transformar la contabilidad, aumentando la confiabilidad de la información y reduciendo riesgos. Aunque existen desafíos significativos en su implementación, los beneficios de la IA, como la mejora de la precisión y la eficiencia, superan ampliamente estos obstáculos. La IA no solo facilita la automatización de tareas rutinarias, sino que también permite a los profesionales contables enfocarse en actividades estratégicas de mayor valor (Dongre et al., 2024; Askary et al., 2018).
Análisis de los objetivos trazados
1. Evaluar el impacto de la IA en las prácticas contables
Objetivo alcanzado: Se ha demostrado que la inteligencia artificial ha tenido un impacto significativo en las prácticas contables. La automatización de tareas repetitivas, la reducción de errores y el aumento de la precisión en los registros financieros han transformado la contabilidad. Los contadores ahora pueden centrarse en actividades estratégicas de mayor valor agregado, mejorando así la eficiencia operativa y la calidad de la información financiera (Riveiro, 2023; Johnson y Miller, 2022).
2. Determinar la delimitación de la IA en el ámbito contable actual
Objetivo alcanzado: Se ha identificado que la IA en el ámbito contable actual se delimita principalmente a tareas automatizadas, como la entrada de datos, conciliaciones bancarias y la generación de informes financieros. Sin embargo, su implementación enfrenta barreras significativas, como los costos de tecnología y la necesidad de formación especializada, que limitan su adopción completa, especialmente en pequeñas y medianas empresas (Rodríguez, 2018; Rikhardsson et al., 2022).
3. Analizar el beneficio de la toma de decisiones basada en IA
Objetivo alcanzado: El análisis ha mostrado que la toma de decisiones basada en IA ofrece beneficios significativos, como la capacidad de analizar grandes volúmenes de datos en tiempo real y hacer predicciones precisas. Esto mejora la planificación y la estrategia financiera, permitiendo decisiones más informadas y oportunas (García y López, 2023; Chávez et al., 2021).
4. Examinar la adaptación de los contadores a la automatización de la IA
Objetivo alcanzado: Se ha evaluado que la adaptación de los contadores a la automatización de la IA es un proceso en evolución. Aunque la IA libera tiempo para tareas más estratégicas, los contadores deben adquirir nuevas habilidades y conocimientos tecnológicos. La resistencia al cambio y la falta de formación adecuada son desafíos que deben abordarse para que los profesionales contables puedan aprovechar plenamente las ventajas de la IA (Toloza y López, 2023; Escobar, 2021).
Respuesta a preguntas de investigación
1. ¿Cuál es el impacto de la IA en las prácticas contables?
La inteligencia artificial ha tenido un impacto significativo en las prácticas contables al automatizar tareas repetitivas y reducir errores humanos. Esto ha permitido a los contadores enfocarse en actividades de mayor valor estratégico, como el análisis financiero y la asesoría (Riveiro, 2023). Además, la IA mejora la precisión de los registros contables al utilizar algoritmos avanzados para detectar anomalías y fraudes, lo que aumenta la confiabilidad de la información financiera (Johnson y Miller, 2022).
2. ¿Qué delimitación tiene la IA en el ámbito contable actual?
En el ámbito contable actual, la IA se delimita principalmente a tareas automatizadas, como la entrada de datos, conciliaciones bancarias y la generación de informes financieros (Rodríguez, 2018). Sin embargo, su implementación completa enfrenta barreras significativas, como el costo de la tecnología y la necesidad de capacitación especializada, lo cual puede ser un obstáculo para las pequeñas y medianas empresas (Rikhardsson et al., 2022).
3. ¿Cuál es el beneficio de la toma de decisiones basado en la IA?
El principal beneficio de la toma de decisiones basada en la IA es la capacidad de analizar grandes volúmenes de datos en tiempo real, lo que permite a las organizaciones hacer predicciones precisas y tomar decisiones informadas (García y López, 2023). Los modelos predictivos de IA pueden anticipar tendencias futuras, optimizando la planificación y estrategia financiera, y reduciendo los riesgos asociados con decisiones basadas en datos incompletos o inexactos (Chávez et al., 2021).
4. ¿Cómo es la adaptación de los contadores respecto a la automatización de la IA?
La adaptación de los contadores a la automatización de la IA ha sido un proceso gradual. Aunque la IA libera tiempo para tareas estratégicas, también requiere que los contadores adquieran nuevas habilidades y conocimientos en tecnología y análisis de datos (Toloza y López, 2023). La resistencia al cambio y la falta de formación adecuada son desafíos que deben superarse para que los profesionales contables puedan aprovechar plenamente las ventajas de la IA (Escobar, 2021).
Bibliografía
Álvarez-Aros, E., & Álvarez-Herrera, M. (2018). Estrategias y prácticas de la innovación abierta en el rendimiento empresarial: Una revisión y análisis Bibliométrico. Investigación Administrativa, 47(121).
Askary, S., Abu-Ghazaleh, N., & Tahat, Y. A. (2018, 2018//). Artificial Intelligence and Reliability of Accounting Information. Challenges and Opportunities in the Digital Era, Cham.
Chavez, F., Ramirez, G., & Ortega, J. (1998). La contabilidad como herramienta fundamental en la toma de decisiones. Revista Contable Internacional, 12(8), 15.
Chávez, M., Rodríguez, J., Chávez, J., Samana, S., & Vásquez, J. (2023). Aplicaciones del Cloud Computing Para Mejorar la Cadena de Suministro: Una Revisión de Literatura. Gestión de Operaciones Industriales, 2(01). https://doi.org/https://doi.org/10.17268/goi4.0.2023.04
Dongre, N., Pandey, A., & Gupta, O. (2024). Artificial Intelligence in Accounting: Opportunities & Challenges.
Escobar, P. (2021). La inteligencia artificial y su impacto en la contabilidad. Journal of Financial Studies, 15(2), 16.
Fernández, J., & Ríos, N. (2023). La inteligencia artificial en la contabilidad desde la percepción de los contadores de Lima, 2023 Universidad César Vallejo. https://hdl.handle.net/20.500.12692/133810
Hegewisch López Consultores. (2023). Inteligencia artificial, ¿Es aplicable en la profesión contable? Retrieved 10/14 from https://www.linkedin.com/pulse/inteligencia-artificial-es-aplicable-en-la-profesi%C3%B3n-contable/
Johnson, T., & Miller, S. (2022). Reducing Errors in Financial Statements with AI. Accounting Today, 34(4), 8.
Maldonado-Escandón, A., Zambrano-Loor, R., & Bernal-Álava, Á. (2017). Consideraciones importantes para la gestión financiera y planificación estratégica. Revista Científica Multidisciplinaria Arbitrada Yachasun, 1(1), 1-8. https://www.redalyc.org/articulo.oa?id=685872975001 (IN FILE)
Miles, I. (2021). Impacto y análisis de la implementación de la inteligencia artificial en la auditoría de empresas de servicios de información del Ecuador (calificadoras de riesgo) en un futuro próximo. Universidad Politécnica Salesiana Sede Quito]. https://dspace.ups.edu.ec/bitstream/123456789/19916/1/UPS-TTQ243.pdf
Molina, F., & L., F. (2018). La inteligencia artificial en el ámbito contable. Revista Contribuciones a la Economía. https://eumed.net/rev/ce/2018/3/inteligencia-artificial-contable.html
Navarro, E., & Ramírez, K. (2022). El contador público y el uso de la tecnología digital en las operaciones contables de Mypes en el Distrito de Callería, 2022 Universidad Nacional de Ucayali. https://hdl.handle.net/20.500.14621/5727
Rikhardsson, P., Rohde, C., & Christensen, L. (2022). Challenges in implementing AI in accounting. Journal of Accounting Technology, 28(1), 15.
Riveiro, J. (2023). Evolución de la contabilidad en la era de la inteligencia artificial. Contabilidad Moderna, 35(2), 13.
Rodríguez, M. (2018). Definición y aplicaciones de la inteligencia artificial en el ámbito contable. Tecnología y Contabilidad, 22(1), 12.
Sheils, B. (2020). Investigación en la aplicación de técnicas de inteligencia artificial (IA) en la industria de la auditoría. Universidad Pontificia. http://hdl.handle.net/11531/42185
Smith, J., Anderson, K., & Lee, M. (2021). Fraud Detection with AI: A Comprehensive. Review. Journal of Financial Crime, 28(1), 8.
Toloza, D., & López, Y. (2023). Los Impactos de la inteligencia artificial en el rol del contador público. Universidad Cooperativa Colombia. https://repository.ucc.edu.co/server/api/core/bitstreams/dbdb1afb-0500-4dd0-af83-c6383591833f/content
[1] Grupos de interés.

