
Artículos
Evaluación del desarrollo de competencias investigativas: Un estudio en la formación inicial de docentes.
Evaluation of the development of investigative competences: A study in the initial training teachers.
PARADIGMA REVISTA DE INVESTIGACIÓN EDUCATIVA
Universidad Pedagógica Nacional Francisco Morazán, Honduras
ISSN: 1817-4221
ISSN-e: 2664-5033
Periodicidad: Semestral
vol. 26, núm. 41, 2019
Recepción: 12 Abril 2019
Aprobación: 12 Junio 2019

Resumen: La formación investigadora, se ha constituido en las últimas décadas en un campo fundamental para la preparación inicial del profesorado. En ese sentido, este trabajo presenta los resultados de un estudio encaminado a evaluar el desarrollo de las competencias investigativas en estudiantes de las carreras de la modalidad a distancia de la Universidad Pedagógica Nacional Francisco Morazán. La investigación se realizó desde una aproximación metodológica que combina técnicas cuantitativas y cualitativas Participaron 163 estudiantes en práctica profesional y 6 docentes que facilitan espacios formativos orientados a la investigación. Los resultados revelan que el nivel logrado por los estudiantes es intermedio-avanzado y no se identifican diferencias significativas por sede de estudio. En cuanto a la valoración del profesorado se concluye que las estrategias didácticas que se privilegian son las activas, colaborativas y aquellas que vinculan la teoría y la práctica.
Palabras clave: competencias investigativas, formación inicial de docentes, educación a distancia, práctica docente.
Abstract: The research training has been constituted in the last decades in a fundamental field for the initial preparation of the teaching staff. In this sense, this work presents the results of a study aimed at evaluating the development of research skills in students of the distance program of the National Pedagogical University Francisco Morazán. The research was conducted from a methodological approach that combines quantitative and qualitative techniques 163 students participated in professional practice and 6 teachers who facilitate training spaces oriented to research. The results reveal that, the level achieved by the students is intermediate-advanced and no significant differences are identified by headquarters location. Regarding the assessment of the teaching staff, it is concluded that the didactic strategies that are privileged are the active, collaborative and those that link the theory and practice.
Keywords: investigative competences, initial teacher training, distance program, teaching practice.
Introducción
Existe una creciente necesidad de formar a los docentes en pre-servicio en el campo de la investigación educativa, esto debido a la consolidación del enfoque profesional de la docencia y la asunción de la práctica docente reflexiva, orientada a la mejora y la innovación en los procesos de enseñanza y aprendizaje. Para el logro de tal fin, se requiere que los futuros docentes desarrollen la capacidad de identificar y reflexionar sobre problemas pedagógicos y formular preguntas de investigación adecuadas para investigarlos. Con estas habilidades, los estudiantes de magisterio estarán equipados para diseñar investigaciones, posteriormente recopilar, interpretar y utilizar datos para perfeccionar su práctica pedagógica (Hampden-Thompson y Sundaram, 2013; Lim, Chai y Churchill, 2011).
Sumado a ello, existe una clara consciencia sobre la importancia y necesidad de una educación cada vez más humanista, inclusiva y solidaria que responda a los retos del siglo XXI y en ese sentido se considera a las competencias investigativas como piedra angular del proceso pedagógico y didáctico en el quehacer de un maestro en formación inicial, (Koichu y Pinto, 2018). Teniendo en consideración estos aspectos, las instituciones formadoras de docentes han incluido la formación investigadora como un elemento clave de los planes de estudio de las carreras de magisterio y por ello cabe preguntarse; ¿cuáles son los modelos didácticos más apropiados para su desarrollo?, ¿qué estrategias de enseñanza han demostrado su efectividad?, ¿qué tipo de competencias investigativas, son las más complejas de fomentar?, estás y otras interrogantes han derivado en esfuerzos de investigación que buscan robustecer el estudio empírico de esta temática. En ese sentido, Meyers y Jones (1993) y Gutman y Genser (2017) identificaron que existe una diferencia estadísticamente significativa en el desarrollo las competencias investigativas en aquellos estudiantes que las aprenden desde el modelo de aprendizaje activo versus a los que se forman en un proceso de enseñanza tradicional.
Otro grupo de investigadores, (Baturay y Bay, 2010; Donnelly, 2010; Maor, 2003) probaron que el aprendizaje colaborativo constituye una estrategia efectiva en el desarrollo de este tipo de capacidades, pues se crean comunidades de aprendizaje sólidas. Los últimos estudios en este campo, indican su adaptación exitosa a las comunidades de aprendizaje en ambientes de aprendizaje mediados por las TICs En este formato, el aprendizaje colaborativo aumenta la motivación y aumenta la sensación de conexión con otros estudiantes (Gutman y Genser, 2017).
Entre los componentes esenciales que se deben incluir en la formación investigadora se consideran de gran importancia: (a) obtener, procesar y seleccionar información adecuada, (b) saber plantear preguntas de investigación, (c) desarrollar el proceso de investigación, (d) escribir e interpretar los resultados de investigación, siendo esta quizás la habilidad más difícil y la última para ganar fluidez, pero una de las más esenciales para los estudiantes a largo plazo (Al-Buainain, 2009). La evidencia empírica ha demostrado que este grupo de capacidades son altamente positivas en el crecimiento profesional de los futuros docentes (por ejemplo, Alghamdi y Deraney, 2018; Jaworski, 2003; Taylor, 2017).
Siguiendo estas tendencias internacionales en la formación inicial del profesorado, la Universidad Pedagógica Nacional Francisco Morazán (UPNFM), incorporó al currículo de las carreras de pregrado un grupo de competencias y espacios formativos encaminados a desarrollar estás capacidades que han demostrado su importancia en el ejercicio de la profesión docente. A una década de la puesta en práctica de este ámbito de formación en la UPNFM, es de relevancia la valoración de los resultados del mismo en la modalidad de educación a distancia.
Por ello, se planteó la necesidad de llevar a cabo un estudio que permitiera contar con un panorama sobre el aprendizaje y la enseñanza de la investigación educativa, a partir de tres cuestiones que se consideraron de gran relevancia: (1) determinar el nivel de desarrollo de las competencias investigativas en estudiantes de práctica profesional, (2) identificar si existen diferencias en el desarrollo de las competencias en estudio, según la sede en la que está inscrito el estudiante y (3) determinar las valoraciones del profesorado con relación a las estrategias didácticas implementadas y las competencias en las que se han identificado mayores retos para su desarrollo por el estudiantado. Con este trabajo, se ha buscado contribuir con resultados de investigación que aporten a la formación inicial de docentes en el área de la investigación educativa, como herramienta fundamental en la práctica docente reflexiva. Siendo esta la principal pretensión, este artículo se estructura de la siguiente manera: la sección 2 explica los métodos y materiales utilizados en el proceso de investigación. La sección 3 ahonda en los referentes teóricos del estudio, haciendo especial énfasis en los modelos didácticos utilizados en la formación investigadora. La sección 4, presenta los resultados y su discusión y, finalmente la sección 5 expone las consideraciones finales.
Métodos y materiales
Tipo y diseño de investigación
El estudio se desarrolló desde el enfoque mixto de investigación, el componente cuantitativo fue de tipo encuesta y el diseño es no experimental de corte transversal, pues lo que se pretendía era autoevaluación de los estudiantes sobre el nivel de desarrollo de las competencias investigativas, durante los años de formación en la UPNFM. Briones (1996) explica que este tipo de diseño se caracteriza por que el investigador no tiene el control sobre la variable independiente, pues la misma ya ha ocurrido cuando el investigador hace el estudio.
En el componente cualitativo se efectúo un estudio de caso para conocer desde la perspectiva y experiencias de los docentes el proceso de enseñanza que implementan para el desarrollo de las competencias investigativas.
Contexto y sujetos participantes
El contexto de la investigación es el Centro Universitario de Educación a Distancia de la Universidad.
Pedagógica Nacional Francisco Morazán Los sujetos participantes fueron 163 estudiantes de Práctica Profesional II de las sedes de Tegucigalpa, Choluteca, La Ceiba, Santa Rosa de Copán, Nacaome y Comayagua (La Tabla 1, detalla la cantidad de estudiantes por sede) El 73 6% eran del género femenino y el 26 4% del masculino La edad promedio de los estudiantes fue de 30 años, lo que indica una alta población con edades no tradicionales para la Educación Superior.

Para el componente cualitativo se consideró la participación de 6 docentes que facilitan los espacios formativos orientados a la investigación educativa. Como criterios de selección se consideraron: (a) el interés en participar en el estudio, (b) contar con al menos un año de experiencia facilitando alguno de los espacios de investigación y, (c) contar con más de 5 años de ejercicio profesional en docencia universitaria.
Técnicas e instrumentos
Con la finalidad de identificar un instrumento que hubiera probado su efectividad en los procesos de autoevaluación de los estudiantes sobre el nivel desarrollo de competencias investigativas, se efectúo una búsqueda en bases de datos y revistas especializadas en temas de la formación docente. De este proceso se obtuvo el Instrumento para la Autoevaluación de Habilidades y Competencias para la investigación de la Universidad de Santo Domingo. Posteriormente, se procedió a realizar la adecuación del mismo para el contexto de la UPNFM, quedando estructurado en cinco dimensiones o competencias investigativas: (a) Búsqueda de información; (b) Utilización de recursos tecnológicos en investigación; (c) Capacidad para desarrollar la metodología de investigación; (d) Capacidad para la comunicación de resultados de investigación; (e) Capacidad para trabajar en equipo. El total de ítems es de 42 y en su conjunto autoevalúan el nivel de desarrollo de la competencia investigativa. El estudio de las propiedades psicométricas del cuestionario reveló que, a nivel de confiabilidad, el instrumento presenta una alta consistencia interna de los ítems (α= .97). Respecto a la validez del constructo se analizó por medio del procedimiento de componentes principales Los resultados obtenidos en las pruebas de adecuación muestral (KMO= .95) y esfericidad de Barllet χ2= (861) = 9062; p=.000, resultaron adecuadas para proceder con el estudio. El análisis de componentes principales reveló 5 factores o componentes con autovalores superiores a 1, que coinciden con la estructura de las dimensiones del instrumento. La solución de los 5 factores explicó el 57.55% de la varianza.
Respecto al componente cualitativo se empleó como técnica de producción de información la entrevista semi-estructurada, para ello se elaboró un guion de preguntas orientadas a identificar las opiniones y experiencias de los docentes, con relación al proceso formativo de las competencias investigativas y así contar con una valoración del mismo. La pauta de entrevista fue revisada por tres expertos en el campo de la formación investigadora.
Procedimientos
Esta investigación surge a partir de la necesidad de evaluar el desarrollo de las competencias investigativas en las carreras de pregrado de la UPNFM en la modalidad a distancia Para formular el problema de investigación, se efectúo una revisión a los antecedentes del tema en estudio, efectuando una consulta teórica y empírica en textos y en bases de datos como EBSCO HOST, ERIC, y SciELO.
Para efectuar este estudio, se solicitaron los permisos necesarios en la Vicerrectoría del Centro Universitario de Educación a Distancia Durante el acceso al campo y previo a la administración de los instrumentos, se realizó el consentimiento informado. El levantamiento de los datos cuantitativos se efectuó en línea, mediante el programa LimeSurvey.
Plan de análisis de la información
Para analizar los datos cuantitativos se utilizó el software IBM STATICS SPSS 23, efectuando un análisis descriptivo de los datos y pruebas no paramétricas para determinar la existencia de diferencias significativas en el desarrollo de las competencias según sede de estudios.
Respecto al análisis de las entrevistas realizadas con los docentes que facilitan los espacios de investigación, se efectuaron las transcripciones de las grabaciones realizadas y posteriormente se desarrollaron las tareas planteadas por Miles y Huberman (1994) para la información cualitativa: (a)reducción de datos, (b) disposición y transformación de los mismos y, (c) obtención de resultados y verificación de conclusiones. Para el desarrollo de las mismas se hizo uso del software Atlas Ti 8.
Discusión teórica
La discusión teórica que aquí se presenta inicia abordando el tema de la formación inicial de docentes en el campo de la Investigación Educativa, seguidamente se analiza el enfoque de la Educación Basada en Competencias, en la preparación de los docentes en pre-servicio, para culminar con el estudio de los modelos didácticos empleados en el desarrollo de competencias investigativas.
Formación inicial de docentes en investigación educativa
Los docentes son considerados como un factor determinante en la calidad educativa, por eso muchos estudiosos (Buchberger, Campos, Kallos, y Stephenson, 2000; Pogré, 2011) concuerdan en que su preparación inicial debe ser multiparadigmática e interdisciplinar, con miras a la formación integral, que conduzca a desarrollar conocimientos, capacidades, creencias y actitudes en armonía con la justicia social, la equidad, el cuidado del medio ambiente y el avance de la sociedad a nivel de la ciencia y la cultura.
Debido a esta nueva concepción sobre la docencia, la región Iberoamericana ha venido realizando esfuerzos de reforma educativa, colocando como uno de los focos de interés el tema de la formación inicial y permanente del profesorado (UNESCO, 2006). Uno de los aspectos claves de este proceso, es la introducción a los planes de estudio de formación de docentes el componente de investigación en educación, ya sea como un eje transversal o mediante espacios curriculares orientados a desarrollar competencias investigativas.
Enríquez (2007, p.89), explica que “la Formación Docente en Investigación Educativa se ha convertido en un área de preocupación para docentes e investigadores en estos últimos años, porque constituye un espacio estratégico que posibilita el mejoramiento y la transformación de la práctica docente”. Para este autor, la formación docente inicial se conceptualiza como la etapa durante la cual se prepara a los futuros docentes para desempeñar la profesión mediante un proceso sistemático, organizado, en el cual se vinculan estrechamente la teoría y la práctica.
Vaillant y Marcelo (2015), concluyen que un buen programa de formación inicial permite que los docentes en pre servicio.
Desarrollen competencia en los contenidos, en las estrategias de enseñanza, en el uso de las tecnologías y otros elementos esenciales para una enseñanza de calidad Se trata de programas que promueven la indagación y la mejora continua en la escuela Son organizados como un plan coherente a largo plazo y evaluados sobre la base del impacto en la eficacia docente y el aprendizaje de los estudiantes (p 49).
Siguiendo la perspectiva de estos autores, se confirma que un elemento sustantivo en la formación inicial del profesorado, es el desarrollo de actitudes y habilidades propias de la investigación educativa. Este tipo de preparación permite a futuro el desarrollo del ejercicio de la docencia crítica y reflexiva, orientada a la innovación y a la mejora de los procesos educativos. Stenhouse (2003), explica que para que se propicie el desarrollo del currículum, es necesario que el docente aprenda a reflexionar, y para ello deberá adoptar una actitud investigadora desde los inicios de su configuración como docente.
En la actualidad los planes de formación en las Instituciones de Educación Superior, han adoptado como enfoque curricular las competencias, este es el caso de la UPNFM, que sustentó hace una década su modelo educativo desde la perspectiva de este enfoque, incluyendo en el perfil del graduado competencias vinculadas con la investigación educativa.
Enfoque curricular basado en competencias
El enfoque curricular basado en competencias centra su atención en formar una persona integral que pueda responder a las demandas del contexto en el que se desenvuelve, partiendo de necesidades particulares hasta llegar a situaciones más generalizadas (Tobón, 2008). Podríamos decir que es un enfoque pensado para el educando, en donde él se convierte en el protagonista principal; y donde se requiere además contar con educadores que internalicen esta concepción y promuevan un proceso educativo centrado en el desempeño de los educandos y que tenga como fundamento ciertos principios. La Dirección de Desarrollo Curricular de la UPNFM (2008) declara que estos principios son:
Reconocer las necesidades y problemas de la realidad: con base en un diagnóstico.
Enfatizar en la transferencia del conocimiento (principio de transferibilidad), lo que se estudia y analiza en las aulas, talleres, laboratorios y espacios de práctica, debe basarse en la aplicabilidad a situaciones de la vida real.
El aprendizaje debe de construirse, reconstruirse y aplicarse en la resolución de problemas (aprendizaje significativo) y debe concebirse como una perspectiva de proceso abierto, flexible y en permanente cambio o adecuación.
Las competencias deben de orientarse a las necesidades y contextos de la sociedad, con la finalidad de que no exista desfase, entre lo que se aprende en la institución educativa y lo que se necesita en un momento dado para la aplicación de las competencias profesionales a la vida real, o sea debe de prevalecer el principio de la multirreferencialidad.
Los procesos formativos deben de desarrollarse en ámbitos educativos y en la realidad profesional, esta alternancia de contextos permite acercar al educando con la realidad a la cual se enfrentarán al egresar de la unidad académica.
En la experiencia de aprender haciendo, los educandos aprenden mediante la práctica de hacer o ejecutar reflexivamente aquello en lo que buscan convertirse en expertos y se les ayuda a hacerlo así gracias a la mediación que ejercen sobre ellos otros “prácticos reflexivos” más experimentados, que usualmente son los profesores; pero que también pueden ser compañeros de clase más avanzados o tutores (Díaz Barriga y Hernández Rojas, 1998).
Modelos didácticos para el desarrollo de las competencias investigativas
La revisión de la literatura ha permitido identificar, tres modelos que se constituyen en un referente básico, sobre los componentes y características de los modelos empleados en la formación investigadora para los estudiantes de magisterio (figura 1), los que se describen a continuación.

Modelo del aprendizaje activo y colaborativo
Oropeza y Mena (2014) proponen un modelo conformado por subsistemas y componentes, integrado de la siguiente manera:
Un subsistema cognitivo: desde el que se espera: (a) Obtener información científico-educativa, (b) Procesar información científico-educativa e (c) Indagar información científico-educativa.
Subsistema procedimental: (a) Problematizar situaciones educativas, (b) Resolver problemas educativos y (c) Argumentar soluciones por el método de proyecto investigativo-participativo.
Subsistema actitudinal-comunicativo: (a) Procesar resultados obtenidos, (b) Asumir responsabilidad y (c) Comunicar resultados con ética pedagógica (Oropeza y Mena, 2014, pág 92-93).
La aplicación del modelo debe desarrollarse en el marco de la ética y los valores reconocidos universalmente. Comunicar y socializar los resultados y logros científicos es un elemento primordial del proceso de enseñanza-aprendizaje y esencial para la satisfacción social como la razón de su investigación y, por último, cultivar la espiritualidad en ese quehacer investigativo, mediante al aprendizaje activo y colaborativo (Oropeza y Mena, 2014).
Modelo transversal
En este modelo de Martín, Rondón y Piña (2007), la idea es que las competencias investigativas se desarrollen de forma transversal y no solo a través de los cursos o asignaturas específicas estructuradas en un eje heurístico. Desde este modelo se espera que los distintos objetivos, contenidos, estrategias instruccionales, estrategias de evaluación, actividades vivenciales y comunitarias, y actividades de extensión, implícitas en los demás cursos de formación docente y de la especialidad; contribuyan a la formación investigadora. Asimismo, es necesario que tales actividades de investigación se desarrollen a través de la participación de los estudiantes en los distintos proyectos académicos de investigación propios de cada departamento o especialidad.
Semilleros de investigación
Para Maldonado, y otros (2007) el semillero es el espacio para el cultivo del talento estudiantil en investigación. Estos autores explican que en general:
Los semilleros de Investigación son pequeñas comunidades de aprendizaje de una o varias disciplinas, constituidas para responder una pregunta, desarrollar una idea, un tema, una propuesta de investigación. También se los puede definir como grupos de estudiantes conformados para desarrollar el autoaprendizaje y la práctica de la investigación. Desde el punto de vista académico son espacios de extensión y formación extra curricular que pretende la formación investigativa, donde los estudiantes son los protagonistas de su propio aprendizaje, y en últimas, los responsables de construir su propio conocimiento y de adquirir las actitudes y aptitudes propias del ejercicio de la investigación (Maldonado, y otros 2007, p. 47).
La creación de esta comunidad de estudiantes, propicia la emergencia de sujetos inquietos, curiosos y críticos Los semilleros de investigación se constituyen en un horizonte alternativo que propone estrategias para coadyuvar a la solución de las problemáticas de educación y generación de conocimiento, necesarios para el desarrollo de la sociedad y la mejora de los sistemas educativos.
A partir de esta fundamentación teórica y la revisión de los planes de estudio de la UPNFM, se identificó un modelo de formación investigadora compuesto por cinco competencias fundamentales: (a) búsqueda de información, (b) capacidad de utilizar recursos tecnológicos para la investigación, (c) proceso metodológico de la investigación, (d) comunicación científica y (e) trabajo en equipo La siguiente sección contiene los resultados del estudio atendiendo a las tres cuestiones de investigación planteadas.
Resultados y discusión
Una de las finalidades de este trabajo era determinar el nivel de desarrollo de las competencias investigativas de los estudiantes de práctica profesional de la modalidad a distancia La autoevaluación se realizó mediante una escala de 4 puntos, que corresponden a los 4 niveles de logro planteados en los planes de estudio de la UPNFM El primer nivel es el elemental, el segundo intermedio, el tercero intermedio-avanzado y el cuarto avanzado.
Respecto a la competencia de búsqueda de información (ver tabla 2), las sub competencias: ‘buscar información’ y ‘elaborar fichas documentales y de trabajo’, se encuentran en un nivel intermedio avanzado, el resto de habilidades y saberes se encuentran por debajo del promedio esperado (2.50), por lo que es posible determinar que el nivel de desarrollo es el intermedio. En tal sentido, será importante fortalecer estos saberes, intensificando el uso didáctico de las experiencias prácticas y el acompañamiento del profesor mediado por las TICs.

La segunda competencia, implica el dominio de tecnologías que facilitan el trabajo investigativo (ver Tabla 3). De las sub competencias en estudio, es posible determinar que el ‘uso de paquetes estadísticos’ y de ‘bases de datos especializados’ se encuentran por debajo de la media y en un nivel intermedio. Hay que resaltar, que estas dos unidades de competencia son de gran relevancia para el trabajo investigador, por lo tanto, serán necesarias las experiencias de laboratorio y el acompañamiento sistemático en el uso de las bases de datos disponibles en la institución, tanto en la plataforma virtual como el campus. El uso de procesadores de texto, cálculo, presentaciones interactivas y el internet está más potenciado, sin embargo, aún no se alcanza un nivel avanzado.

Con relación a la competencia para el desarrollo de la metodología de investigación (Tabla 4), es posible concluir que, desde la autoevaluación de los estudiantes, todas las sub competencias que conforman este saber, se encuentran por arriba de la media Lo anterior permite ubicar las capacidades de los estudiantes en un nivel que se aproxima al intermedio avanzado. Esto probablemente se deba al uso por parte de los docentes de estrategias didácticas colaborativas, ya que estudiosos como Baturay y Bay (2010); Donnelly (2010) y Maor (2003) han demostrado la efectividad de las mismas en el desarrollo de la competencia investigadora. Las áreas con menor desarrollo son: ‘la definición de las variables’ ‘identificación de categorías’, ‘la selección de la muestra’ y ‘establecer un procedimiento objetivo de análisis de la información’. Estas unidades se pueden ir potenciando en la medida en que las experiencias de aprendizaje basado en proyectos se caractericen por su alto grado de feedback y acompañamiento.

La siguiente competencia en análisis era la capacidad de comunicación científica, (ver Tabla 5). Fue posible determinar que las sub competencias ‘redactar un artículo científico’ y ‘socializar el informe de investigación en un evento científico´, alcanzan el nivel de desarrollo más básico. Este hallazgo coincide el Al-Buainain (2009), quien determinó que estas habilidades en especial la escritura científica es quizá la más difícil y la última para ganar fluidez. El resto de unidades de competencia se ubica en un nivel intermedio-avanzado.

Para finalizar, se identificó que las sub-competencias que componen la capacidad para trabajar en un equipo de investigación (ver Tabla 6), se desarrollaron en un nivel intermedio-avanzado, según la autoevaluación de los estudiantes. Es probable que la modalidad de estudio, en este caso a distancia, ha contribuido a consolidar comunidades de aprendizaje, tal y como indican Gutman y Genser (2017) en su estudio sobre modelos para la formación investigadora.

Un segundo aspecto en estudio se orientó a determinar si existen diferencias significativas en el nivel de desarrollo de las competencias investigativas, según la sede de estudios del practicante. Para cumplir este propósito, se procedió a determinar la homogeneidad y linealidad de las varianzas mediante el test de Levene, obteniéndose un valor p inferior a .50, lo cual venía a demostrar que las varianzas eran diferentes. Debido a esta condición, se efectúo un análisis no paramétrico por medio de la prueba Kruskal-Wallis para muestras independientes. La Tabla 7 contiene las puntuaciones obtenidas para las cinco competencias en estudio; ninguna de ellas resulto ser significativa.

Por lo tanto, es posible concluir que el desarrollo de las competencias investigativas se caracteriza por ser bastante homogéneo ya que no existen diferencias significativas según la sede en la que se encuentra inscrito el estudiante. Pensando en la construcción de un espacio académico nacional, este resultado viene a indicar que el profesorado está promoviendo el perfil de egreso de los planes de estudio y que se recibe la misma formación en cada contexto universitario. Ejemplo de ello (ver figura 2), se evidencia en la capacidad de búsqueda de información, en la cual las medianas obtenidas por sede de estudio, no presentó diferencias significativas.

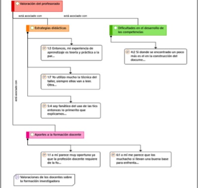
La tercera cuestión en estudio estaba referida a identificar las valoraciones del profesorado universitario responsable de la formación investigadora. Del proceso de análisis de la información emergieron tres categorías que fueron organizadas mediante el diseño de una red semántica (ver figura 3).

En la primera categoría titulada estrategias didácticas se identificaron las experiencias de aprendizaje que se privilegian, entre ellas podemos mencionar: el uso de las TICs, (aspecto que se considera muy positivo por el tipo de modalidad de estudio), el taller y los proyectos de investigación. La idea que subyace es que en este tipo de formación se deben establecer vínculos entre la teoría y la práctica:
Yo utilizo mucho la técnica del taller, siempre ellos van a leer. Otra de las técnicas es la lectura comprensiva basada en los organizadores gráficos -mapas mentales, mapas conceptuales, mapas cognitivos- esto para la lectura comprensiva, ya para desarrollar el proceso yo utilizo la técnica del taller, que implica desarrollar un poco de teoría, en el taller va planteado la teoría, los pasos que van a desarrollar en el taller y la experiencia de aprendizaje, a ese material de taller se le adjuntan otras matrices que van a ir ayudando al proceso. Docente 01.
La segunda categoría denominada dificultades en el desarrollo de la competencia explica que los formadores universitarios identifican que los estudiantes practicantes, a pesar de haber concluido el trayecto curricular, poseen un nivel básico en las habilidades de redacción, así lo expresa uno de los participantes:
Y no hablemos de las citas yo les doy un taller de normas APA y ya llevaron español donde se les explica como redactar, ellos todavía llegan con esas falencias. En los espacios formativos de investigación nos hemos encontrado con esa dificultad igual no saben leer, ni escribir entonces, yo no puedo decir que todos, pero como estamos hablando dificultades les cuesta mucho leer y escribir y les cuesta mucho hablar y trasladar eso que están hablando a un papel. Docente 06.
La tercera categoría aportes a la formación docente detalla las apreciaciones positivas de este tipo de competencias para los estudiantes previo al servicio debido a que en la carrera docente se requiere de habilidades que permitan resolver problemas propios de la enseñanza y para fomentar la innovación en los momentos del aprendizaje Al respecto un docente manifestó:
Al respecto un docente manifestó: “Poder ver ambos enfoques de investigación, les permite a ellos llevar una base por ejemplo para una maestría o una base para formar algún tipo de investigación en sus centros educativos”. Docente 03
Efectuando una relación entre las categorías es posible valorar que, la formación investigadora es de gran relevancia para la profesión docente y que la misma es más efectiva si se utilizan estrategias didácticas que promuevan la construcción de comunidades dialógicas de aprendizaje.
Consideraciones finales
Para concluir con este trabajo, en esta sección se presentan consideraciones sobre los tres cuestionamientos planteados, también se introducen algunas reflexiones sobre los aportes, alcances y limitaciones del estudio:
Desde la autoevaluación de los estudiantes sobre el desarrollo de las competencias investigativas, es posible concluir que las mismas se han alcanzado en un nivel intermedio-avanzado. Lo que indica que los futuros docentes se sienten capaces de aplicar sus capacidades de investigación con apoyo o asesoría de un experto. Lo anterior supone que como institución formadora de docentes, la UPNFM aún tiene el reto de preparar a un docente con habilidades críticas y reflexivas que vengan a impulsar procesos de mejora y cambio escolar.
Respecto a la determinación de diferencias en el nivel de desarrollo de las competencias investigativas por sede de estudio, no se identificaron significancias, por lo tanto, en el CUED la formación investigadora parece realizarse en un modelo aplicado en todos los centros y sedes.
La experiencia de los docentes, facilitando los espacios pedagógicos de investigación, ha derivado en un proceso de aprendizaje profesional conducente a la creación de una comunidad de aprendizaje, de una institución que aprende y busca la mejora Las dificultades identificadas durante el proceso están referidas al perfil de ingreso de los estudiantes, quienes cuentan con bajas habilidades en redacción científica.
Se considera relevante evaluar el desarrollo de competencias investigativas desde la mirada de los graduados y empleadores, de tal forma que se tenga una visión de la apropiación de estas competencias y como se ponen en marcha en los contextos de ejercicio profesional.
A nivel de aportes, este trabajo contribuye a robustecer la literatura empírica relativa a la formación investigadora, coincidiendo con los estudios previos que destacan la relevancia del aprendizaje activo y colaborativo para la consolidación de estas competencias.
Referencias
Al-Buainain, H. (2009). Students’ writing errors in EFL: A case study. Journal of Faculty of Education: University of Alexandria, 19(1), 311-351
Alghamdi, A. K. H., y Deraney, P. (2018). Teaching Research Skills to Undergraduate Students Using an Active Learning Approach: A Proposed Model for Preparatory-Year Students in Saudi Arabia International Journal of Teaching and Learning in Higher Education, 30(2), 184-194
Baturay, M. H., y Bay, O. F. (2010). The effects of problem-based learning on the classroom community perceptions and achievement of web-based education students. Computers &Education, 55, 43–52
Briones, G. (1996). Metodología de la Investigación Cuantitativa en las Ciencias Sociales Colombia: ARFO Editores
Buchberger, F., Campos, B., Kallos, D., y Stephenson, J. (2000). Green Paper on Teacher Education in Europe Suecia: TNTEE and the Editors
Díaz Barriga, F., y Hernández Rojas, G. (1998). Estrategias Docentes para un Aprendizaje Significativo México: McGraw-Hill
Dirección de Desarrollo Curricular (2008) Documento Base de la Reforma Curricular de la UPNFM Tegucigalpa, Honduras: Sello Editorial
Donnelly, R (2010) Harmonizing technology with interaction in blended problem-based learning. Computers & Education, 54, 350–359
Enríquez, P G (2007) El Docente-Investigador: Un mapa para explorar un territorio complejo. San Luis, Argentina: LAE Ediciones
Gutman, M , y Genser, L (2017) How pre-service teachers internalize the link between research literacy and pedagogy. Educational Media International, 54(1), 63-76
Hampden-Thompson, G., y Sundaram, V. (2013). Developing quantitative research skills and conceptualising an integrated approach to teaching research methods to education students AISHE-J: The All Ireland in Higher Education, 5, 901–924
Jaworski, B. (2003). Research practice into/influencing mathematics teaching and learning development: Towards a theoretical framework based on co-learning partnerships. Educational Studies in Mathematics, 54(2), 249–282
Koichu, B., y Pinto, A. (2018). Developing Education Research Competencies in Mathematics Teachers Through TRAIL: Teacher-Researcher Alliance for Investigating Learning Canadian Journal of Science, Mathematics and Technology Education, 18(1), 68-85
Lim, C. P., Chai, C. S., y Churchill, D. (2011). A framework for developing pre-service teachers’competencies in using technologies to enhance teaching and learning Educational Media International, 48, 69–83
Maldonado, L., Lándazabal, D., Hernández, J., Ruíz, Y., Claro, A., Vanegas, H., & Cruz, S. (2007). Visibilidad y formación en investigación: Estrategias para el Desarrollo de Competencias Investigativas Studiositas, 2(2), 43-56
Maor, D. (2003). The teacher's role in developing interaction and reflection in an online learning community Educational Media International, 40, 127–138
Martín, P , María, L , Rondón Mora, L M , y Piña de Valderrama, E (2007) La Investigación como Eje Transversal en la Formación Docente Una Propuesta Metodológica en el Marco de la Transformación Curricular de la UPEL Laurus, 13(24), 173-194
Meyers, C., y Jones, T. B. (1993). Promoting active learning: Strategies for the college classroom. San Francisco, CA: Jossey-Bass
Miles, M. B., y Huberman, A. M. (1994). Qualitative data analysis: An expanded sourcebook (Segunda ed ) London: Sage Publications
Oropeza, M y Mena, A (2014) Modelo de formación y desarrollo de la competencia investigativa en docentes en ejercicio de la educación media superior sin formación pedagógica, vinculados a la benemérita Universidad Autónoma de Puebla Didasc@lia: Didáctica y Educación, 5(1), 85-97
Pogré, P (2011) Formar Docentes hoy, ¿qué deben comprender los futuros docentes? Prespectiva Educacional, 51(1), 45-56
Stenhouse, L (2003) Investigación y Desarrollo del Curriculum (Quinta ed.). Madrid: Ediciones Morata
Taylor, R. B., Anderson, T., y McConnell, P. (2003). Competencies and interest in a problemfocused undergraduate research methods criminal justice course: Two assessments Journal of Criminal Justice Education, 14(1), 133-148
Tobón, S (2008) La formación basada en competencias en la educación superior: el enfoque complejo México: Universidad Autónoma de Guadalajara
UNESCO (2006) Modelos Innovadores en la Formación Inicial Docente Santiago de Chile, Chile: Andros Impresores
Vaillant, D., y Marcelo, C. (2015). El ABC y D de la Formación Docente Madrid, España: NARCEA

