Resumen:
El estudio plantea el diseño de un sistema de medición y monitoreo de energía, basado en la norma IRAM-ISO50001, buscando aumentar la eficiencia energética en el túnel subfluvial “Uranga-Begnis”. A tal efecto se realizó un análisis del consumo actual de energéticos definiendo lineamientos para un Sistema de Gestión de la Energía: indicadores, línea de consumo base y un Equipo de Gestión de la Energía. Seguidamente se seleccionó equipamiento e instrumental para la medición de las variables energéticas en puntos estratégicos y se diseñó una nueva arquitectura de comunicaciones de mayor disponibilidad y alcance. Finalmente se elaboró un informe técnico a la gerencia para impulsar su implementación. Este estudio permitió conocer la distribución actual de la matriz de consumo energético identificándose sectores críticos. El sistema de medición propuesto que provee de información a los indicadores elaborados ayudará al Equipo de Gestión a definir, implementar y controlar políticas de eficiencia energética.
Palabras clave: Eficiencia energética, ISO 50001, Indicadores Energéticos, comunicaciones industriales, mediciones inteligentes.
Abstract:
The study proposes the design of an energy measurement and monitoring system, based on the IRAM-ISO50001 standard, seeking to increase energy efficiency in the “Uranga-Begnis” subfluvial tunnel. To this end, an analysis of current energy consumption was carried out, defining guidelines for an Energy Management System: indicators, base line of consumption and an Energy Management Team. Next, equipment and instruments were selected for the measurement of energy variables at strategic points and a new communications architecture of greater availability and scope was designed. Finally, a technical report was prepared for management to promote its implementation. This study allowed to know the current distribution of the energy consumption matrix, identifying critical sectors. The proposed measurement system that provides information to the indicators developed will help the Management Team to define, implement and control energy efficiency policies.
Keywords: Energy efficiency, ISO 50001, Energy Indicators, industrial communications, smart meters.
Trabajos destacados del “XI Seminario de Energía y su Uso Eficiente”
Desarrollo de un sistema de medición y monitoreo de energía en base a IRAM-ISO 50001 en túnel subfluvial
Development of an energy measurement and monitoring system based on IRAM-ISO 50001 in Subfluvial Tunnel
Recepción: 01 Abril 2021
Aprobación: 08 Abril 2021

El trabajo trata sobre el desarrollo de un sistema de monitoreo y medición de los equipos de uso final de energía, diseñado a medida según las instalaciones del túnel subfluvial “Uranga-Begnis” (túnel), que permitirá mejorar y ampliar las funcionalidades del sistema actual, tomando como guía los requerimientos de la norma IRAM-ISO 50.001.
Es necesario llevar a cabo este trabajo, debido a la falta de información energética: se desconoce cómo se utiliza y en qué proporción se distribuye la energía entre los distintos sistemas, y a la necesidad de renovación de gran parte de las instalaciones: equipos deteriorados o al final de su vida útil; obsoletos tecnológicamente y/o con bajos rendimientos.
Realizar un recambio de los equipos sin una mirada sistémica resultaría en un proyecto más simple y menos costoso, pero solamente extendería la vida útil de la instalación, sin agregar nuevas funcionalidades y complicaría la integración de nuevas tecnologías.
En cambio, implementar el sistema de monitoreo y medición aquí propuesto, posibilitaría:
Mejorar la performance del sistema, estableciendo una comunicación más robusta entre los equipos, y aumentando la accesibilidad a los mismos.
Aumentar la cantidad, calidad y disponibilidad de la información energética.
Mejorar la toma de decisiones por parte de la Dirección, permitiendo visualizar el resultado de las políticas energéticas que se implementen.
Facilitar el control y la realización de informes sobre el uso de la energía, disminuyendo los tiempos dedicados a los mismos.
Facilitar tareas de distintas áreas como la de mantenimiento, mejorando el control sobre los equipos y permitiendo alargar su vida útil.
Preparar el sistema para incorporar nuevas tecnologías.
La Argentina presentó en el año 2017 el Plan de Acción Nacional de Energía y Cambio Climático (PANECCC), en donde realizó una revisión de su Contribución Determinada a Nivel Nacional (CDNN) para reducir las emisiones globales de Gases de Efecto Invernadero (GEI), como país firmante del Acuerdo de París (Gabinete Nacional de Cambio Climático, 2017).
Según la CDNN, la meta base fijada a nivel país para el año 2030 es de 483 millones de toneladas de dióxido de carbono equivalente (MtCO2eq), y se definió una meta adicional de 369 MtCO2, sujeta a factores de disponibilidad de tecnologías y de financiamiento.
Para poder cumplir estas metas el sector energético juega un rol fundamental, ya que dicho sector representa casi un 30% de las emisiones totales de GEI del país, según datos del año 2014. Dentro del sector energético, la energía eléctrica (EE) representa un 20% del consumo total (Min. de Energía y Minería, 2017a, 2017b), por lo que se presenta como uno de los sectores claves a la hora de implementar medidas para poder cumplir con las metas fijadas.
Conocedora de esta realidad, la Organización de Estandarización Internacional (ISO) lanzó en el año 2011 la primera edición de la norma ISO 50.001 sobre Sistemas de Gestión de la Energía, direccionada a brindar herramientas a las distintas organizaciones para sistematizar procesos con el fin de promover criterios de gestión energética, buscando aumentar la eficiencia.
En el mismo año, el Instituto Argentino de Normalización y Certificación (IRAM) adoptó dicha norma para el país.
En Argentina se ha llevado a cabo en los últimos años una política de reducción de subsidios de la tarifa eléctrica, lo que resultó en un aumento en el precio final del kilowatt-hora, y un aumento por ende del gasto en energía de las distintas organizaciones. Si bien en el periodo 2019-2020 no se registraron aumentos, el gobierno retomo los incrementos a partir de marzo de 2021 (Ministerio de Economía Secretaria de Energía - Resolución 131/2021).
La eficiencia energética se presenta con un objetivo impostergable para muchos sectores de la sociedad, y los edificios en conjunto (comerciales, industriales y residenciales) son uno de los más importantes. Según un informe del ex Ministerio de Ciencia y Tecnología, su consumo energético en el año 2011 superó el 30% del total del país, y se prevé que este porcentaje vaya en aumento (MinCyT, 2011).
Como estrategia para atacar esta problemática, existe en el país el Programa de Uso Racional y Eficiente de la Energía (PROUREE) en Edificios Públicos (Poder Ejecutivo Nacional, 2007b), destinado a reducir el consumo de energía en la Administración Pública Nacional.
El túnel comenzó con acciones de Eficiencia Energéticas aisladas. Se han realizado recambios de equipos en algunos sistemas, como los de iluminación, por otros más eficientes, poniendo en valor la cuestión energética a la hora de adquirir equipamiento, y se está analizando la viabilidad de incorporar a futuro fuentes de energía renovable, buscando una mejora en el plano ambiental.
Sin embargo, tal como lo marca el PROUREE, antes de poder implementar cualquier tipo de políticas energéticas que abarquen a toda una organización es necesario contar con información al respecto. Conocer qué tipo de equipos y sistemas existen, cómo se distribuyen los consumos según esos sistemas, cómo puedo medir el impacto de las políticas a aplicar, etc.
Para obtener dicha información entonces, será necesario realizar un relevamiento del estado energético del túnel junto con un análisis del sistema actual de medición y monitoreo, para proponer luego las reformas necesarias de dicho sistema, teniendo como guía la norma de Sistemas de Gestión de la Energía ISO 50.001.
La norma ISO 50.001, adoptada en argentina por IRAM, permite “contar con un enfoque sistémico para alcanzar una mejora continua en el desempeño energético” (ISO, 2011).
En la figura 1 se muestran los resultados en cuanto a reducción del consumo de una gestión no sistemática y una sistemática, mientras una es altamente variable la otra mantiene una performance positiva sostenida. (McKane, 2010),

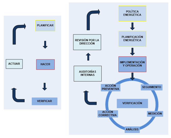
Para lograr esto, dicha norma se basa en el ciclo “Planificar – Hacer – Verificar – Actuar”, definido en la norma IRAM-ISO 9.001 sobre gestión de la calidad (ISO, 2008), adaptado en este caso para incorporar la gestión de la energía a las prácticas habituales de una organización, tal como se muestra en la figura 2.

Para poder implementar un Sistema de Gestión de la Energía (SGE) y llevar adelante dicho ciclo de mejora continua se especifican ciertos requisitos a cumplir. (AChEE, 2016)
Los requisitos se dividen en dos grupos. Los primeros se denominan “medulares”, ya que hacen a la base del SGE, y son necesarios para observar y mejorar el desempeño del sistema:
Realizar una Revisión energética: definida como una revisión de las actividades de la organización que puedan afectar al desempeño energético. Se incluye dentro de la planificación y consiste en las siguientes actividades:
Analizar el uso y consumo de la energía basándose en mediciones y/u otros tipos de datos, identificando fuentes de energía, y evaluando el consumo pasado y presente.
Identificar las áreas más significativas en el uso de la energía, relevando e identificando instalaciones, equipamiento, sistemas, etc. junto con sus variables pertinentes que afecten significativamente al consumo de la energía, y estimar el consumo futuro de energía.
Identificar, priorizar y registrar las oportunidades de mejora del desempeño energético.
Definir Indicadores de Desempeño Energético: definidos en la norma como un valor cuantitativo o medida del desempeño tal como lo defina la organización. Pueden expresarse como una simple medición, un cociente o un modelo más complejo.
Establecer una Línea de Base Energética: Es la referencia cuantitativa que proporciona la base de comparación del desempeño energético. Refleja un período especificado, puede normalizarse utilizando variables que afecten al uso y/o al consumo de la energía y se utiliza para calcular los ahorros energéticos, como una referencia previa y posterior a la implementación de acciones que afecten al desempeño.
Establecer un Equipo de gestión de la energía: Son las personas responsables de la implementación eficaz de las actividades del SGE. El líder de este equipo ejecutará el rol de lo que el PROUREE define como Administrador Energético, que será el encargado de realizar el relevamiento de las instalaciones, detectar las oportunidades de mejora y elaborar el plan de eficiencia energética (Subsecretaría de Ahorro y Eficiencia Energética, 2017).
Realizar una Planificación energética: definida como el conjunto de actividades que mejoren de forma continua el desempeño energético.
Los otros requisitos son los denominados “estructurales”, ya que proveen la base en torno a los medulares y convierten a la gestión de la energía en un proceso sistemático y controlado.
Uno de los principales es poder desarrollar un sistema de monitoreo y medición que permita conocer los parámetros energéticos más importantes, para medir los resultados de las acciones implementadas y realizar un seguimiento del desempeño energético. Para llevar a cabo esta tarea, una de las herramientas fundamentales son los Sistemas de Control y Adquisición de Datos (SCADA) (Ocaña Raza, 2018; Bravo, 2015; Gaspoz Pablo, 2016).
Estos sistemas ofrecen una perspectiva integrada de todos los recursos de control e información de la organización, pudiendo visualizar e interactuar con distintos procesos mediante sus representaciones gráficas.
Los SCADA son sistemas jerárquicos, que permiten la integración de los distintos niveles de una organización según figura 3.

Esta arquitectura piramidal que va concentrando la toma de decisiones a medida que se asciende de nivel se la denomina de Control Centralizado.
En la actualidad, existen múltiples sistemas SCADA acordes a las características de cada industria. Los Building Management System (BMS) son sistemas de control centralizados o distribuidos, específicamente diseñados para gestionar todos los sistemas instalados en un edificio (Schneider Electric, 2020; NETx Automation, 2020; Siemens, 2020).
Herramientas similares se han desarrollado para el seguimiento del uso de la energía: los Energy Management System (EMS) son sistemas diseñados para controlar y optimizar el rendimiento del uso de los energéticos. Como realizan también acciones de control y adquisición de datos, se los suele denominar SCADA/EMS (Siemens, 2015; ABB, 2015; MB Control y Systems, 2020)
Este tipo de sistemas, SCADAs pero orientados a la supervisión de energía, se tendrán en cuenta ya que se alinean con los requisitos para implementar la IRAM-ISO 50.001. La configuración de este dependerá de cómo se interconecten los equipos que lo integren, tomando en cuenta las opciones que ofrece la industria de la automatización y las telecomunicaciones.
Los primeros SCADA eran sistemas centralizados, se comunicaban mediante vínculos punto a punto, contaban con características muy reducidas de procesamiento y memoria y, por lo tanto, sus capacidades eran acotadas. Las nuevas generaciones han mejorado estos aspectos y permiten un esquema donde los elementos se encuentren más distribuidos, gracias a la aparición de redes de comunicación de tecnologías más modernas (Blanco, 2015). Un ejemplo de esto es el aumento de la velocidad y la fiabilidad con la que se comunican los distintos dispositivos, a través de la digitalización de las comunicaciones y la implementación de protocolos de comunicación comunes a todos los dispositivos. Un protocolo de comunicación es un conjunto de reglas que se fijan para que distintos dispositivos puedan comunicarse entre sí, asegurando que la información enviada por uno sea la misma recibida por el otro, reduciendo los errores y permitiendo la integración de distintos sistemas o equipos de distintas marcas (Creus, 2011; Bollaín, 2018).
Desarrollar un sistema de medición y monitoreo de energía, en base a la norma ISO 50.001, en el túnel subfluvial Uranga-Begnis.
Realizar un análisis del consumo actual de los siguientes energéticos: energía eléctrica, nafta y gasoil.
Definir los lineamientos principales del Sistema de Gestión de la Energía a implementar: indicadores, línea de consumo base, Equipo de Gestión de la Energía: Definir variables energéticas a medir, y los puntos de medición; seleccionar el equipamiento e instrumental necesario para realizar dichas mediciones. Diseñar la arquitectura de comunicación y los recursos necesarios para llevar adelante el seguimiento del consumo de energía.
Establecer lineamientos para la futura implementación del proyecto: indicar consideraciones en la compra de equipamiento y posibilidades para la mejora de los indicadores que se detallen.
Elaborar un informe destinado al túnel subfluvial detallando las reformas propuestas en este proyecto, que sirva de base para una futura implementación.
La metodología aplicada en este proyecto surge de la información correspondiente a la norma IRAM-ISO 50.001, junto a experiencias prácticas de distintas empresas privadas y agencias gubernamentales dedicadas a capacitar sobre dicha norma, sobre los primeros pasos necesarios para realizar una correcta implementación, analizando aspectos teóricos y prácticos. (e2 Energía Eficiente S.A.; ISO, 2011; AChEE, 2016).
Se utilizará dicha norma como guía, sin que sea objetivo de las acciones y recomendaciones de este trabajo lograr la certificación de dicha norma en el ente en el corto plazo.
De la documentación mencionada se establecen cuatro etapas, descriptas a continuación, junto con las tareas que se desarrollarán en cada etapa.
La primera etapa consiste en realizar un relevamiento de todos los equipos y sistemas presentes, una recopilación de toda la documentación existente con respecto al consumo de energía, y un posterior análisis de toda la información obtenida, para determinar un panorama sobre el estado energético actual y poder detectar también aquella información faltante.
En la siguiente etapa se cumplirán los requisitos medulares de la norma IRAM-ISO 50.001 necesarios para poder elaborar un Sistema de Gestión de la Energía:
Diseñar los Indicadores de Desempeño Energético (IDE) para poder analizar el consumo energético del ente.
Establecer una Línea Base del Consumo Energético.
Definir los integrantes del Equipo de Gestión de la Energía (EGE): establecer los recursos humanos necesarios y explicitar tareas a desarrollar por c/u.
Se determinarán los requerimientos estructurales y técnicos necesarios para poder llevar a cabo la medición y el control del consumo energético junto a otras variables de interés.
Definir las variables energéticas a medir y los puntos en donde se realizará la medición.
Relevar el equipamiento de medición actual.
Seleccionar el equipamiento e instrumental, nuevo o existente, necesario para realizar dichas mediciones.
Diseñar la arquitectura de comunicación a implementar.
Definir los recursos técnicos necesarios para llevar adelante el seguimiento del consumo energético.
El resumen final de todas las cargas relevadas y su potencia nominal se puede ver en la siguiente tabla I:

Al analizar la tabla se ve la influencia del sistema de ventilación con respecto a las demás cargas. Es por esto por lo que se presenta en principio como uno de los más críticos a la hora de decidir políticas o acciones concretas con respecto al consumo.
Si bien se relevaron detalladamente todos los sistemas, este es el de mayor potencia instalada. El mismo cuenta con 4 moto-ventiladores por cabecera, 2 dedicados a la impulsión de aire limpio y 2 a la extracción de aire “sucio”, es decir aire con restos de monóxido de carbono, monóxido de nitrógeno y partículas de polvo.
La figura 4 muestra el perfil de un tubo del túnel y como se distribuye el flujo de aire en su interior, además de otros sistemas ubicados en él.

Los ventiladores poseen dos velocidades de funcionamiento con motores con conexión Dahlander (ver figuras 5 y 6), utilizadas antiguamente para regular el caudal de aire necesario. Actualmente se controlan mediante variadores de frecuencia, lo que ha generado un considerable ahorro de energía. Sin embargo, varios de esos variadores cumplieron su vida útil y poseen menos funcionalidades que los modelos actuales.
Actualmente dichos motores funcionan en promedio a un 25/30% de su potencia nominal, con el agravante de que, no se cuenta con ningún sistema que permita conocer el consumo real de energía.
Desde que se diseñó, sucedieron tres hechos que provocaron que los motores queden sobredimensionados: aumentó la proporción de autos por cada camión, según indican los datos extraídos del control de tránsito; se redujo la emisión de gases de los vehículos, debido a la aplicación de catalizadores; y aumentó la velocidad promedio de circulación dentro del túnel.


Los consumidores de combustibles se pueden clasificar en cuatro grupos:
Los vehículos pertenecientes a las distintas áreas, utilizados para movilizarse diariamente tanto dentro como fuera de las instalaciones.
Los camiones denominados “de Auxilio”, utilizados para asistir a los usuarios en caso de fallas de sus vehículos.
La maquinaria perteneciente al departamento Parque y Servicios, incluyendo tractores, desmalezadoras y moto-guadañas; utilizada para el mantenimiento del parque.
Grupos generadores diésel, utilizados para proveer energía eléctrica en caso de falla del suministro de ENERSA, debido a la necesidad de contar permanentemente con una fuente para las cargas críticas del túnel.
El consumo de energía eléctrica se determinó en base a las tarifas mensuales del suministro proveniente de ENERSA. Dicho suministro es provisto en el nivel de media tensión, más precisamente 13,2 [KV]. El cuadro tarifario del túnel se denomina tarifa número 3: Gran Demanda Vinculada Inf. MT.
Se muestra en la figura 7 como varió anualmente el consumo de energía eléctrica neta.

En la figura 8 se muestran el consumo de energía eléctrica anual estimado, separado por sistema.

De igual manera, la figura anterior y el diagrama mostrado en la figura 9 sirven para tomar una idea del peso de cada sistema dentro del consumo, y para poder definir los Usos Significativo de Energía (USE), que son según la norma ISO 50.001 “aquellos equipos, instalaciones, sistemas o procesos que afecten significativamente al uso y al consumo de la energía” (ISO, 2011). En ellos deberán enfocarse las futuras políticas que buscarán mejorar la performance energética.

Consumo de combustible año 2019, discriminado por uso y procesada la información disponible, se elaboró la figura 10 correspondientes a los consumos del año 2019, discriminando por sectores.

Por último, en la figura 11 se puede visualizar el balance energético de año 2019 se muestra el siguiente diagrama Sandkey.

Los indicadores son un aspecto clave de una organización, simplifican la información que necesita la alta dirección para tomar decisiones. Tiene como objetivo principal medir los resultados de las futuras políticas a aplicar, en busca de una mayor eficiencia en el uso de la energía.
La norma IRAM-ISO 50.001 define a los indicadores energéticos como EnPIs (Energy Performance Indicators), o IDEs (Indicadores de Desempeño Energético).
Los indicadores propuestos según figura 12, tendrán dos destinatarios, los directivos del túnel subfluvial, que representarían lo que la norma llama la alta dirección, y el Equipo de Gestión de la Energía (EGE).

En primer lugar, se analizó una línea basen Kwh-Transito. Se observo que la línea de consumo base definida según el período 2018-2019 tiene una pendiente mínima. El único sistema que depende directamente de la cantidad de vehículos que transitan es el sistema de ventilación, que igualmente tiene un consumo energético base que tampoco varía con el tránsito.
La segunda forma analizar el consumo que se implementó consistió en establecer un año en particular como año base, y referir el consumo a dicho año.
Debido a que según los datos que se tienen el comportamiento del año 2019 resultó similar al del 2018. Se opta entonces por fijar a dicho año 2019 como base. Esto implica que para establecer los indicadores planteados en el inciso anterior se referirán los valores de los años de análisis a dicho año base.
La norma IRAM-ISO 50.001 fija entre sus requisitos la formación de un Equipo de Gestión de la Energía, o EGE, definiendo las personas de la organización que formaran parte de este, los roles específicos y las responsabilidades que tendrá cada una.
La forma “clásica” de dicho equipo consta de un líder que estará en comunicación con la alta dirección de la organización y que deberá tener autonomía para poder conducir el proceso, acompañado de un equipo interdisciplinario que lo ayudará a planificar y ejecutar las tares necesarias. La composición final de dicho equipo y su estructura jerárquica interna depende del tamaño y estructura de cada organización. En la figura 13 se puede visualizar la estructura definida.

Se definieron los perfiles de puestos del EGE mencionados.
Una de las etapas del ciclo de gestión de la energía planteado en la norma ISO es el seguimiento y verificación de las acciones llevadas a cabo. Para ello, se debe medir y analizar las características claves que hacen al desempeño energético, como los USEs identificados en el relevamiento, las variables relacionadas a estos, los IDEs; y los resultados deben poder registrarse.
Para poder elaborar los indicadores propuestos es necesario obtener datos del consumo eléctrico discriminado por edificio. El suministro total del ente se determinará con el medidor ION 7650, de la marca Schneider Electric, ubicado en la celda de MT donde acomete el alimentador central principal.
Cada celda de salida del alimentador de cada edificio cuenta con un relé de protección Sepam S40, que poseen funciones de medición integradas, por lo que se utilizarán para realizar la medición de consumo de energía y potencia.
Estos son comandados en su mayoría por variadores de la línea ATV 61/71 de Schneider Electric, que cuentan con la función de medición de consumo integrada, además de la posibilidad de comunicarse mediante distintos protocolos. Dichas funciones no son aprovechadas actualmente. Con integrar dichos variadores al sistema de monitoreo y medición podremos contar con información precisa sobre el consumo de estos.
Para este tipo de carga solo interesa medir variables eléctricas, como la tensión, la corriente, la potencia y el consumo; y con un nivel de precisión medio (clase 1) dentro de las variantes de medidores estandarizados. Se seleccionarán medidores de bajo costo existentes en el mercado (Figura 14).

Se proponen otros dos medidores a instalar a la salida de los generadores Diesel de reserva, dado que en los casos de falta de suministro no podremos medir el consumo total del ente mediante los medidores ION 7650 ubicados en los tableros de media (ya que la energía suministrada por los generadores no pasa por estos medidores).
Se utilizarán medidores similares a los propuestos en el punto anterior, con la incorporación de transformadores de corriente para medir valores mayores.
Para poder controlar el uso de combustibles y elaborar los indicadores propuestos se necesitará información que permita diferenciar el consumo por vehículo o máquina en primera instancia; y por sector, departamento o tipo de uso en segunda instancia.
Lo que se necesita entonces es una central de monitoreo que controle el consumo en surtidores y los reporte al sistema de monitoreo y medición central, solución denominada en la industria como Fuel Management System (Sistema de Gestión de Combustibles).
Se tercerizará la instalación de un Sistema de gestión de combustible compatible con los surtidores existentes (figura 15). El mismo constará de una sonda que mide el nivel dentro de los tanques, junto con una central que toma los datos, realiza un registro de las variaciones, permite programar alarmas y establecer un diálogo constante con una PC, pudiendo exportar los datos generados y/o comunicarlos a un SCADA.

Se muestran en la tabla II todos los puntos de medición propuestos, junto con las variables que miden, los equipos a utilizar y los puntos físicos en donde se realiza la medición según figura 16.


Los objetivos principales de la nueva arquitectura propuesta se resumen en los siguientes puntos:
Incluir en el sistema los puntos de medición definidos en los incisos anteriores
Mejorar la confiabilidad de los lazos de comunicación entre los distintos equipos y de la red en general.
Renovar los equipos obsoletos y extender la vida útil de la red entera
La arquitectura de comunicación propuesta se resume en la figura 17. Los equipos nuevos figuran en color azul.

Muchos de los equipos actuales del túnel pertenecen a una gran variedad de marcas, emplean distintos protocolos de comunicación y sobre distintos medios físicos.
Ante esta realidad, se buscó limitar la cantidad de protocolos utilizados e incorporar la mayor cantidad de equipos a la red Ethernet existente. Esto representaría una serie de ventajas:
Unificaría la red de comunicación a un solo medio físico, el estándar Ethernet
Permitiría acceder a los equipos desde distintos puntos de la red.
Al pertenecer los PLCs existentes a la marca Siemens cuentan con protocolo de comunicación Profibus incorporado.
A su vez, los equipos pertenecientes a la marca Schneider Electric como los variadores de velocidad ATV 61/71, o los medidores ION 7650, traen incorporado de fábrica el protocolo de comunicación Modbus, en sus variantes para comunicación serie (Modbus RTU) y/o Ethernet (Modbus TCP/IP).
Ambos protocolos Profibus y Modbus son ampliamente utilizados en la industria, con la diferencia de que el carácter libre del segundo posibilita que una mayor cantidad de marcas utilicen dicho protocolo, y a un menor costo, ya que no deben pagar patente.
Siemens brinda la posibilidad de incorporar el protocolo Modbus a sus autómatas mediante programación (adquiriendo una licencia), sin necesidad de adquirir equipamiento extra. Por estos motivos, se optó por priorizarlo sobre Profibus.
El Sistema de Gestión de Combustibles y los PLCs reportarán a un servidor del sistema SCADA según figuras 18 y 19.


Este software, o softwares, cumpliría dos funciones: la de Energy Management System, monitoreando el consumo de los distintos sistemas, permitiendo visualizar parámetros energéticos principales, y los indicadores planteados; y la de SCADA, permitiendo recibir datos, monitorear y controlar el resto de los sistemas: sistema de conteo de vehículos, control de velocidad de motores de ventilación, medición de visibilidad y CO, etc.
Algunas de las funciones que deberá poder cumplir este software o paquete de softwares son las siguientes:
Adquisición de datos en tiempos real (protocolos OPC DA-UA, Modbus TCP/IP)
Elaboración y manejo del registro histórico de datos
Generación y registro de alarmas y eventos
Generación automática de informes y gráficas
Envío automático de emails
Interfaz gráfica direccionada a operador de Sala de Comando
Interfaz gráfica direccionada al Equipo de Gestión de la Energía, con acceso desde PCs remota al servidor
Servicio de Web Server para mostrar en tiempo real distintos parámetros importantes, como pueden ser los indicadores planteados.
A la interfaz del operador actual, que monitorea el funcionamiento del sistema de ventilación se debería incorporar el funcionamiento del sistema de media tensión y los transformadores de potencia, que permitiría visualizar los valores de las características más importantes (tensión, corriente, potencia, etc.). A su vez se incorporaría una pantalla de control de los generadores diésel de 600 KVA, en donde se visualizaría información correspondiente a la generación de EE de los mismos, junto a otras características electromecánicas provenientes de sensores a incorporar en el futuro.
La interfaz gráfica direccionada al equipo de gestión de la energía debería resumir la información más importante con respecto al consumo diario, semanal y mensual de energía y potencia de los distintos sistemas y edificios; mostrando gráficos de tendencias que ayuden a realizar un seguimiento de las políticas energéticas y a detectar eventuales desviaciones o anormalidades.
El análisis energético realizado en la primera etapa de este proyecto permitió conocer cómo se distribuye actualmente la matriz de consumo energético del túnel subfluvial. Se identificaron los sectores con más peso en dicha matriz.
El ente cuenta con los recursos humanos necesarios para conformar un Equipo de Gestión que se encargue de elaborar e implementar las políticas necesarias para mejorar la performance energética. Los indicadores aquí planteados ayudaran a tener una visión rápida de los resultados de dichas políticas.
La implementación de dicho sistema implica una renovación teniendo una mirada sistémica de toda la organización.
Se detallan entonces los objetivos alcanzados en este proyecto:
Se relevaron los equipos de usos finales de energía.
Se recopiló, procesó y analizó la información disponible sobre el consumo energético, pudiendo conocer el estado actual del túnel.
Se definieron los lineamientos principales para implementar un Sistema de Gestión de la energía: se elaboraron indicadores, se estableció una Línea de Consumo Base y se propuso un Equipo de Gestión de la Energía.
Se analizó el sistema de monitoreo actual, se propusieron nuevos puntos de medición y se establecieron especificaciones técnicas mínimas de los equipos de medición.
Se desarrolló una nueva arquitectura de comunicación, que incorporara el nuevo equipamiento, y mejorara la performance de la actual.
La implementación del nuevo sistema de monitoreo y control permitirá aumentar la información disponible, aprovechar oportunidades de ahorro e ir incorporando nuevas tecnologías.
A continuación, se detallan las posibilidades de proyectos a futuro detectados durante la realización de este proyecto.
Definir los objetivos energéticos futuros del ente y una planificación energética para poder alcanzarlos.
Realizar una revisión integral del sistema de ventilación, buscando obtener potenciales ahorros incorporando nuevas tecnologías.
Analizar la incorporación de nuevas variables de otros equipos del Túnel, utilizando el nuevo sistema SCADA, buscando facilitar o mejorar tareas de mantenimiento, gestión, control, seguridad, etc.
Analizar la viabilidad técnica y económica de incorporar fuentes renovables de generación de energía, pudiendo gestionarlas desde el nuevo sistema SCADA-EMS.
Implementación de sistemas de gestión basados en otras normas ISO como la 9.001 sobre calidad o la 14.001 sobre ambiente






















