

Intention to live in a smart city based on its characteristics in the perception by the young public
Intention to live in a smart city based on its characteristics in the perception by the young public
Revista de Gestão, vol. 26, no. 1, 2019
Universidade de São Paulo
Abstract:
Purpose The purpose of this paper is to identify the intention of living in a smart city as from its characteristics in the individual perception by the young public based on the proposal of an expanded model. Design/methodology/approach The empirical research carried out herein was based on a survey, consisting of a sample of 380 valid questionnaires. Data analysis was carried out through multivariate quantitative approach using structural equation modeling, with estimation by partial least square. Findings In the model, it was possible to adapt all the characteristics of smart cities. The “environment” characteristic was the one that presented the greatest relationship in contributing to efficiencies that allow the migration of citizens and in reducing the environmental impact in the cities’ quality, and the “economy” characteristic was the one that presented the lowest relationship opening the opportunity that this concept can be more widespread within the economic agents and individuals for the society. Originality/value Finally, it is argued that efficiency in all characteristics will depend on the engagement of citizens in the innovation processes of public living in general. The smart city is distinguished from other typologies due to its success in the field of innovation, essentially depending on the collaborative process that is developed in environments that encourage discovery and idea generation.
Keywords: Smart city, Perceived usefulness, Intention of living, Young public.
1.Introduction
Having in mind the increase of population migrating to urban areas, a major concern has been that it could overload the services offered in cities and consequently reduce the effectiveness of their operations as well as contributing to many other existing problems, such as pollution and the resources’ expenditure, which could be aggravated. This has led to the need of finding a way of balancing the living conditions with the population growth.
Based on this, it was then created in the 1990s the concept of smart city, which is based on the principle that there should be an integration among the systems related to services that help living in the urban environment, connecting human and technological capital and seeking ways of improving the relationship between city and population.
A more complete definition is that a smart city is a place where information and communication technology (ICT) is combined with infrastructure, architecture, common objects and our government bodies to deal with social, economic and environmental problems (Townsend, 2014). This concept seeks to solve public problems through solutions coming from technology, supported by municipal partnerships with several stakeholders (European Parliament, 2014). Such technology provides an information and communication basis that allows smart devices to connect to a smart infrastructure, thus, improving the quality of living and the productivity in cities (Algaze et al., 2016).
However, as it is a new concept, it still presents only a few analyses regarding the size of its content and scope, with certain aspects to be further deepened and many issues to be raised, especially in the Brazilian academia. Therefore, studies on smart cities contribute to the national and global scope, as a result of possessing socioeconomic impact and functional applicability, as well as being made up of technological measures, directly changing the living standards of the population (Cunha et al., 2016).
This study addresses a still not sufficiently explored field: the field of analytical models on smart cities. It is based mainly on the research carried out by Giffinger et al. (2007), presenting the six-characteristics model, and the model approached by Khatoun and Zeadally (2016), developed in order to expand knowledge on this subject. Therefore, the objective of this study is to identify the intention of living in a smart city as from its characteristics in the individual perception of the young public based on the proposal of an expanded model. The criterion for selecting the audience was due to the representative role that young people play in society, in the process of building more sustainable and resilient urban cities and rural areas, since they are immersed in new ICTs and regularly engage in discussions to find solutions that allow communities to adapt and grow, even when facing adversity.
The paper was structured as follows: it begins with the introduction, followed by a theoretical review to provide support for building a theoretical model, and generating the hypotheses to be tested in the empirical stage of the study. Then the methodology used for the quantitative phase of this research is presented. Finally, the results are introduced and discussed, and the conclusions drawn are presented.
2.Theoretical reference and model construction
This section deepens the concepts that have been used as support and scientific basis during this study, addressing, at first, a general overview on (2.1) smart cities, technology and society; (2.2) characteristics of smart cities; and (2.3) perceived usefulness and the intention to live in a smart city. These sections provide the description of the model that was used in this research methodology.
2.1. Smart cities, technology and society
Smart cities are defined in different ways by international authors who discuss the subject; however, it is possible to realize that everyone has the idea that the development of smart cities aims to seek the solution of problems and meet the needs of society, which is inserted in the current context of constant technology and innovation. Thus, it is noticed that citizens are a key part in the smart city development (Coelho et al., 2016), as they are the creators and users of services and technologies, providing ideas and feedback about the city.
There are several technologies found in smart cities, including Big Data, Cloud Computing and Internet of Things. However, it should be emphasized that being “technological” is not a synonymous of being “smart.” For example, a garbage collector that shows how loaded it is will not be “smart,” unless it has an interconnected system linked to the city’s cleanup center. Only when there is a “dialogue” between the technologies, one observes the emergence of the smart element. Similarly, there is an emphasis for non-linear calculations, in the search for predictive understanding of small elements in the major consequences of a phenomenon. At this point, the advancements of artificial intelligence, machine learning and deep learning can be employed, for example, to support the prediction of environmental disasters within a shorter period.
In short, a smart city is based on the use of ICTs in connection with human capital to solve urban problems, and improve processes within the city, seeking to achieve an improved quality of living for its citizens, and achieving sustainable economic development and resource management. Thus, being a theory focused on society and on improving the citizens relationships with the city, the concept of smart city has a clearly high relevance, mainly in the social aspect, being longed for as an ideal city model and the objective for the future of the world urban management.
Moreover, since urbanization has been growing exponentially over the years, it is estimated that by 2050, over 70 percent of the world population will be living in urban areas (United Nations, Department of Economic and Social Affairs, Population Division, 2015). Therefore, the difficulty to organize and keep track of flows (for instance, people, data) of the city becomes increasingly evident. In this scenario, broad benefits arise in the political and government sphere, given a better management of the information produced by the population and, consequently, a better control over the situation in the city, thus, enabling the possibility to solving problems and increasing the efficiency of the operational systems (for instance, security), in addition to reducing management costs.
The concept of smart city is not yet consolidated, so when analyzing the understanding of several authors about the components inherent to a smart city, it can be seen that there is a lack of consensus. For many authors, the focus of a smart city is on ICTs progress; however, different areas of knowledge have been proposing definitions that discuss aspects other than ICTs.
2.2. Characteristics of smart cities
First, it is important to define what smart means to understand what makes a city be considered as such. When the term is mentioned, the immediate reaction is to think of new technologies related to digital devices that are revolutionizing the world (e.g. smartphones, tablets, smartwatch, among others), which are understood as data systems and apps connected to the internet, which allows performing a variety of activities with greater mobility and usability. Such characteristics are the ones embedded in the technology of the smart city concept, thus, with a different direction: instead of being aimed at a consumer, they are aimed at a citizen and these aspects that have a direct impact on such a citizen, as specific characteristics of a smart city (Figure 1), in order to increase their satisfaction and value of living.
Aiming at developing a model that can give a less abstract definition for smart city, one can find some points that converge. The literature most often related to smart cities grouped into six categories or characteristics (mobility, economy, governance, living, people and the environment) according to the model originally proposed by Giffinger et al. (2007). From the available literature on these subjects and based on this theoretical construction, descriptions were made for each of these components.
Economy
The objective is to create an environment that fosters the growth of the company, encouraging and recognizing the importance of the knowledge-based economy, and promoting creativity and technology development in industries. Through public–private partnerships and international connections between economies, and exchanges in research and technology, the smart city aims at improving productivity and increasing opportunities for citizens, positively influencing the unemployment rate reduction (Strapazzon, 2009; Angelidou, 2015).
Similarly, a smart economy seeks to generate an innovative capacity in an environment of competitiveness and entrepreneurship incentives, presenting as an important issue the flexibility, not only in labor relations, but also in every situation, as well as the interconnectivity, made possible by using ICT tools (Anttiroiko et al., 2013; Zygiaris, 2013).
In the smart city, a shared economy prevails over a purchase economy (Šiurytė and Davidavičienė, 2016) and, in fact, the exponential growth of this phenomenon can be observed in several parts of the world. Therefore, the more people tend to share rather than buy, the less overburdened the city is, making it possible for its systems to be more efficient. This includes also the concepts of e-business, e-commerce and e-government, leveraged by the broad technological basis of the city.
People
According to Giffinger et al. (2007), a smart city cannot exist without a smart population. Citizens are the key part for this knowledge-based urban development, because people not only receive information, but they are also the driving force for its creation. Thus, it is important for cities to focus on increasing the competencies and qualification of the population, emphasizing the need for a better education, social infrastructure and promoting creativity. This is paramount to create a well-trained workforce that is capable of not only having a better perception of the geographic area where they live, but also proposing creative and innovative solutions for their cities (Barrionuevo et al., 2012).
Besides the population level of education and qualification, it is necessary that citizens are active and capable of making decisions by themselves, as well as being able to accept and absorb new technologies and apply them in their daily lives. Smart citizens are those who generate and benefit from the city’s human and social capital (Nam and Pardo, 2011).
Thus, characteristics like having an open mind, diversity and a deep cognitive ability are important issues for the smart city population. The city’s intelligence can be assessed, based on the population collective intelligence provided a smart city is thought of as a cluster of smart people (Zygiaris, 2013; Popescu, 2015).
Governance
Smart governance is based on transparency, public participation, cooperation and open access to data and information through the aid of digital technologies and tools. It represents a set of people, policies, practices, resources, social norms, technologies and information that interact in order to support government activities (Chourabi et al., 2012). This structure enables collaboration, data exchange, integration between services and communication within the city administration.
The smart city is focused on citizens and their needs, so one of its directives is to carry out public policies and partnerships with stakeholders, aiming at engaging the population in decisions and public services, so that they can express more directly their own interests. In other words, the purpose is to present a governance that can provide the services that citizens need, encourage participation and interact with all public and private agents (Caragliu et al., 2011; Khansari et al., 2013; Ojo et al., 2015; Cunha et al., 2016).
Therefore, an integration between policies, marketing, alliances and partnerships, which are some of the key elements in smart governance, should be pursued, providing greater autonomy for local authorities and emphasizing aspects of government transparency and accountability, in order to promote a greater sense of confidence in the population and motivate political participation (Albino et al., 2015; Khatoun and Zeadally, 2016).
Mobility
Smart mobility is based on the integration of transportation resources and the city’s infrastructure, enabling the management of the population’s demand flow. Furthermore, a wide range of alternatives should be sought, which includes having several transportation modes, such as buses, trains, individual transportation services and bicycles. This should be done considering the different types of special needs and integrating all areas of the city (Cunha et al., 2016).
Smart mobility aims, among its main objectives, to reduce costs and pollution (Benevolo et al., 2016), by encouraging fewer private vehicles, enabling a smaller expense for this modality, as well as the improvement in mobility flows. By using ICT tools, one can hope to optimize public transportation so that it is fast, safe and sustainable. Thus, it is vital to have a broad technological infrastructure supporting this system.
Furthermore, accessibility is also an essential aspect of a smart city, which includes the scope not only of transportation systems but also of information and technology systems throughout the area, providing real-time information for all citizens. Logistics in smart cities should be designed in a way to give priority to public, ecological and efficient transportation, which meets the demands of, not only the internal population but also the external, making connections with other areas around it and promoting greater social inclusion (Zygiaris, 2013; Letaifa, 2015).
A fair and balanced distribution of the urban transportation network would strengthen social cohesion, allowing better mobility and avoiding the isolation of modern urban ghettos (Ibrahim et al., 2015; Ferrara, 2016; Guerra, 2017).
Environment
Urban environments require a lot of resources and generate waste, so one of the keywords in smart cities is sustainability. A smart environment is one that promotes the reduction of impacts, caused by urbanization over nature, counting on the aid of technology, seeking smart alternatives to solve environmental management problems (Khansari et al., 2013; Zygiaris, 2013).
The main objectives are to promote greater use of renewable sources, while getting smaller consumption of natural resources through technological solutions that enable a smart measurement, as well as a better monitoring and control of pollution in the city. At the same time, it is important to have projects that increase the awareness of the population, consolidating the knowledge about sustainability. The environment in the smart city can be characterized by attractive natural conditions (climate, green space, among others), resource management and environmental protection efforts (Barrionuevo et al., 2012).
Living
Having a smarter living means to testify an increase in quality, accessibility, practicality and efficiency in the relationships with the city. It is the promotion of a smart management of healthcare demand through technology, which means less time spent waiting and more time spent on actions. It is, therefore, time optimization to provide a less stressful, easier, more prosperous and healthier living aided by technology to achieve it (Lombardi et al., 2012).
Smart living has as its basis all the aspects related to the standard of living, from the perception of security by the citizens, housing conditions, access to health resources and education (Giffinger et al., 2007; Letaifa, 2015). This even includes issues often seen as secondary, such as sports, tourism, culture and leisure. From this perspective, the goal is to make the city attractive for those who live in it, and for potential citizens. Thus, the focus is the quality of the integration with the city, intended for at greater social cohesion and a sense of belonging by the population.
2.3. Perceived usefulness and the intention to live in a smart city
Perceived usefulness is the degree to which individuals perceive that the use of a technology is useful and contributes to carry out activities with better quality and in a faster way. Venkatesh and Bala (2008) and López-Nicolás et al. (2008) argue that perceived usefulness can positively affect behavioral intention. In this study, this construct has been adapted to the “intention to live in a smart city.” Similarly, the “perceived usefulness” can be affected by an antecedent variable, in this case the characteristics of smart cities.
The intention to live in a smart city, which is the dependent variable of this study, measures the degree to which individuals are interested and intend to use a new technology (Wu, 2011) and to recommend a friend to live in equipped cities with inherent characteristics of smart cities. Thus, the following hypotheses are verified: H1(+).
Perceived usefulness positively influences the intention to live in a smart city.
H2(+).
Characteristics of smart cities positively influence perceived usefulness.
Based on the construction of the hypotheses, Figure 2 presents the theoretical model of this research.
3.Method
Data collection was carried out by convenience sampling, a non-probability sampling method, which limits the generalization of the research results (Malhotra, 2014). We conducted herein a survey based on theoretical aspects obtained in the systematic literature review phase divided and grouped into constructs, that is, issues that deal with the same aspect.
The data collection instrument consisted of closed questions. The five-point item Likert scale was used herein according to the respondents’ level of agreement or disagreement (1 – totally disagree; 5 – totally agree) in the assertions that were part of the theoretical model construction. For the demographic profile data (gender, age, educational level, household income and area of residence), we elaborated specific descriptive questions. Data collection took place in February and March 2018 with students from a Public Higher Education Institution in the city of São Paulo (it is worth noticing that the city of São Paulo was considered, in 2017, as one of the main Brazilian cities by the ranking Connected Smart Cities, developed by Urban Systems). Data collection was carried out in person and through and electronic survey supported by QuestionPro research platform.
For the adaptation of the model to the Brazilian context, we used the reverse translation process of some assertions that already had a defined scale, and before applying the questionnaire, the pre-test was carried out with 30 individuals in order to verify if the research instrument had been clearly understood (Hair et al., 2010). After the test, 380 valid questionnaires were obtained, after having 88 excluded in the assessment process. In order to prepare the data for subsequent analysis, the database debugging consisted in the elimination of all records considered outliers and missing data of the sample. In order to verify discrepant values in the multivariate analysis, we opted for the use of Mahalanobis’ distance D2 (Hair et al., 2010).
3.1. First phase: systematic literature review for preparing the indicators
In order to be sure of getting a high-quality ground for achieving the objectives proposed in this study, the methodology of the systematic literature review was used, which is a recognized method of scientific research adopted by researchers in several areas (Abidi et al., 2014). It is the research strategy that defines, from the selection to the analysis, all the necessary steps to carry out a bibliographic review accurately and reliably.
The systematic literature review was carried out through research queries in the collection of four main databases: EBSCO, ProQuest, Google Scholar and Web of Science. Through the terms “Smart Cities” and “Smart City,” a filtered search was conducted by the restrictions “full text,” “2007 – 2017” and “only articles” (where applicable) and were obtained a total of 856,738 studies on the four bases (Table I).
Of these selected articles, the ones that did not belong to scientific journals were excluded and a brief analysis was carried out for the title, abstract and keywords of the texts, searching for those that included smart city models and/or their concepts and aspects (“smart mobility,” “smart economy,” “smart governance,” “smart people,” “smart environment” or “smart living”). This selection led to 73 primary studies.
After conducting a more thorough observation of the studies found, it was possible to identify that there is a wide variety of uses and interpretations of “smart city” terms; it is also observed the lack of consensus on an in-depth general model of its characteristics. Thus, after the data synthesis, a total of 20 papers were chosen that guided this study design, addressing the smart city according to its aspects and/or concepts.
Therefore, after identifying a gap in the theoretical framework and due to the small number of studies carried out on all the aspects of the smart city, an exploratory study was carried out, through the development of a bibliographical review with a qualitative approach, as well as a field research with a quantitative approach. These were undertaken in order to develop an archetype of smart city aspects, thus, adding to the research in this area that is under development.
3.2Second phase: multivariate analysis with estimation in structural equations
The instrument used in this research was developed with the purpose of identifying potential variables in scales, categories or analytical dimensions, among other classifications presented in the scientific literature. In the previous subsection (3.1), we demonstrated the construction of the theoretical scale aiming at identifying the interest centered on clusters that were common to each other, which are interpreted in relation to the observed variables. Subsequently, a range of measures for intrinsic factors was developed, that it somehow concentrated the original variables (Devellis, 1991; Hair et al., 2010).
In the present study, an exploratory factor analysis was not used, since by considering the separation by factors the original characteristics of the model would not be sustained by the theory (Giffinger et al., 2007). Therefore, a confirmatory factorial analysis (CFA) and a multigroup confirmatory factor analysis (MGCFA) were chosen. Then, as previous analyses indicated that the data distribution was not adherent to the Gaussian curve, we opted for the correlation matrix, using the partial least squares structural equation modeling (PLS–SEM), whose data were analyzed by the SmartPLS software (v 3.2.6). For the descriptive analysis step, the software Microsoft Excel and IBM SPSS were used.
4.Analysis of results
In this section, the respondents’ profile, the analysis of the descriptive questions of the questionnaire and the results obtained from the hypotheses made, as well as their statistical validity based on several indicators, are presented.
4.1. Characteristics of respondents
We collected data related to the respondents’ profile so that it could be possible to carry out the characterization of the sample that served as the basis for the assessment of the characteristics of smart cities model. Thus, information on gender, age, household income, educational level and area of residence are detailed in Table II.
Analyzing the entire sample data (n=380), there was a predominance of males, comprising more than half of the respondents (58.2 percent; n=221), and most of the sample is characterized by respondents aged 17–30 years (95.4 percent; n=333).
Regarding income, according to the ABEP (Brazilian Association of Research Companies) classification, the predominant economic stratum was the B2 (28.7 percent; n=109), followed by classes C1 (25 percent; n=95) and C2 (14.5 percent; n=55), from R$1,625.00 to 2,705.00. Moreover, it was found that most of the respondents have higher education in progress (84.2 percent; n=320), many students have already got another university degree, and regarding the residence area, a large predominance of respondents who live in the metropolis was observed (64.2 percent; n=244).
4.2. Assumptions of the model “characteristics of smart cities”
In the multivariate analysis technique that uses metric variables and statistical tests, the multivariate normality is the essential requirement for its application (Hair et al., 2014). The normality of data was checked by the Kolmogorov–Smirnov test and the respective p-value of each indicator resulting in p<0.001. Regarding the predictor variables related to the latent variable “intention to live in a smart city,” it was possible to observe that all the relations of the model are bivariate and there is no multicollinearity incidence in the structural level (variance inflation factor (VIF)=1). Regarding the level of indicators (items), all values of VIFs were below 5, the lowest VIF was 1.082 and the highest 1.936; this outcome was already expected, as the items are reflective to suit the model (average variance extracted (AVE) and composite reliability (CR)) indicated in Table III.
After the first iteration, the results of the factorial loads of the measurement items obtained by each of the latent variables were obtained. It was observed that not all values of factor load measured had results above 0.5. In this case, it was necessary to eliminate some variables, and then, because of the convergent and discriminant validity adjustments, 16 measurement items (indicators) were excluded altogether, which enabled the adequacy of the model according to Figure 3. The latent variable “characteristics of smart cities” of second order had operational definitions of first order: “economy,” “governance,” “people,” “environmental,” “living” and “mobility.”
Although it may seem intriguing, the reduction of the variables (from 35 to 19, or a reduction of 46 percent) did not imply in the loss of the quality of the proposed model, since this is common in the SEM, mainly because the objective of the research is to detect the causal modeling, increasing the parsimony and, at the same time, reducing residual errors.
There was no capitalization in the case (chance capitalization), since a validation sample was used. The total sample was 380, two samples were randomly separated, Sample1 and Sample2, each with n=190. As criterion, Sample1 was used to suit the model, and Sample2 was used to validate the model.
Furthermore, the items of scales or analytical dimensions proposed in this study indicated that they were more specific and less general, since they focused on a sample containing young individuals, which makes it possible to bring as a contribution a resulting scale with specific characteristics to the young university students (Appendix).
4.3. Assumptions of “characteristics of smart cities” model related to “perceived usefulness” and “intention to live in a smart city”
The convergent validity demonstrates the extent to which the latent variable correlates with the items chosen to measure that variable (convergent validity is the degree of confidence we have that a trait is well measured by its indicators). The next step was to examine the CR, AVE and the quadratic correlations between the constructs presented in Table IV.
Since all the variables of the questionnaire use the same measurement scale, the coefficient is calculated on the individual items’ variances (Malhotra, 2014). The CR consists of the assessment performed as from the results of the CFA model for the measurement coefficients and the measurement errors. Thus, the composite reliabilities ranged between 0.762 and 0.878, which is considered excellent, for values equal to or greater than 0.70 are considered highly acceptable.
For this model, the AVEs ranged between 0.522 and 0.780. Accordingly, all the latent variables presented average extracted variance higher than 50 percent, which reaches the criteria of Chin (1998) for indicating the existence of convergent validity.
In this study, the R2 value showed that the model had accuracy and predictive relevance in all constructs. In order to analyze the structural model, it was necessary to evaluate the relationship among the constructs through collinearity, significance of the paths coefficients, coefficient of determination (R2) and predictive relevance (Q2). The model assessment includes the relationship between indicators and variables, using multiple criteria at its trial (Hair et al., 2014). According to the criteria used for assessing the accuracy of the adjusted model, Q2, the constructs “economy,” “people,” “governance,” “mobility,” “environment,” “living,” “perceived usefulness” and “Intent to live in a smart city” were considered with adequate accuracy, due to the existence of predictive relevance of the model in relation to the latent endogenous variables, since they produced values greater than zero.
The f2 is obtained by including and excluding constructs of the model (one to one). It evaluates how useful each construct is for the model adjustment. Values of 0.02, 0.15 and 0.35 are considered small, medium and large, respectively (Hair et al., 2014). The f2 values are obtained by reading the commonalities.
Discriminant validity involves the correlation between the constructs of the theoretical model. The discriminant validity assessed the items that reflect the factor, or that are correlated with other factors. In this study, the extracted average variances were greater than or equal to the square of the correlation between the factors, as presented in Table V, with the definitive criterion of Fornell-Larcker (1981), with all factorial loads of each indicator displaying values above 0.5. The measurement model analysis must precede the analysis of the relationships between the constructs or latent variables.
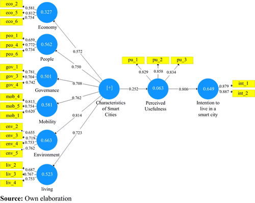
Based on Figure 4, the initial model did not require further iterations because all the indicators presented AVE values higher than 0.5. It is a reflexive model, in which the relationship direction between variables is positioned as from the constructs (latent variables)–for the indicators (manifest variables).
The construction of path diagrams of established relationships was carried out, which is a graphic expression of cause and effect established in the theoretical model, in order to allow the visualization of the relationships derived from the constructs. This diagram allows describing the relationships of cause and effect identified in the relationships between dependent variables (also called endogenous variables) and independent variables (identified as exogenous), as well as verifying the relationship between the constructs.
The measurement of the construct “intention to live in a smart city” was carried out based on two indicators, one of them tested by Wu (2011) and the other developed by the authors. This procedure was carried out so that there was no attenuation in the correlation, which in the PLS–SEM literature has been referred to as “consistency at large,” so the PLS results approach correct values (non-biased) as increases the number of items by latent variable (Chin and Newsted, 1999).
The model was estimated using the bootstrapping technique, comparing the original sample with the generated samples (Chin, 1998). Accordingly, other 380 subsamples were generated, and the values of t-test were observed and the factorial loads of the observable variables are presented in Table VI.
4.4. Multigroup analysis
To test whether the proposed model is applicable, a multigroup analysis was conducted with both samples: Sample1 and Sample2. MGCFA is a technique of SEM that evaluates the extent to which the configuration and parameters of a particular psychometric instrument are invariant (equivalent) for different groups, helping to analyze the stability of the model (Byrne et al., 1989).
The multigroup analysis performed a general simultaneous test of the model between the two groups (Sample 1 and Sample 2), showing equivalence between the samples and presenting a significance level with p<0.001 in all structural paths (“operational definition of characteristics of smart cities” and the “hypotheses of the research”).
The results of the significance analysis of the paths indicated that all hypotheses were accepted considering p<0.001, since there was not a significant difference between the original sample and the subsamples generated by the statistical technique with the critical limits for Student’s t-test.
When the operational definitions of “characteristics of smart cities” are analyzed, the path analysis “characteristics of smart cities and environment” was accepted with the highest β in both samples: Sample1 (β=0.822) and Sample2 (β=0.793) of all relationships. This is related to the use of ICTs to better protect and manage the environmental resources and the related infrastructure, generating greater sustainability. In this context, the developed technologies in that area are perceived as factors that drive the city’s efficiency, enabling the best use of resources and reducing environmental impact, for example improving air quality.
The participants of this study indicated that the theme reflected its urgency, indicating that it is essential that political leaders, social movements, public managers, researchers, civil society organizations and entrepreneurs jointly delineate a common medium- and long-term agenda that articulate the public policies to the new ICTs in order to make cities smarter and sustainable.
Citizens of a large metropolis such as São Paulo (most of the selected sample) face daily problems such as traffic jams, poor public services and poor sanitation, as well as air, water and street pollution, which brings up disorders and concerns that require feasible solutions.
Before this scenario, the media, schools and universities and governments could allocate efforts on programs aimed at raising the public’s awareness on the adoption of sustainable attitudes with the support of new ICTs. Similarly, the business market could also make a commitment to public education for conscious consumption.
The environmental component also aims at sustainable buildings and new ways to capture energy. This issue goes through the academia, and makes the young students reflect on alternatives to lessen the human-made impacts on the environment. Some technologies, such as sensors, can measure variables like temperature, humidity and pressure, giving real-time information about the condition and quality of food and pharmaceuticals. The sensors present in everything, from lampposts and bins to public services, will demonstrate the savings achieved through automated routines in this control panel accessible to all residents. These savings will be directed to improvements in the structure and services offered (public or private).
On the other hand, still addressing the operational settings of characteristics of smart cities, the relationship of the path analysis “characteristics of the smart cities and economy” was the one with the lowest β in both Sample1 (β=0.627) and Sample2 (β=0.556) among all relationships, confirming that a smart city is an innovative urban ecosystem characterized by the widespread use of ICTs in the management of its resources and structure. However, it is necessary that the concept of the economy is more widespread with access and information for the public who participated in the survey, so that they can participate more actively in issues aligned with the innovative spirit, entrepreneurship, productivity, labor market, international integration and the ability for transformation. In addition, an important aspect of this construct is associated with competitiveness, it is therefore necessary to invest in the creation of these innovative environments (e.g. rooms or coworking spaces) so that one can boost the engagement of young people.
The results obtained in H1(+) and H2(+) made it possible to understand that the observed sample considers that the influence on the intention to live in a smart city was explained with R2=64.9 percent. The construct perceived usefulness expands the possibilities of using smart cities’ technologies, and many of these technologies have been already used by this public in its day-to-day tasks, as well as recommending that people reside in cities that have a structure to embrace the projects of smart cities.
5.Conclusions
After the results obtained in the data analysis, it is possible to notice that objective of this study was achieved, since it was possible to identify the intention of living in a smart city as from its characteristics in the individual perception by the young public based on the proposal of an expanded model developed in the systematic review of literature.
The involvement of university students in society is growing in the urban view due to the attractions of a large metropolis. In addition, this allows this public to become a powerful and comprehensive intelligence in the city.
Technology can contribute to a new form of activism, providing the right environment and ICT tools to make it possible. This opens up possibilities for imagining that even demonstrations or protests that are well known today will become outdated as people will have greater real-time interactivity in communications with the city.
It is possible to observe a positive development of society with the implementation of the smart cities project, because it provides conditions for citizens to become more inclusive. There are problems, but the transformation takes place in a short time. The information is identified quickly and can be directed in favor of the people, leading how they can participate in their cities’ decisions.
Digital technologies are particularly suitable to help civil action to mobilize large communities, share resources and distribute power. This opens up opportunities for technology entrepreneurs and innovators in the civil society to develop digital solutions to social challenges, leveraging henceforth a collective intelligence and citizens’ participation. This allows that the open data will be able to create greater transparency about public activities and can also serve as input for the generation of knowledge, and smart cities can benefit from this process. This is the type of shared economy geared to all, that according to Almirall et al. (2017) needs to be promoted and expanded in the near future.
Smart solutions are the differentiating parts of smart cities from the combination of disruptive technologies, social innovations and new ways of using data. Viewed in this way, the public that participated in this research is rapidly influenced by the process of behavior change. Smart cities can only exist due to the natural need of citizens who experience a more digital reality and move into a digitally growing economy. In this sense, young people become an important social group that can play a leading role in the promotion of digital education.
The results observed in this research have indicated that the target audience engagement in the innovation processes of public life will depend, in general, on the success in the field of innovation and on the collaborative process of a smart city that evolves in environments that encourage the discovery and generation of ideas.
Finally, this research provides support so that there is continuity or even replication of the model in samples with other audiences. A limitation of the research was the non-accomplishment with the use of the face validation method of the instrument after the systematic review of literature with experts of this area prior to conducting the field research with the selected sample. However, this did not result in loss of quality of the proposed model, since the SEM as from the PLS helped to detect causal modeling, increasing parsimony and, at the same time, reducing residual errors.




| Database | “Smart Cities” or “Smart City” | Restrictions | Scope | Selection | Final selection |
| Web of Science | 2.736 | Full text, articles only, 2007–2017 | Title, abstract, keywords | 13 | Of the 73 selected articles, 53 were discarded by the following criteria: repetition of article in the databases, adherence to the theme and scientific relevance of the articles |
| Scholar Google | 813.000 | Full text, 2007–2017 | Title, abstract, keywords | 43 | |
| EBSCO | 1.611 | Full text, 2007–2017 | Title, abstract, keywords | 11 | |
| ProQuest | 39.391 | Full text, articles only, 2007–2017 | Title, abstract, keywords | 6 | |
| Total | 856.738 | – | – | 73 | 20 |
| n | % | n | % | n | % | |
| Sample1 | Sample2 | Total | ||||
| Gender | ||||||
| Male | 108 | 56.8 | 113 | 59.5 | 221 | 58.2 |
| Female | 74 | 38.9 | 77 | 40.5 | 151 | 39.7 |
| Not informed | 8 | 4.2 | – | – | 8 | 2.1 |
| Total | 190 | 100 | 190 | 100 | 380 | 100 |
| Household income | ||||||
| Lower than R$768,00 | 3 | 1.6 | – | – | 3 | 0.8 |
| From R$768.01 to 1,625.00 | 15 | 7.9 | 9 | 4.7 | 24 | 6.3 |
| From R$1,625.01 to 2,705.00 | 28 | 14.7 | 27 | 14.2 | 55 | 14.5 |
| From R$2,705.01 to 4,852.00 | 49 | 25.8 | 46 | 24.2 | 95 | 25 |
| From R$4,852.01 to 9,254.00 | 45 | 23.7 | 64 | 33.7 | 109 | 28.7 |
| From R$9,254.01 to 20,888.00 | 20 | 10.5 | 32 | 16.8 | 52 | 13.7 |
| Higher than R$20,888.01 | 7 | 3.7 | 11 | 5.8 | 18 | 4.7 |
| Not informed | 23 | 12.1 | 1 | 0.5 | 24 | 6.3 |
| Total | 190 | 100 | 190 | 100 | 380 | 100 |
| Educational level | ||||||
| Higher education in progress | 152 | 80 | 168 | 88.4 | 320 | 84.2 |
| Completed upper level | 15 | 7.9 | 22 | 11.6 | 37 | 9.7 |
| Not informed | 23 | 12.1 | – | – | 23 | 6.1 |
| Total | 190 | 100 | 190 | 100 | 380 | 100 |
| Area of residence | ||||||
| Metropolis | 102 | 53.7 | 142 | 74.7 | 244 | 64.2 |
| Regional center | 25 | 13.2 | 31 | 16.3 | 56 | 14.7 |
| Sub-regional center | 17 | 8.9 | 7 | 3.7 | 24 | 6.3 |
| Inland cities | 22 | 11.6 | 7 | 3.7 | 29 | 7.6 |
| Rural area | 1 | 0.5 | 1 | 0.5 | 2 | 0.5 |
| Not informed | 23 | 12.1 | 2 | 1.1 | 25 | 6.6 |
| Total | 190 | 100 | 190 | 100 | 380 | 100 |
| Composite reliability (CR) | Average extracted variance (AVE) | |
| Economy | 0.788 | 0.554 |
| People | 0.750 | 0.501 |
| Governance | 0.799 | 0.570 |
| Mobility | 0.771 | 0.533 |
| Environmental | 0.806 | 0.510 |
| Living | 0.796 | 0.566 |
| Composite reliability (CR) >0.7 | Average variance extracted (AVE) >0.5 | R2 | Q2 | f2 | No. of items | |
| Economy | 0.762 | 0.522 | 0.327 | 0.160 | 0.486 | 3 |
| People | 0.766 | 0.523 | 0.562 | 0.279 | 1.285 | 3 |
| Governance | 0.787 | 0.552 | 0.501 | 0.264 | 1.006 | 3 |
| Mobility | 0.775 | 0.538 | 0.581 | 0.297 | 1.388 | 3 |
| Environmental | 0.814 | 0.523 | 0.663 | 0.328 | 1.965 | 4 |
| Living | 0.780 | 0.543 | 0.063 | 0.266 | 1.098 | 3 |
| Perceived usefulness | 0.878 | 0.706 | 0.523 | 0.041 | 0.068 | 3 |
| Intention to live in a smart city | 0.876 | 0.780 | 0.649 | 0.484 | 1.852 | 2 |
| (1) | (2) | (3) | (4) | (5) | (6) | (7) | (8) | |
| (1) Economy | 0.722 | |||||||
| (2) Environment | 0.339 | 0.723 | ||||||
| (3) Governance | 0.319 | 0.443 | 0.743 | |||||
| (4) Intention to live in smart cities | 0.323 | 0.200 | 0.200 | 0.883 | ||||
| (5) Living | 0.231 | 0.565 | 0.399 | 0.188 | 0.737 | |||
| (6) Mobility | 0.369 | 0.613 | 0.387 | 0.219 | 0.545 | 0.733 | ||
| (7) People | 0.442 | 0.454 | 0.564 | 0.229 | 0.420 | 0.419 | 0.723 | |
| (8) Perceived usefulness | 0.275 | 0.165 | 0.176 | 0.806 | 0.183 | 0.203 | 0.146 | 0.840 |
| Original sample (β) (Sample1) | Original sample (β) (Sample2) | Sub-sample mean (Sample1) | Sub-sample mean (Sample2) | SE (Sample1) | SE (Sample2) | Student’s t-test (Sample1) | Student’s t-test (Sample2) | p-value (Sample1) | p-value (Sample2) | |
| Operational definition of characteristics of smart cities | ||||||||||
| Characteristics of smart cities→economy | 0.627 | 0.556 | 0.634 | 0.563 | 0.050 | 0.069 | 12.560 | 8.095 | 0.000 | 0.000 |
| Characteristics of smart cities→people | 0.738 | 0.780 | 0.742 | 0.782 | 0.038 | 0.030 | 19.300 | 25.954 | 0.000 | 0.000 |
| Characteristics of smart cities→governance | 0.655 | 0.770 | 0.655 | 0.775 | 0.067 | 0.028 | 9.753 | 27.498 | 0.000 | 0.000 |
| Characteristics of smart cities→mobility | 0.772 | 0.747 | 0.776 | 0.749 | 0.037 | 0.046 | 20.694 | 16.213 | 0.000 | 0.000 |
| Characteristics of smart cities→environment | 0.822 | 0.793 | 0.824 | 0.797 | 0.030 | 0.034 | 27.097 | 23.302 | 0.000 | 0.000 |
| Characteristics of smart cities→living | 0.705 | 0.747 | 0.710 | 0.748 | 0.047 | 0.045 | 15.050 | 16.620 | 0.000 | 0.000 |
| Hypotheses of the research | ||||||||||
| H1(+): characteristics of smart cities→perceived usefulness | 0.378 | 0.340 | 0.385 | 0.325 | 0.069 | 0.054 | 5.509 | 4.332 | 0.000 | 0.000 |
| H2(+): perceived usefulness→intention to live in a smart city | 0.837 | 0.782 | 0.836 | 0.786 | 0.025 | 0.031 | 33.292 | 25.292 | 0.000 | 0.000 |
| Latent variable | Item | Meaning in the literature | Description of the statements | References |
| Economy | eco_2 | Productivity | High capacity and production efficiency, resulting from the good performance of economic agents and relationships within the market (e.g. outstanding problem solving) | Zygiaris (2013); Anttiroiko et al.(2013) |
| eco_5 | Innovation | Creative competence of economic agents and individuals of society to devise new content and develop new ideas | Strapazzon (2009); Angelidou (2015) | |
| eco_6 | Flexibility | Ability to adapt to new scenarios, to unforeseen events, to opportunities and to adverse situations | Strapazzon (2009) | |
| People | peo_1 | Engagement | Participatory population, consisting of proactive individuals capable of assimilating new ideas and taking initiatives | Nam and Pardo (2011); Barrionuevo et al. (2012) |
| peo_4 | Open mind | Receptivity to new ideas and divergent thoughts, to the discussion and deconstruction of concepts, flexibility and tolerance in social relationships | Giffinger et al.(2007); Nam and Pardo (2011); Letaifa (2015) | |
| peo_6 | Knowledge | Individuals with the ability to understand social, economic and political events more deeply and formulate new ideas | Zygiaris (2013); Popescu (2015) | |
| Governance | gov_1 | Population participation | Efficient inclusion of the population in government decisions, greater representation of their interests and their involvement in city administration | Caragliu et al.(2011); Khansari et al. (2013); Ojo et al.(2015) |
| gov_3 | Partnerships | Government cooperation in order to better meet people’s needs and desires, unify initiatives and reduce costs | Chourabi et al.(2012); Lee et al.(2013) | |
| gov_4 | Transparency | Transparency of access to information relevant to public management or that impact citizens in some way, with visibility and intelligibility of the data | Albino et al. (2015); Khatoun and Zeadally (2016); Cunha et al. (2016) | |
| Mobility | mob_1 | Transportation | Availability of safe and effective ublic transportation (e.g. subway) and general locomotion modes (e.g. taxi, plane) | Ibrahim et al.(2015); Guerra (2017) |
| mob_4 | Sustainability | Greater efficiency of transportation and availability of alternative means (e.g. bike paths) | Cunha et al. (2016) | |
| mob_5 | Urban planning | Optimized use of the land and city spaces as a whole, efficient infrastructure of public transportation, highways, bike paths | Zygiaris (2013); Letaifa (2015) | |
| Environment | env_2 | Ecological awareness | Knowledge and understanding of the effects that impact the environment and the search for its minimization | Zygiaris (2013) |
| env_3 | Pollution control | Setting of practices to prevent the emission of pollutants or their minimization, in order to reduce the consequences for the environment and society | Zygiaris (2013) | |
| env_4 | Efficient management of natural resources | Management to minimize expenditures, such as the planned management of green areas and the efficient use of resources (e.g. water and electricity) | Khansari et al.(2013) | |
| env_5 | Efficient waste management | Efficient management of waste produced in the city, recycling, use of renewable energy sources, aiming at the reduction of waste production | Barrionuevo et al.(2012) | |
| Living | liv_2 | Health | Access to medical facilities (e.g. hospitals) and medical resources (e.g. medicines), fine environmental quality (e.g. level of air pollution) and incentives for healthy life | Giffinger et al.(2007) |
| liv_3 | Quality of living | Residential areas having first-rate infrastructure (e.g. water, electricity), excellent accessibility conditions (e.g. public transportation) and pollution-free (e.g. noise) | Lombardi et al.(2012) | |
| liv_4 | Education | Public access to knowledge, general education, libraries and archives | Letaifa (2015) | |
| Perceived usefulness | pu_1 | Initiatives | I believe that initiatives implementation of technologies and proposals related to smart cities will bring benefits as from their use in my city | Adapted from Venkatesh and Bala (2008) and López-Nicolás et al. (2008) |
| pu_2 | Living | Compared to ordinary cities, I agree that there would certainly be benefits of living in a city that uses such smart cities technologies | ||
| pu_3 | Assessment | I believe that smart cities are an improvement over the current standards of their use in the cities’ quality | ||
| Intention to live in a smart city | int_1 | I intend to adhere to smart cities technologies | Adapted from Wu (2011) | |
| int_2 | I intend to recommend living in cities equipped with inherent resources of smart cities | Authors |
References
Abidi, H., Leeuw, S.D. and Klumpp, M. (2014), “Humanitarian supply chain performance management: a systematic literature review”, Supply Chain Management: An International Journal, Vol. 19 Nos 5/6, pp. 592-608, doi: 10.1108/SCM-09-2013-0349.
Albino, V., Berardi, U. and Dangelico, R.M. (2015), “Smart cities. Definitions, dimensions, performance, and initiatives”, Journal of Urban Technology, Vol. 22 No. 1, pp. 3-21, doi: 10.1080/10630732.2014.942092.
Algaze, B., Krumins, A. and Templeton, G. (2016), “From transportation to pollution to security and beyond, the smart cities of tomorrow will revolutionize everything about how we live”, Making the Move To Smart Cities, PC Magazine Digital Edition, pp. 96-107.
Almirall, E., Wareham, J., Ratti, C., Conesa, P., Bria, F., Gaviria, A. and Edmondson, A. (2017), “Smart cities at the crossroads: new tensions in city transformation”, California Management Review, Vol. 59 No. 1, pp. 141-152, doi: 10.1177/0008125616683949.
Angelidou, M. (2015), “Smart cities: a conjuncture of four forces”, Cities, Vol. 47, September, pp. 95-106, doi: 10.1016/j.cities.2015.05.004.
Anttiroiko, A.-V., Valkama, P. and Bailey, S.J. (2013), “Smart cities in the new service economy: building platforms for smart services”, AI & Society, Vol. 29 No. 3, pp. 323-334, doi: 10.1007/s00146-013-0464-0.
Barrionuevo, J.M., Berrone, P. and Ricart, J.E. (2012), “Smart cities, sustainable progress”, IESE Insight, Vol. 14, Third Quarter, pp. 50-57.
Byrne, B.M., Shavelson, R.J. and Muthén, B. (1989), “Testing for the equivalence of factor covariance and mean structures: the issue of partial measurement invariance”, Psychological Bulletin, Vol. 105 No. 3, pp. 456-466.
Caragliu, A., Bo, C.D. and Nijkamp, P. (2011), “Smart cities in Europe”, Journal of Urban Technology, Vol. 18 No. 2, pp. 65-82, doi: 10.1080/10630732.2011.601117.
Chin, W.W. (1998), “The partial least squares approach for structural equation modeling”, in Marcoulides, G.A. (Ed.), Modern Methods of Business Research, ISBN: 0805826777, Lawrence Erlbaum Associates, Publishers, Mahwah, NJ, pp. 295-336.
Chin, W.W. and Newsted, P.R. (1999), “Structural equation modeling analysis with small samples using partial least squares”, in Hoyle, R.H. (Ed.), Statistical Strategies for Small Sample Research, Sage Publications, Thousand Oaks, CA, pp. 307-341.
Chourabi, H., Nam, T., Walker, S., Gil-Garcia, J.R., Mellouli, S., Nahon, K., Pardo, T.A. and Scholl, H.J. (2012), “Understanding smart cities: an integrative framework”, 45th Hawaii International Conference on System Sciences, pp. 2289-2297, doi: 10.1109/HICSS.2012.615.
Coelho, N., Paiva, R., Baldaque, S., Almeida, S. and Salgado, S. (2016), “Cidades Inteligentes – Smart Cities – Infraestrutura tecnológica: caracterização, desafios e tendências”, Projeto FEUP 2014/2015.
Cunha, M.A., Przeybilovicz, E., Macaya, J.F.M. and Burgos, F. (2016), Smart cities: transformação digital de cidades, SP, FGV, São Paulo, available at: www.researchgate.net/publication/299569472_Smart_cities_transformacao_digital_de_cidades
. DeVellis, R.F. (1991), Scale Development: Theory and Applications, SAGE Publications, CA.
European Parliament (2014), “Mapping smart cities in the EU”, European Union, available at: http://europarl.europa.eu/thinktank/en/document.html?reference=IPOL-ITRE_ET%282014%29507480 (accessed 20 July 2018).
Ferrara, G. (2016), “Smart city: a geographical perspective”, Romanian Review on Political Geography (Revista Româna Geografie Politica), Vol. 8 No. 2, pp. 43-48, available at: http://rrgp.uoradea.ro/art/2016-2/01_RRGP_299_Ferrara.pdf
Fornell, C. and Larcker, D.F. (1981), “Evaluating structural equation models with unobservable variables and measurement error”, Journal of Marketing Research, Vol. 18 No. 1, pp. 39-50, doi: 10.2307/3151312.
. Giffinger, R., Fertner, C., Kramar, H., Kalasek, R., Pichler-Milanović, N. and Meijers, E. (2007), Smart Cities – Ranking of European Medium-Sized Cities,Vienna University of Technology, Vienna.
Guerra, M. (2017), “What exactly is a smart city?”, Electronic Design, Vol. 65 No. 2, pp. 20-35.
Hair, J.F., Black, W.C., Babin, B.J. and Anderson, R.E. (2010), Multivariate Data Analysis: A Global Perspective, Pearson Prentice Hall, New Jersey, NJ.
Hair, J.F., Hult, G.T.M., Ringle, C. and Sarstedt, M. (2014), A Primer on Partial Least Squares Structural Equation Modeling (PLS-SEM), Sage Publications, doi: 10.1080/1743727X.2015.1005806.
Ibrahim, M., Adams, C. and El-Zaart, A. (2015), “Paving the way to smart sustainable cities: transformation models and challenges”, Journal of Information Systems and Technology Management, Vol. 12 No. 3, pp. 559-576, doi: 10.4301/S1807-17752015000300004.
Khansari, N., Mostashari, A. and Mansouri, M. (2013), “Impacting sustainable behaviour and planning in smart city”, International Journal of Sustainable Land Use and Urban Planning, Vol. 1 No. 2, pp. 46-61, doi: 10.24102/ijslup.v1i2.365.
Khatoun, R. and Zeadally, S. (2016), “Smart cities: concepts, architectures, research opportunities”, Communications of the ACM, Vol. 59 No. 8, pp. 46-57, doi: 10.1145/2858789.
Lee, J.H., Hancock, M.G. and Hu, M.C. (2013), “Towards an effective framework for building smart cities: lessons from Seoul and San Francisco”, Technological Forecasting and Social Change, Vol. 89, pp. 80-99, doi: 10.1016/j.techfore.2013.08.033.
Letaifa, S.B. (2015), “How to strategize smart cities: revealing the SMART model”, Journal of Business Research, Vol. 68 No. 7, pp. 1414-1419, doi: 10.1016/j.jbusres.2015.01.024.
Lombardi, P., Giordano, S., Farouh, H. and Yousef, W. (2012), “Modelling the smart city performance”, Innovation: the European Journal of Social Science Research, Vol. 25 No. 2, pp. 137-149, doi: 10.1080/13511610.2012.660325.
López-Nicolás, C., Molina-Castillo, F. J. and Bouwman, H. (2008), “An assessment of advanced mobile services acceptance: contributions from TAM and diffusion theory models”, Information & Management, Vol. 45 No. 6, pp. 359-364, doi: 10.1016/j.im.2008.05.001.
Malhotra, N.K. (2014), Essentials of Marketing Research: A Hands-On Orientation, 1st ed., ISBN-13: 978-0137066735, Prentice Hall, January 20.
Nam, T. and Pardo, T.A. (2011), “Conceptualizing smart city with dimensions of technology, Pessoas, and institutions”, The Proceedings of the 12th Annual International Conference on Digital Government Research, pp. 282-291, doi: 10.1145/2037556.2037602.
Ojo, A., Dzhusupova, Z. and Curry, E. (2015), “Exploring the nature of the smart cities research landscape”, in Gil-Garcia, R., Pardo, T.A. and Nam, T. (Eds), Smarter as the New Urban Agenda: A Comprehensive View of the 21st Century City, Springer International Publishing, pp. 23-32.
Popescu, G.H. (2015), “The economic value of smart city technology”, Economics, Management, and Financial Markets, Vol. 10 No. 4, pp. 76-82, available at: https://search.proquest.com/docview/1755076480/fulltextPDF/5102026CA754470APQ/1?accountid=26670
Šiurytė, A. and Davidavičienė, V. (2016), “An analysis of key factors in developing a smart city”, Science – Future of Lithuania, Business in XXI Century, Vol. 8 No. 2, pp. 254-262, doi: 10.3846/mla.2016.900.
Strapazzon, C.L. (2009), “Convergência tecnológica nas políticas urbanas: pequenas e médias ‘cidades inteligentes’”, Revista Jurídica – Unicuritiba, Vol. 22 No. 6, pp. 89-108, available at: http://revista.unicuritiba.edu.br/index.php/RevJur/article/view/104/80
Townsend, A.M. (2014), Smart Cities: Big Data, Civic Hackers, and the Quest for a New Utopia, W.W. Norton & Company, New York, NY.
United Nations, Department of Economic and Social Affairs, Population Division (2015), “World urbanization prospects: the 2014 Revision (ST/ESA/SER.A/366)”, ISBN 978-92-1-151517-6, available at: https://esa.un.org/unpd/wup/publications/files/wup2014-highlights.pdf (accessed 20 July 2018).
Venkatesh, V. and Bala, H. (2008), “Technology acceptance model 3 and a research agenda on interventions”, Decision Sciences, Vol. 39 No. 2, pp. 273-315, doi: 10.1111/j.1540-5915.2008.00192.x.
Wu, W.-W. (2011), “Developing an explorative model for SaaS adoption”, Expert Systems with Applications, Vol. 38 No. 12, pp. 15057-15064, doi: 10.1016/j.eswa.2011.05.039.
Zygiaris, S. (2013), “Smart city reference model: assisting planners to conceptualize the building of smart city innovation ecosystems”, Journal of the Knowledge Economia, Vol. 4 No. 2, pp. 217-231, doi: 10.1007/s13132-012-0089-4.

